点击上方蓝字“MPS芯源系统”,关注我们,了解更多。
弹指之间,MPS开展的“产学合作协同育人项目”项目已进展将近一年,其间得到多所高校老师和学生的响应和大力支持。值此教师节之际,感谢和祝福各位师生的同时,也给大家分享下部分项目成果。
成果一:便携式高压激光引燃系统的必要性
--- 成都信息工程大学 李珂
大家好,我们是成都信息工程大学创新实验室功率小组成员 ---- 李珂,于去年有幸参与了芯源系统股份有限公司(MPS)的产学研项目,今天将给大家阐释我们与MPS之间关于激光引燃系统的缘分。
随着激光种类的丰富,在工业领域应用愈加广泛。由激光打标到激光雕刻再到激光切割等,气体激光器均扮演了重要角色。气体激光器出光的连续性决定了其高能光束的应用。但是气体激光器的高压引燃系统因为电源变换及功率原因没办法减小体积,因此不具有便携性,限制了其在模块化领域的发展。
目前的应用领域基本上专注于工作台式的激光加工平台,若解决其体积问题,将其进行模块化的演变,规范化接口,将可以应用于无人机平台或夹具平台进行功能性的延展。
为解决上述问题,我们总结了从事过的激光电源设计,然后有了一些新的想法,即采用不同于传统的设计,使用了基于高压端多路功率并联而非单路,实现了体积的减小,同时将全桥结构应用于直流变换中,减少了电源变换的功能性支路。在这里十分感谢MPS公司产学研项目给予的大力支持,提供所需的IC及经费,帮助我们完成设计。下面将对原理进行必要性阐释。

图中的开关采用的高压压制逻辑,即由MPS公司的HR1001B输出电压调整至27V,DC24V代表锂电池供电,供电电压26V,则有交流电力时由交流供电,没有交流时由锂电池供电。
接下来在低压DC-DC变换中,使用全桥升降结构主要解决前后级电力供应匹配问题,调节输出的高压,并有稳压变换的功能。
最后的并联功能是为了将大体积的功率器件进行分解,由多个小功率的小体积器件进行组合代替,从而减小了体积。主要是用隔离变换进行采样,然后维持恒流限压,实现高压的均流功能。
使用了MPS公司的HR1001B芯片,LLC结构的优势比较明显,结构简单、效率高、在变压器设计合理情况下便于集成。HR1001B所具有的自适应死区调节,多模式保护及具有变频特性的谐振变换都比较符合设计所需,在这里我们参考了MPS公司的MP44014-S+HR1001的设计。由于我们不是做工业设计,所以只进行了功能性的设计验证,在参考应用手册的前提下做出了如下改动,该部分的设计改动测试效果如下:
针对MP44014的PFC电路中,删除了图腾驱动,加入削峰功能。经测试,效果良好,不影响正常功能。
由于电压输出的不同,在变压器设计中有改动。24V/10A
为了更小的体积,删除了后级的同步整流方案,用整流桥替代。

图注:整流桥设计3D图
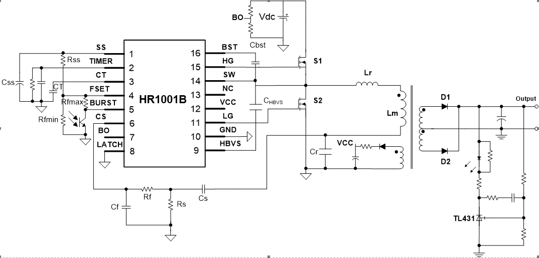
其中HR1001B使用的是LLC结构,借鉴了MPS公司数据手册中的典型电路图:

图注:MPS公司的HR1001B典型应用电路图
目前MPS公司的MP44014芯片在学校实验室开展的电子竞赛培训中已经开始了小范围的应用。

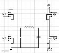
在这里的全桥结构并不执行逆变功能,而是用以实现升降压。
功能一:Q2关闭,Q4常通;Q1与Q3交替导通,则构成了同步降压结构。
功能二:Q3关闭,Q1常通;Q2与Q4交替导通,则构成了同步升压结构。
此处执行三段式操作,输出固定为24V,当输入在15V-21V时,执行升压操作;当输入在27V-36V之间时,执行降压操作;当输入在21-27V时,执行级联的升降压操作。
通过一个PWM generation + 两个可控驱动器(具有SD功能)即可实现无缝升降压的自动变换。

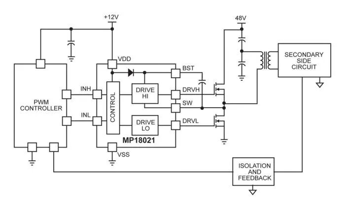
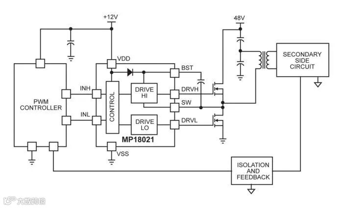
MPS公司的MP18xxx系列驱动器可以胜任,但却需要对控制进行改变。MP18021集成了自举二极管,且与MOS的匹配度更高。改动部分及效果如下:
在使用过程中在外部添加了自举二极管,有降低压降及阻抗的作用,进一步提升自举电容的功能。
在INH端加入了由三极管构成的非门逻辑,将信号进行互补化处理。
其余的互补驱动直接参照电路即可,不需要做改动,驱动功能类似于IR21系列半桥驱动器。

由于后端电压高达35KV,所以必须进行电气隔离的采集,上图为基本的功能结构,需要将采集的信号进行震荡处理或者开关变换,通过高频隔离信号变压器送出,经过处理再送给MCU进行控制。
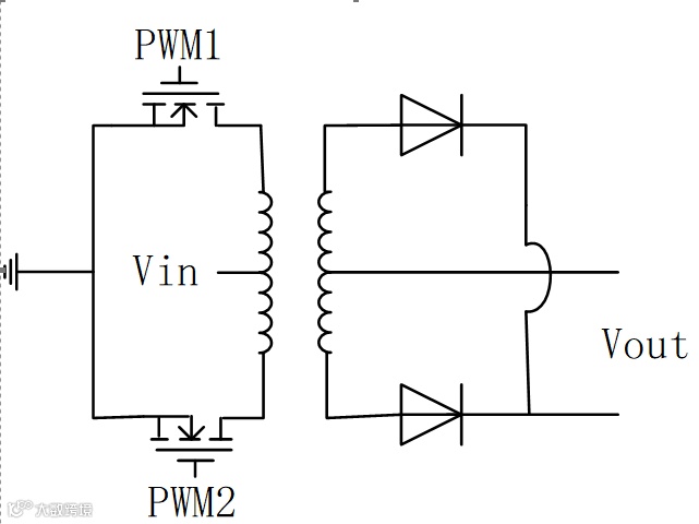
推挽部分,采用一般的PWM generation即可,如下图所述

设计好变压器即可,互补推挽型的功率更为强劲,且变压器体积小,满足小体积要求。
该部分主要为了实现从24V至150V(或300V)的变换,在这里使用了MP3908,主要有以下特点,驱动能力强(>10A),关断电流很小,功耗低,有完整的保护。在设计中使用其PWM发生功能,然后通过非门转换为互补信号进行驱动即可,改动及效果如下:
由于电压变换较高且并没有直接进行控制,因此执行不闭环的设计,作出如下改动:
屏蔽SYNC端口,输出使用二极管进行整流,节约成本,但是效率有所下降。
将PWM输出口(main)经过非门转换,在与其本身构成一组互补信号,随后送入两个MOS,控制推挽电路。
由于没有使用闭环,所以将输出电压略微调整高一点,减小带载后的电压跌落。
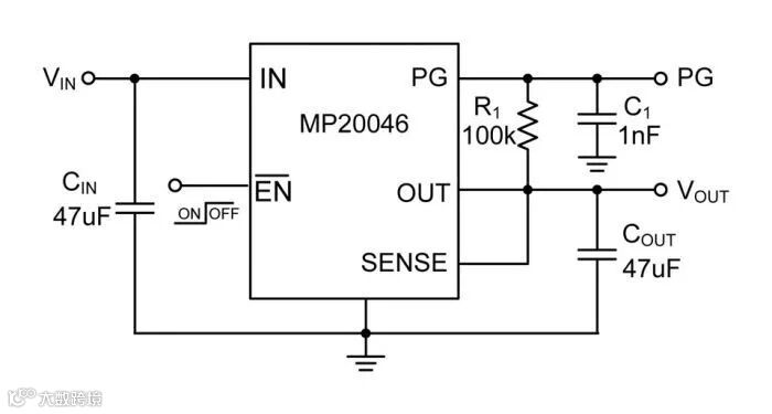
同样的,考虑到系统其他部分的辅助供电,特地使用部分LDO配合开关电源进行转换,例如使用MPS公司的MP20046,3.3V输出,负载调整特性及电压调整特性都很好,在MCU及屏幕供电中毫无压力,且体积小。设计中不需进行改动,如下图所示:

为了兼容系统好的可视性、操控性及快速响应,使用了部分软件进行数据的采集显示及部分简单逻辑的控制。

图注:软件部分简单的流程框图
其目的在于通过ADC采集数据,其中两个数据显示电路中的电压电流参数,一个数据用来判断控制整个系统的开启和关闭。同时会检测全桥部分的电压情况,从而控制SD使能功能进行三段式的切换。轻松使用整个系统。
部分代码如下:





文末,再次感谢MPS给予的支持。
同时也介绍一下小组成员,由李珂主持项目的整体设计及核心功能的制作,由陈俊和李明阳负责低压部分的设计制作及整体的调试,由马皓彬参与调试并负责外壳设计制作,刘旭负责系统的软件部分,周佳、吴明洋和李青蕙鸾等在整体统筹及布局方面也给予了很大的帮助!

MPS联系方式
深圳办事处:
Tel:+86-755-3688-5818
Email: china-sz@monolithicpower.com
上海办事处:
Tel:+86-21-2225-1700
Email: china-sh@monolithicpower.com
感谢您的阅读!如果您觉得本文还不错,请轻戳右上角“…”分享此篇文章,让更多人了解MPS!
点击“阅读原文”,了解MPS

