点击上方蓝字“MPS芯源系统”,关注我们,了解更多。
一般过去时:
你在我不曾触及的角落里选型,设计,量产,但你殊不知,选择了一颗生僻罕见,极有可能断货的物料;
现在完成时:
你早已完成谨慎的选型,一款成熟稳妥的型号,但是在调试时遇到意想不到的困难,你会推倒重来,还是寻求支援;
一般将来时:
你有一幅壮美蓝图,如何设计出专业,高效,稳定的方案,或许你需要一个随时待机的专家,协助你绘制出完美的未来;
此刻,无论你处于何种时态,MPSNOW (MPS 公司技术支持平台)--- 永远的现在进行时,在你创造产品的任一环节,我们正在为你服务……

图1
也许,如下这些场景,都曾在你的工作中发生:
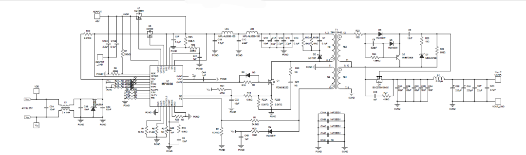
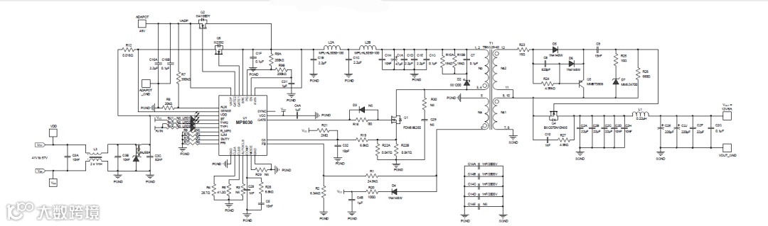
一颗40V/2A的 DC/DC 物料, 在 MPS 的官网你将搜索到将近10种型号。几轮筛选后,满足同步,轻载高效,频率可调,有车规认证,供货正常等等条件的结果也有至少3种,选择性综合症就是这样被恶化;

图2
通讯基建,物联新科技,智能仪器,诸如此类的场合,离不开 POE 供电的加持。纵然 MPS 提供从 IEEE802.3af 至 bt 的所有方案,但复杂的有源钳位或同步整流电路,繁琐的变压器设计,可靠的浪涌抑制电路,所有的细节,让未曾接触的你一头雾水;

图3
听说眼下 MPS 的电源模块和 FPGA 更配哦!♥庆幸 MPS 官网呈现了从 Xilinx 到 Altera 全系的电源参考设计。

图4
半导体的蓬勃发展,涌现了诸多 AI,SOC,DPU 初创企业,折服于你的高精尖,但同样自信于电源的稳定性与存在感,在轻薄小型的板卡上,从48V一级电源至各路 POL,如何拯救你异常局限的空间和发热问题?
一款时下最高精尖的仿生态机器人,采用了 MPS 的高精度位置传感器,你在大学时就有所耳闻,但磁性元件的精准设计,电机驱动的算法,是否有一款高性能的电机控制器,集成了 FOC 算法和调制技术,助你的新项目快速落地。
等等,等等……
还有太多的场景,存在于研发和采购工程师们日常的修行中。
然而在全球缺“芯”的紧张环境下,以及不确定的疫情影响,很多富有创意或是未来重器的产品,都被迫搁浅或放慢脚步。无论是原料资源,抑或人力资源,都会出现前所未有的紧缺。
而我们希望在那个未曾谋面的时空,MPS 公司在线技术支持平台 --- MPSNOW,能与您建立起联络交流的纽带,为助力打造您卓越的理念和产品 ,一起向未来进发!
MPSNOW,连接客户,分享方案!
如何体验 MPSNOW ?

或者,点击 “联系方式 >>MPS NOW 在线技术支持”


www.monolithicpower.cn
MPS 深圳:0755-36885818,
china-sz@monolithicpower.com
MPS 上海:021-22251700,
china-sh@monolithicpower.com

