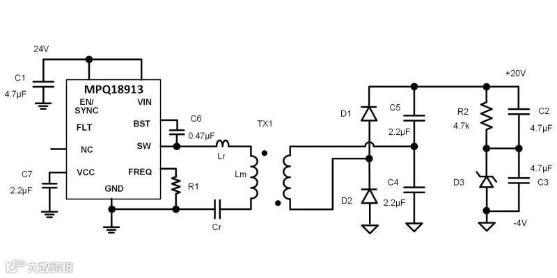
MPS 最新推出30V、6W、汽车级高频 LLC 变压器驱动器MPQ18913。
MPQ18913适用于隔离式偏置电源,符合 AEC-Q100 认证,是汽车和工业应用的理想选择,包括车载充电器、牵引逆变器、快速充电站、储能和工业电机应用。
该解决方案尺寸相比反激式方案缩小达 40%,在不影响性能的情况下,总 BOM 成本降低至 50%。
点击下方 观看视频
用于隔离式LLC谐振变换器的半桥变压器驱动器
最高5MHz的可配置开关频率 (fSW)
高达5kV的隔离电压
支持高达6W的输出功率
5V至30V的输入电压 (VIN)范围
点击图片进入小程序,了解MPQ18913的更多信息
图1 MPQ18913
采用超小尺寸QFN-10 (2mmx2.5mm) 封装
解决方案尺寸相比反激式方案缩小达 40%
在不影响性能的情况下,总 BOM 成本降低至 50%
除可选频谱扩展(FSS)功能之外,软开关架构可实现更佳 EMI 性能
-40℃ 至 +150℃ 结温 (TJ)范围
采用侧面镀锡封装,可实现光学检测
符合AEC-Q100 等级 1 认证
END
戳“阅读原文”,了解MPQ18913


