点击上方蓝字“MPS芯源系统”,关注我们,了解更多。
自2019年新国标正式推行以来,电动自行车被要求确保蓄电池标称电压小于等于48V、整车质量小于等于55kg。功率密度更高、循环寿命更久、安全性更佳的锂电池市场份额因此而迅速提升。
与此同时,在新基建理念引领下,伴随物联网技术的升级,中国共享单车和共享电单车产业从硬件装配到服务体系都将得到进一步升级和创新。
MPS多年深耕于电源产品研发,愿携手各位工程师朋友,助你们在智慧两轮出行的浪潮上全力冲刺。
电池管理系统(BMS,Battery Management System)解决方案的最大挑战之一就是准确估算电池组的内部状态,出色的电池状态监测方案与提升产品性能、改善用户体验息息相关。
MPS全新推出MPF42790电量计方案,帮助客户实现更高精度的电池荷电状态计量:
覆盖2串-16串电池包应用规格
支持多达4个温度传感器信息监测
支持实现单节电池荷电状态(SoC)监测
支持实现单节电池健康状态(SoH)监测
为客户电池提供定制化特性建模

图注:基于MPF42790的BMS方案功能框图
随着电池包锂电化趋势蓬勃发展,大功率充电适配器逐渐成为市场主流需求,而传统反激架构显然难以满足大功率适配器的高频、高效、高功率密度要求。
因此, MPS发布了高性能数字 PFC + LLC 组合控制器HR1211,并基于HR1211提供一整套600W电池充电解决方案。


图注:600W电池充电方案功能框图及评估板实物
HR1211内部集成的PFC控制器能够帮助用户在省去昂贵的低频滤波器的同时,使产品具备出色的功率因数水平;配合MPS的同步整流方案MP6925A取代副边二极管,效率显著提升,并通过恒流恒压控制(CC-CV)来确保电池合理充电;方案因此能实现较高的功率密度,从而得以帮助客户降低整体方案成本。

图注:MPS 600W充电方案性能实测
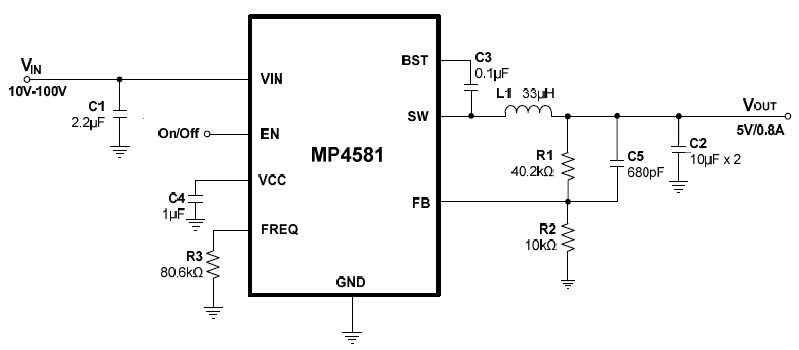
现阶段,电池包额定电压范围覆盖从电动自行车的48V到轻型电摩的60V甚至更高。考虑到电机反电动势存在,在设计BMS方案时通常需要使用100V耐压的电源芯片为板上主控、通信供电。
MPS全新发布一颗100V耐压、0.8A负载电流能力的同步降压转换器MP4581:

图注:MP4581应用电路
MP4581不但可以轻松扛过电池包正极上近百伏的峰值电压,还能在轻载时自动进入跳频模式(PSM,Pulse-Skipping Mode)提升工作效率,并以极低的静态电流(15uA)帮助客户实现BMS方案的低待机功耗指标。

图注:MP4581静态电流和效率特性
适用于小型太阳能电池板MPPT算法实现的
锂电池充电方案
随着“共享化”概念深入人心,越来越多的人习惯了共享单车出行。对于共享单车来说,除使用小型光伏板为中控单元供电外,通常还会配备用电池。
如何保证光伏电池板以最大功率为共享单车中控系统供电以及如何在光照不足的情况下控制备用电池无缝切换给系统供电,是整个光伏充电系统设计中的关键问题。
MPS的最新一代单节锂电池充电管理解决方案MP2731完美适配光伏输入场合:

图注:MP2731功能架构
采集输入电压和电流转换成数字信息存储在寄存器中,便于上位机计算光伏板的输出功率;
可实现光伏电池板与备用电池对系统供电的无缝切换。
以MP2731为核心的光伏充电方案能够高效追踪光伏电池板的最大输出功率,实测跟踪精度可达96.8%。

图注:MP2731评估板及实测MPPT跟踪精度
想要亲眼看看这些“神器”的出色性能吗?
想要切身体验MPS方案的高效、高集成化吗?
可至线上展厅了解详情,并与原厂FAE探讨:

扫描至MPS线上“芯云”展厅
MPS联系方式
深圳办事处:
Tel:+86-755-3688-5818
Email: china-sz@monolithicpower.com
上海办事处:
Tel:+86-21-2225-1700
Email: china-sh@monolithicpower.com
感谢您的阅读!如果您觉得本文还不错,请轻戳右上角“…”分享此篇文章,让更多人了解MPS!
点击“阅读原文”,逛线上展位,一睹上述产品“芳容”

