点击上方蓝字“MPS芯源系统”,关注我们,了解更多。
本文作者:华中科技大学 电气与电子工程学院 易磊
自2019年以来,MPS 与华中科技大学电气与电子工程学院达成产学合作协同育人项目合作协议,就教学内容与课程体系建设进行项目合作,校方项目负责人为易磊工程师,参与人员为张蓉、邓春花、徐慧平、尹仕、张红老师,项目周期为1年。
产学合作协同育人项目,目的在于深化产教融合、产学合作、协同育人,由企业提供经费支持,以产业和技术发展的最新需求推动高校人才培养改革。对高校而言,通过产学合作协同育人,让人才培养更加贴近产业需求和社会实际,将更多的社会资源转化为育人资源,优化实践育人环境条件。
为进一步进行电力电子实验课程改革,培养新兴产业的人才以及熟悉行业最新技术的工程实践能力强、创新思维强的人才,华中科技大学电气与电子工程学院与 MPS 就课程体系建设进行项目合作。
02
合作期间,电力电子实验采用“项目驱动”的方式进行实践教学,综合项目实践训练主题:DIY我的太阳能发电系统——成为“光伏极客”。课程服务于大三学生,采用40学时的必修教学,具体课程任务如下:
太阳能控制器设计实现
桥式逆变器设计实现
基于DSP数字控制的并网模拟测试
光伏组件性能测试
项目总结和验收
学生根据光伏系统自行设计电路方案,完成模块化电路设计和调试,具体电路包括降压buck和升压boost电路、逆变电路和控制电路等。具体课程安排如下图1所示:

图 1: 课程安排
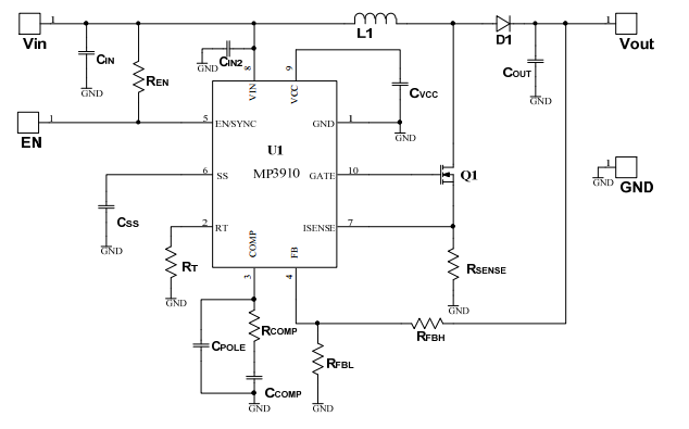
项目合作期间,在电力电子实验课程中引入MPS相关的芯片。例如在buck电路和boost电路中引入PWM模拟控制芯片MP3910和半桥驱动芯片MP1909,其中模拟控制芯片MP3910为峰值电流模式PWM控制器,开关频率范围为30kHz-400kHz,供电电压为5-35V,具有过压、短路、过热保护,采用MSOP10封装,广泛用于通信电源、离线控制器等。如下图2所示为采用MP3910实现boost控制。

图 2: MP3910用于boost控制
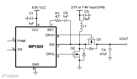
而半桥驱动芯片MP1909 为N沟道功率MOSFET驱动器,最高工作电压为50V,开关频率达20MHz,低端和高端驱动器通道是由一个信号输入控制。内部自适应死区时间控制电路减少了切换功率损耗并防止直通。当EN引脚为0时,两个输出都将被禁用拉低。内部集成自举二极管减少外部组件数量。欠压锁定功能可保护IC免受在电源不足的情况下运行。热关断保护功能可以保护IC出现过温情况。
主要用于无线充电、无人机、航天DCDC变换器和正激变换器等。如下图3为MP1909用于驱动boost互补MOS管。

图 3: MP1909用于驱动boost开关管
而逆变部分采用固纬电力电子实训平台,令DSP编程零基础的同学也能利用该平台实现从控制框图到DSP代码的自动生成,方便地实现电力电子电路的数字控制。如下图4所示为PTS1000电力电子实训系统。

图 4: PTS1000电力电子实训系统用于逆变器控制
03
通过项目合作,目前已经取得的成果包括:
主要包括DCDC部分和DCAC部分,贯穿光伏发电的全过程。
图 5: DCDC讲义PPT
图 6: DCAC讲义PPT
表 1: 系统各模块指标参数
微课视频主要讲解boost电路工作原理、如何手工绕制电感、boost闭环控制原理及控制方法和焊接技巧。微课视频如下图7所示。

图 7: 微课视频
Boost 电路包括输入、输出接口、功率电感、半桥MOS管、驱动电路、电压电流采样电路、辅助电源电路及控制板。具体如下图8所示。

图 8: Boost电路图
通过和MPS进行产学合作协同育人项目,极大地改进现有电力电子实验平台存在的不足,最终实现电路模块化、芯片统一化要求。同时利用实验平台,合理安排教学内容,提学生运用已学知识进行方案设计和调试的能力、分析和解决问题的能力及综合应用的能力。
www.monolithicpower.cn
MPS 深圳:0755-36885818,
china-sz@monolithicpower.com
MPS 上海:021-22251700,
china-sh@monolithicpower.com
点击“阅读原文”,了解 MPS

