针对电动自行车近年来频发的安全事故,国家在2022年底发布了名为GB42295的电动自行车安全标准,重点对电池管理进行了更加严格的要求。MPS针对新国标提出了一整套解决方案,可以完全满足新国标要求,而且可以减少外围器件,节省占板面积,辅助电源高效率。
点击图片进入小程序
了解 MPS 新国标电动两轮车应用
点击图片进入小程序
了解 MPS 电动自行车应用
本次直播可以帮助您了解:
新国标带来的变化
基于MPS的高边驱动AFE的分口设计
高效率的辅助电源解决方案
直播
回放
电动车电池新旧标准差异点有哪些?
主要是新要求需要支持分口,高边驱动,额外的辅助供电等等,这部分在我们结束后要分享的ppt里会有详解。
【点击下图进入小程序或文末“阅读原文”,获取直播视频回放和PPT】
两轮车传统MOSFET为底边保护,隔离通讯成本高,是否有高边解决方案?有哪些优势?
目前MPS针对两轮的方案均为高边方案,AFE MP279X系列均集成高边驱动。具有节省隔离成本,独立的充放电保护等优势。
点击图片进入小程序,了解MP2797的更多信息
MPS的辅助电源方案与传统的辅助电源方案比有什么优势?
具有高集成度、小体积、超低功耗等优势。
集成的辅助电源输入范围和输出功率能做到多大,转换效率能到多少?
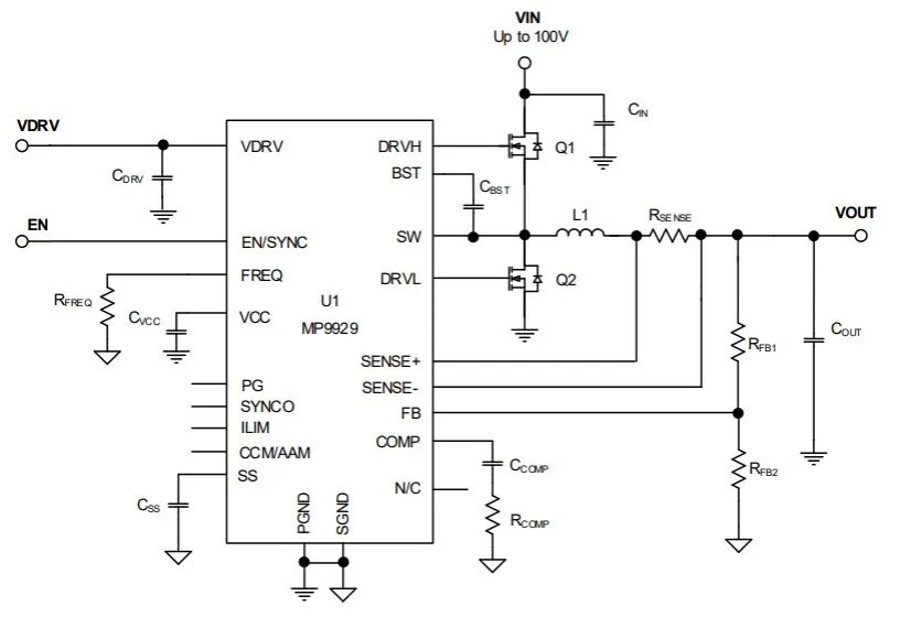
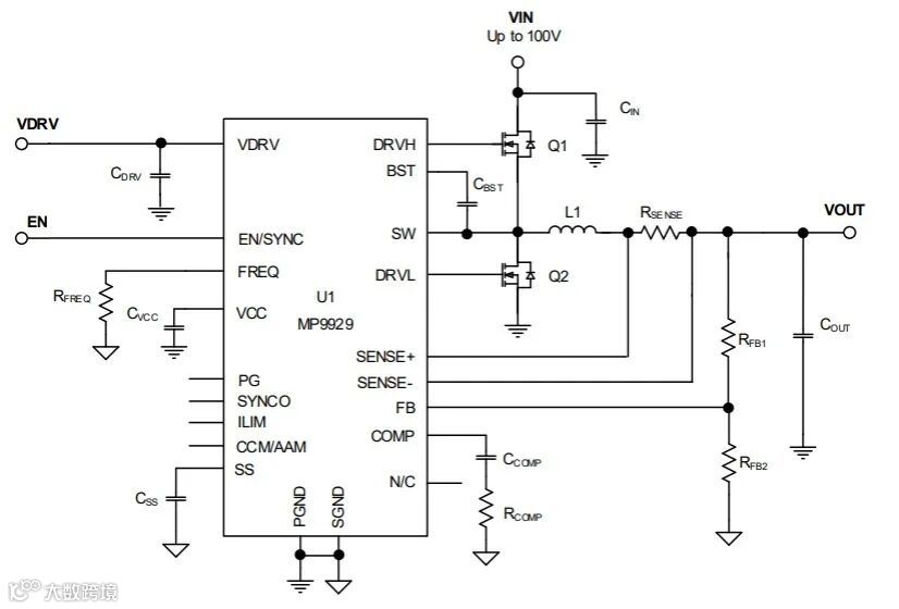
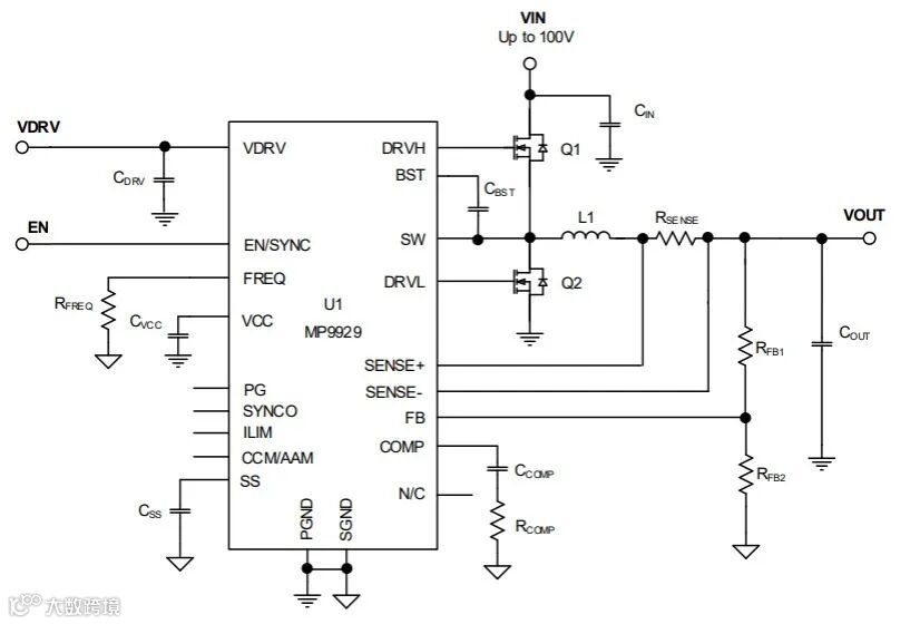
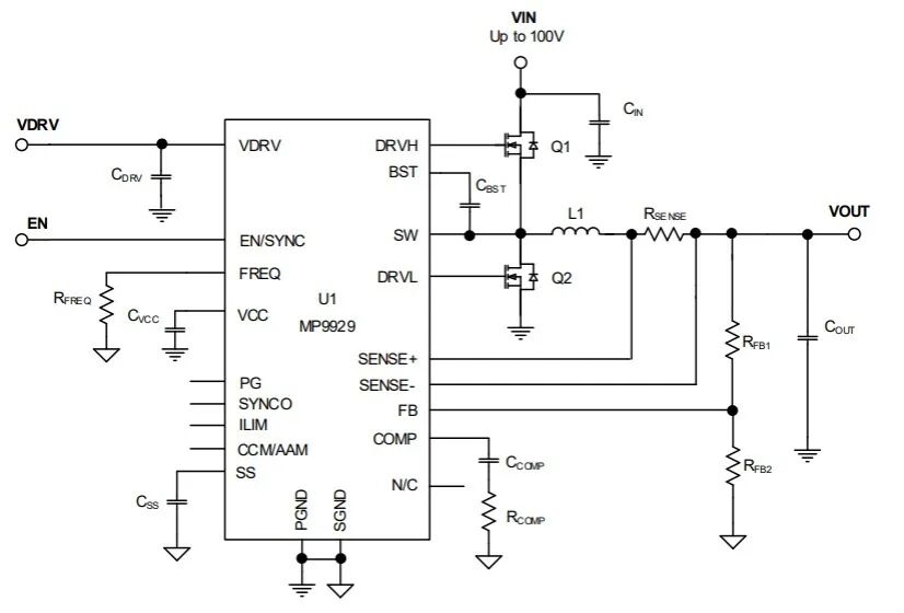
MP9929电压耐压100V,功率可做到100W以上(和输入功率有关),效率可做到95%左右。
点击图片进入小程序,了解MP9929的更多信息
电池老化寿命有计算算法吗?
MPS有专门的电量计芯片MPF4279X系列可以进行电池老化寿命计算。
点击图片进入小程序,了解MPF42791的更多信息
点击图片进入小程序,了解MPF42790 电池管理电量计解决方案
电池组如何检测某一只电芯存在问题?
有cell电压保护,断线检测,dead cell检测等等。
MPS高效的辅助电源设计方案有哪些?
MP9929+MP458X系列,有Demo可测试,欢迎联系MPS进行申请。
点击图片进入小程序,了解MP9929的更多信息
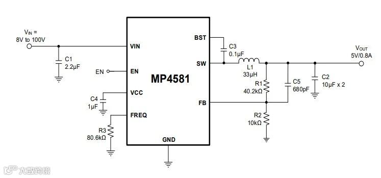
点击图片进入小程序,了解MP4581的更多信息
两轮车电池的安全性如何保证?
我们的AFE芯片内部有高精度ADC支持精准的电压电流温度采集,有完整的保护功能。
点击图片进入小程序,了解MPS高精度电池管理系统(BMS)设计
铅酸电池充电和锂电池充电区别?
铅酸电池单节电芯电压更高,锂电安全性相对更差,寿命更长。
MPS 电池方案是针对哪些类型的电池?
目前三元,磷酸铁锂,铅酸方案都有。
分口AFE设计的注意事项有哪些?
要注意充电口放电口驱动可靠性和电流保护等问题。
当设计高边驱动AFE的分口设计时,MPS针对电动自行车的哪些关键参数进行了优化?
充放电端口独立保护,集成放电软启动。
电源采用什么拓扑,功率多大,各方面性能如何?
电源采用了buck拓扑,功率和输入有关,性能上实现了高效率低功耗。
MPS的设计采用了哪些措施从而减少了外围器件?如何使PCB面积减少?
高集成度搭配合理的设计,比如内部被动均衡电流大,支持软启等等。
MP9929目前供货情况如何?交货周期大概多少周?
目前供货稳定,具体情况可联系MPS进行了解~
新方案是否有投入使用?
目前已有较多头部客户设计测试,可联系MPS工程师详细沟通。
戳“阅读原文”,观看完整研讨会内容并下载课件











