1. 理解PFC+LLC拓扑的基本工作方式和控制方案;
2. 了解MPS全数字化电源管理芯片在控制上的优势;
3. 针对目前设计所需求的高效,简单,成本低,我们的产品是如何在实际应用中实现性能上的提升,功能上的拓展和目前应用中存在问题的改善方案。
【点击上图可查看直播回放&下载PPT课件】
开机时通过HV供电,稳定后通过VCC供电,供电电压最大35V。
PFC主要有CrM和CCM模式。
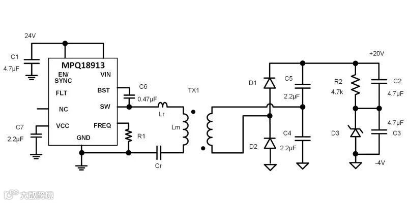
HR1275是CrM PFC,支持300W以内功率段。
点击图片进入小程序,
可了解 HR1275 产品详情
HR1275的LLC软起会从最小开关频率开始,直到输出建立以后,通过反馈引脚结束软起过程。
HR1275可以根据谐振腔电流状态防止进入容性区域。
我们方案有动态死区功能来保证ZVS。
慢管实际上不需要很快的开关频率,主要看导通电阻。快管可以用GaN
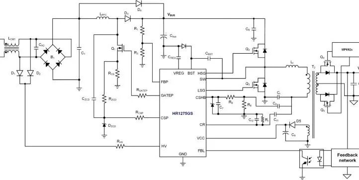
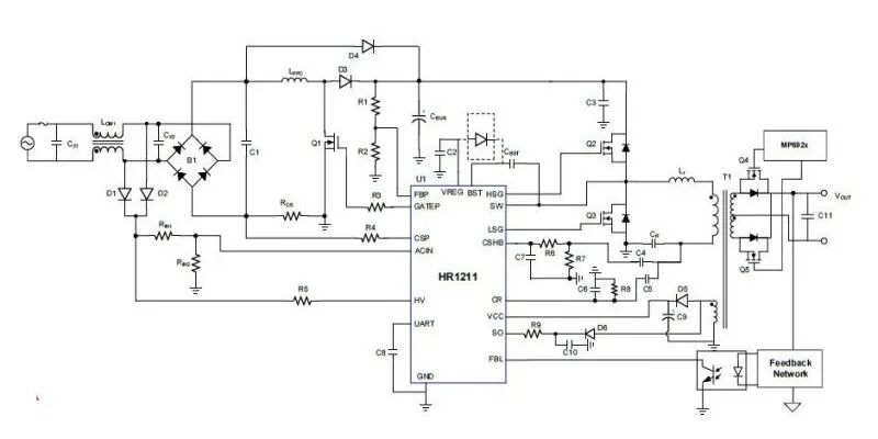
四管的PFC是图腾柱拓扑,省去了整流桥,并且输出二极管换成MOS,对效率有很大帮助。
对于Combo的IC, VCC供电可以从LLC的辅助绕组获取,也可以外置供电。
允许有波动,只要不掉到VCC欠压点以下即可。
LLC拓扑可以实现电流先流过体二极管,然后再导通MOS,实现零电压开通。
对于数字IC, PFC和LLC都可以通过一个上位机进行参数配置。
LLC的三种模式都可以通过实际负载条件,在GUI上自由配置,进行平滑稳定切换。我们可以通过输出电压反馈以及GUI配置什么时候进入打嗝模式。
如需获取相应的GUI工具,可扫码填写下方表单,MPS技术支持团队将与您取得联系:

数字控制器可以通过UART通信口进行通信,并通过简便的GUI进行配置。
待机0.5W可以轻松做到。PFC通过GUI配置可以单独关闭。
我们有详细的GUI教程,客户可以根据情况自己调试。

输出纹波主要有工频纹波和开关噪声纹波,对于前者可以通过环路控制,后者可能需要解Layout和增大输出电容。
PFC保护主要有过压保护,母线电压上升到设定值后,PFC会停止switch。有OLP保护,如果母线电压采样电路开路,会触发整机停止。有OCL保护,限值PFC开关管电流等。
可以通过外供电,省去VCC辅助绕组。对于PFC,使用高压电容采样VDS,也不需要辅助绕组。
THD补偿主要是解决AC过零点附近,由于负电流的存在引起的输入电流畸变。
可以不需要的。
HR1211系列有3kW的解决方案。
点击图片进入小程序,
END
▼
更多相关参考资料
▼




