在智能设备中,经常会遇到一边给设备充电一边设备正在使用当中,此时如何做好充电路径管理就显得比较重要了。

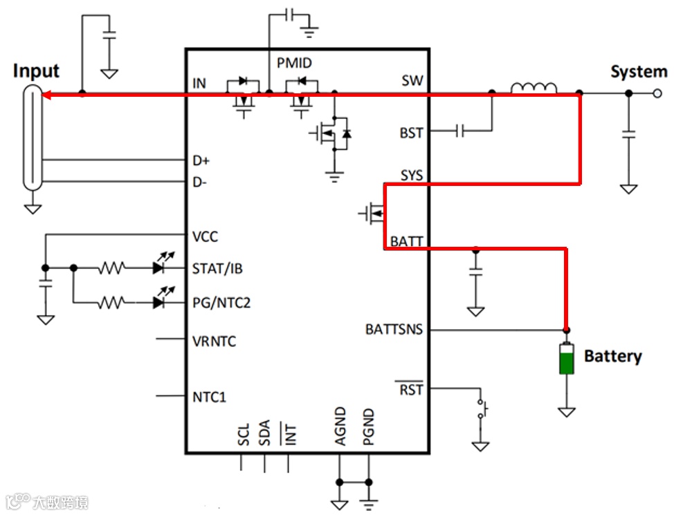
以一颗降压式Buck Charger为例,当我们把充电器接入智能设备时,充电IC就开始工作了,内部降压式转换器将一部分电能通过如红色箭头所示的路径,给系统供电,另一部分电能如绿色箭头所示的路径,给电池充电。
点击图片进入小程序 观看
当电池处于深度放电状态,NVDC充电管理将输出一个稳定的最低系统工作电压,确保系统能够正常运行,然后根据电池电压高低控制电池充电电流大小
如果充电过程中负载加重,而输入功率却达到了极限值,这时充电电流将会减小,保证系统优先工作
如果负载进一步加重,即使给电池充电电流降为零,输入功率仍然不能满足其要求时,电池由充电转换为放电,如橙色的箭头所示的路径,与输入电源一起给系统供电,从而使系统的用电得到保证
如果我们的电源输入功率足够,既能给系统供电,又能给电池充电时,此时充电过程分为四段:
当电池电压小于2V(即我们激活充电模式的门限值),此时充电电流很小,约30~256mA,可以根据电池包的大小调节这个充电电流,这个阶段主要是激活深度放电的电池包,使其电池保护板上的功率MOSFET打开。在这个模式下,控制电池充电的MOSFET工作在线性状态,以便调整充电电流,使其稳定在设定值。
当电池电压超过激活充电模式最大值,即高于预充电门限值时,充电IC工作在预充电阶段,充电电流可以根据电池包容量的大小,设定在80~680mA,此时控制电池充电的MOSFET继续工作在线性状态,调整充电电流大小,使其稳定在设定值。同时我们还可以根据电池组的要求,自由设定这个预充电的门限值,通常在2.4V~3V之间。
当电池电压超过预充电最大值,但尚未到达充满电压时,充电IC工作在恒流充电模式,此时充电电流最大,最高可达5A,由系统最低电压与当前电池电压的差值决定控制电池充电MOSFET的工作状态;如果电池电压小于系统电压,控制电池充电的MOSFET工作在线性状态,以确保系统电压不被电池电压拉低;如果电池电压超过系统最小工作电压,控制电池充电的MOSFET处于全通状态,以最大的电流给电池充电。
当电池电压达到其充满状态时,工作在恒压充电模式。随着电池慢慢进入满电状态,充电电流逐渐减小,当小于预设的充电截止电流时(通常为30mA),经过一段时间的延迟,充电完毕,充电电流下降到0。

此时一个完整的充电过程就结束了。
同时,由于一些特定应用的需求,降压式(Buck)的充电转换器还能变为升压(Boost)式,将电池的电压升压至5V,给外部的设备供电,电流的大小可以根据外部设备的用电需求,设定为0.5 - 3A。这个模式我们称之为OTG(On The Go) Mode,是不是很便捷,使用NVDC充电管理的智能设备既能充电,还能放电。

通过以上的电源小课堂,相信大家对NVDC充电路径管理有了一定的理解。
更多关于电源的小知识,欢迎大家持续关注电源小课堂。
点击图片进入小程序,观看上一期电源小课堂视频
Shipping Mode——为省电而生
END
▼
往期精彩回顾
▼
电源小课堂第四季第六话:Shipping Mode——为省电而生
电源小课堂第四季第五话:汽车DCDC EMI(下)之系统EMI优化
电源小课堂第四季第四话:汽车DCDC EMI(中)之芯片EMI优化设计
电源小课堂第四季第三话:汽车DCDC EMI(上)之噪声源分析



