欢迎关注R语言数据分析指南
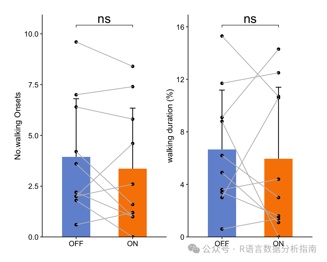
❝本节学习「nature neuroscience」上一张配对条形图的绘制,数据为论文源数据,小编根据个人对数据的理解进行了绘图,结果与原图有所出入,整个过程仅参考。希望对各位观众老爷能有所帮助。「绘图代码会整合上传到会员交流群内」,购买过小编R数据可视化文档的朋友可在所加的会员群内获取下载,有需要的朋友可关注文末介绍加入交流群。
❞
论文
原图
仿图
❝此图在基础条形上叠加了点的数据,并对不同处理间配对数据添加了连线及显著性标记。
❞
关注下方公众号下回更新不迷路
❝有需要学习R数据可视化的读者,欢迎购买小编的R数据可视化案例文档,「购买将自动获得2024年度更新的绘图文档代码,无需在付费」。目前此文档(2023+2024)「已经更新上传了150+案例文档」,每个案例都附有相应的数据和代码,并配有对应的注释文档,方便大家学习和参考。可到小编的「淘宝店铺-R语言数据分析指南」下单购买。
❞
「2024更新的绘图内容同时包含数据+代码+markdown注释文档+文档清单」
注:2022版与2023版文档为单独售卖,买任意一年的都可获取2024的文档,小编只分享案例文档不额外回答问题。详细内容看文末图
淘宝店铺

加载R包
library(tidyverse)
library(rstatix)
library(ggpubr)
导入数据
df <- read_tsv("data.xls") %>% pivot_longer(-c(ID,Stimulation))
统计分析
df_p_val1 <- df %>% group_by(name) %>%
wilcox_test(value ~ Stimulation) %>%
adjust_pvalue(p.col = "p", method = "bonferroni") %>%
add_significance(p.col = "p.adj") %>%
add_xy_position(x = "Stimulation", dodge = 0.8) %>%
mutate(xmin=1,xmax=2)
数据可视化
p1 <- df %>% filter(name=="No. Onsets") %>%
ggplot(aes(Stimulation,value)) +
stat_summary(fun.data =mean_sd,geom="errorbar",width=0.1)+
stat_summary(fun="mean",geom="bar",size=3,width = 0.5,aes(fill=Stimulation))+
geom_point()+
geom_line(aes(group=ID),color="grey",show.legend = F)+
stat_pvalue_manual(df_p_val1 %>% filter(name=="No. Onsets"),label = "p.adj.signif",label.size=6,hide.ns = F,
tip.length=0.01,color="black")+
scale_y_continuous(expand= expansion(mult = c(0,0.05)))+
scale_fill_manual(values=c("#7294D4","#F98400"))+
scale_color_manual(values=c("#7294D4","#F98400"))+
labs(x=NULL,y="No.walking Onsets")+
theme(plot.margin=unit(c(0.5,0,0.5,0.5),units=,"cm"),
panel.background = element_blank(),
plot.background = element_blank(),
axis.line = element_line(color = "black",size = 0.4),
axis.text.y = element_text(color="black",size=10),
axis.text.x =element_text(color="black",size=10),
legend.position = "none")
2024年已更新案例














2023年案例图展示











