欢迎关注R语言数据分析指南公众号
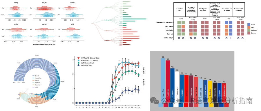
❝本节来学习nature medicine上一张热图的绘制方法,数据为根据原图构建,仅做绘图展示,整个过程仅供参考。数据代码稍后将会整合上传到会员交流群,购买过小编绘图文档的朋友可在所加的交流群内获取下载,有需要的朋友可关注文末介绍购买小编的R绘图文档。
论文
Ultrasensitive plasma-based monitoring of tumor burden using machine-learning-guided signal enrichment
论文图
仿图
图形解读
此图作为基础版热图绘制思路与以往一致,但是由于存在数值型数据与文本数据因此需要对数据分类进行图层叠加。
关注下方公众号下回更新不迷路
❝本节介绍到此结束,有需要学习R数据可视化的朋友,欢迎到淘宝店铺:R语言数据分析指南,购买小编的R语言可视化文档(2024版),购买将赠送2023年的绘图文档内容。目前(2023+2024)已经更新上传约150+案例内容,每个案例都附有相应的数据和代码,2024年更新的绘图内容会在交流群内同步更新。
2024更新的绘图内容将同时包含数据+代码+注释文档+文档清单,小编只分享案例文档,不额外回答问题,无答疑服务。 注:2023文档无清单文件
优化亮点
❝2024年6月份开始所发文档提供html版注释版文档,更加详细的内容展示,更方便阅读查阅
淘宝店铺(R语言数据分析指南)

2024年已更新案例图展示



























2023年案例图展示











