欢迎关注R语言数据分析指南
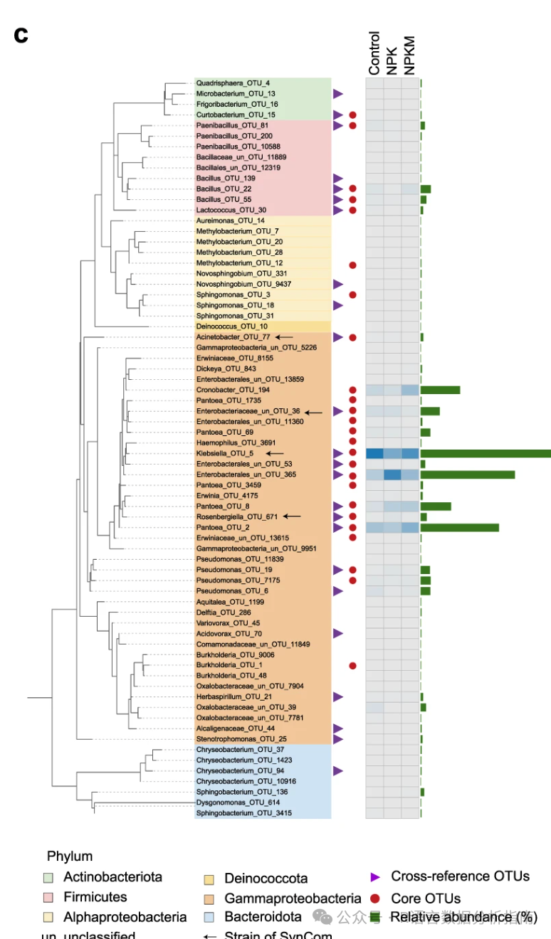
❝本节来复现NC上一篇论文中的一张组合图,除系统发育树外其余绘图数据论文均有提供,小编根据个人对图形的理解来进行数据组合绘图,与原文有所不同,结果仅供参考,此次主要绘制Figure_4c。
论文
A highly conserved core bacterial microbiota with nitrogen-fixation capacity inhabits the xylem sap in maize plantshttps://www.nature.com/articles/s41467-022-31113-w
❝Zhang, L., Zhang, M., Huang, S. et al. A highly conserved core bacterial microbiota with nitrogen-fixation capacity inhabits the xylem sap in maize plants. Nat Commun 13, 3361 (2022). https://doi.org/10.1038/s41467-022-31113-w
论文原图
仿图
绘图思路
❝此图主要由5部分组成,依次是系统发育树、条形文本图、散点图、热图与条形图。这几类图均属于基础图,绘制组合即可,因此绘制此图的难点在于细节的调控以及组图等方面。组图使用aplot包可以轻松实现,此外在第三部分散点图的绘制中使用了特殊的方法来绘制尖端朝右的三角形,该思路在特定情况下有一点的用处。整体看来该图绘制难度适中,是一个非常好的综合学习案例。
html文档
关注下方公众号下回更新不迷路
购买介绍
❝本节介绍到此结束,有需要学习R数据可视化的朋友欢迎到淘宝店铺:R语言数据分析指南,购买小编的R语言可视化文档,2025年购买将获取2025年更新的内容,同时将赠送2024年的绘图文档内容。购买后将会邀请进交流群,数据代码交流群内分享。
更新的绘图内容包含数据+代码+注释文档+文档清单,小编只分享案例文档,不额外回答问题,无答疑服务,更新截止2025年12月31日结束,零基础不推荐买。
案例特点
所选案例图均属于个性化分析图表完全适用于论文发表,2024年6月起提供html版注释文档更加直观易学。文档累计上千人次购买拥有良好的社群交流体验。R代码结构清晰易懂,为防止中文乱码提供单独的注释文档

R代码结构清晰易懂,为防止中文乱码2024年6月起提供单独html注释文档
群友精彩评论
淘宝店铺

2024年已更新案例图展示















































