欢迎关注R语言数据分析指南
❝最近在看nature上的一篇论文Atmospheric rivers cause warm winters and extreme heat events,论文主要通过地图来进行数据展示。文中作者提到Cartopy,该python库主要用于地图绘制。小编查看了一下该库的相关文档发现内容非常的丰富,在此分享一下,更多详细内容请参考官方文档。
Cartopy官方文档
https://scitools.org.uk/cartopy/docs/latest/gallery/index.html



具体案例
实际运行结果
关注下方公众号下回更新不迷路
购买介绍
❝本节介绍到此结束,有需要学习R数据可视化的朋友欢迎到淘宝店铺:R语言数据分析指南,购买小编的R语言可视化文档(2024版),购买将赠送2023年的绘图文档内容。目前此文档(2023+2024)已经更新上传200案例文档,每个案例都附有相应的数据和代码,并配有对应的注释文档,方便大家学习和参考。
2024更新的绘图内容将同时包含数据+代码+注释文档+文档清单,2023无目录仅有数据文件夹,小编只分享案例文档,不额外回答问题,无答疑服务,零基础不推荐买。
案例特点
所选案例图均属于个性化分析图表完全适用于论文发表,内容异常丰富两年累计发布案例图200+,2024年6月起提供html版注释文档更加直观易学。文档累计上千人次购买拥有良好的社群交流体验。R代码结构清晰易懂,为防止中文乱码提供单独的注释文档

R代码结构清晰易懂,为防止中文乱码2024年6月起提供单独html注释文档
群友精彩评论
淘宝店铺

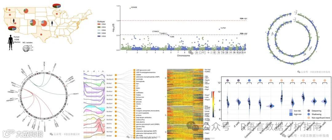
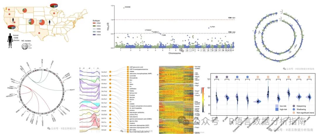
2024年已更新案例图展示















































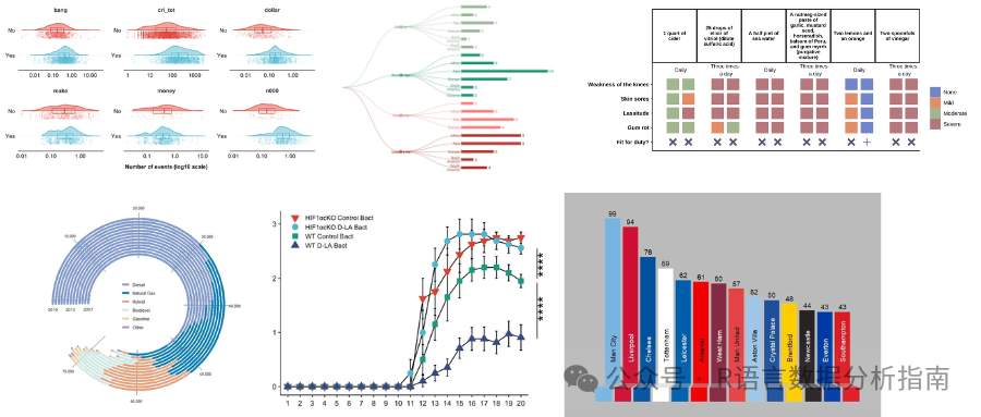
2023年案例图展示











