欢迎关注R语言数据分析指南
❝本节来介绍如何通过mapscaping网站下载地图数据来进行绘图,该网站可下载带有边界线的地图数据,使用起来非常的方便。小编下面将展示如何在线下载数据并通过R代码进行绘图,个人观点仅供参考。有需要学习R语言绘图的朋友可关注文末介绍购买小编的R绘图文档。购买前请咨询,零基础不要买。
mapscaping网站
https://mapscaping.com/country-boundary-viewer/


法国地图
代码展示
rm(list = ls())
library(tidyverse)
library(sf)
library(raster)
library(patchwork)
crs_fr <- st_crs(2154)
# 读取并投影法国地图数据
France <- st_read("France_ADM1_simplified.simplified.geojson") %>%
st_transform(crs_fr)
# 计算质心并添加为新列
centroids <- st_centroid(France$geometry) %>% st_coordinates()
France <- France %>%
mutate(centroid_x = centroids[,1],
centroid_y = centroids[,2])
# 绘图
ggplot(data = France) +
geom_sf(fill = "gray90", color = "black") +
geom_text(aes(x = centroid_x, y = centroid_y, label = shapeName),
nudge_x = 10000, nudge_y = 10000, size = 3) +
theme_bw() +
theme(axis.ticks = element_blank(),
axis.title = element_blank(),
plot.background = element_blank(),
panel.background = element_blank(),
panel.grid = element_line(color = "gray90", linewidth = 0.3),
legend.position = "none")
关注下方公众号下回更新不迷路
购买介绍
❝本节介绍到此结束,有需要学习R数据可视化的朋友欢迎到淘宝店铺:R语言数据分析指南,购买小编的R语言可视化文档,2025年购买将获取2025年更新的内容,同时将赠送2024年的绘图文档内容。
更新的绘图内容包含数据+代码+注释文档+文档清单,小编只分享案例文档,不额外回答问题,无答疑服务,更新截止2025年12月31日结束,零基础不推荐买。
案例特点
❝所选案例图绝大部份属于个性化分析图表,数据案例多来自已经发表的高分论文,并会汇总整理分享一些论文中公开的分析代码。
2025年起提供更加专业的html文档,更加的直观易学。文档累计上千人次购买拥有良好的社群交流体验,R代码结构清晰易懂.


目录大纲展示
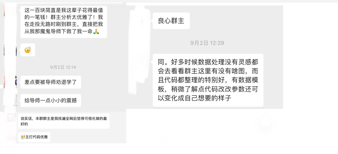
群友精彩评论
淘宝店铺
2025年更新案例图展示






