——安踏(中国)有限公司与东莞市天矛体育用品有限公司、东莞市纤伽服装有限公司、王建銮侵害商标权纠纷案
1. 考虑到原告安踏公司涉案商标在运动服等体育用品上的高知名度,隔离状态下将被控侵权标识与涉案商标相比较,仅存在细微差别,相关公众在看到被控侵权标识时容易对产品的来源产生混淆或误认为与原告具有关联性;虽然三被告主张被控侵权标识使用的是其注册商标,但被控侵权标识并未规范使用所称商标,而是通过变形使用突出了图形部分,故被控侵权标识侵犯了原告涉案注册商标专用权。
2. 被告王建銮同时担任被告天矛公司、纤伽公司的股东和法定代表人;且被控侵权产品是纤伽公司生产,并通过天矛公司开设的天猫店进行销售,同时王建銮还将其注册的商标同时授予给被告天矛公司、纤伽公司使用,可以证明三被告存在分工合作、紧密配合共同实施被控侵权的行为。且被告王建銮还是被告纤伽公司的唯一股东,在不能证明自己的财产独立于纤伽公司财产的情形下,也应当承担相应的连带责任。
3. 原告提交的公证书显示了被控侵权产品的销售量、库存量及单价,计得销售金额约为100多万元。虽然三被告提交后台数据显示筛选后的销售金额约为36万元,但该数据是三被告自行筛选所得,并非原始数据,不能客观反映真实销售情况,不足以达到推翻原告公证证据的效力。同时考虑到原告涉案商标属于驰名商标,并通过广告宣传、赞助重大体育赛事获得了较高的知名度;本案的侵权方式为生产及网络销售,侵权范围广;而且三被告销售量及获利较大,一审判赔金额明显过低,应予改判。


裁判文书
广东省东莞市中级人民法院
民事判决书
(2021)粤19民终9405号
当事人
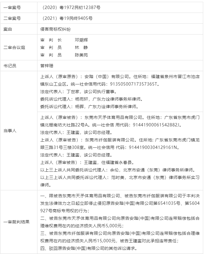
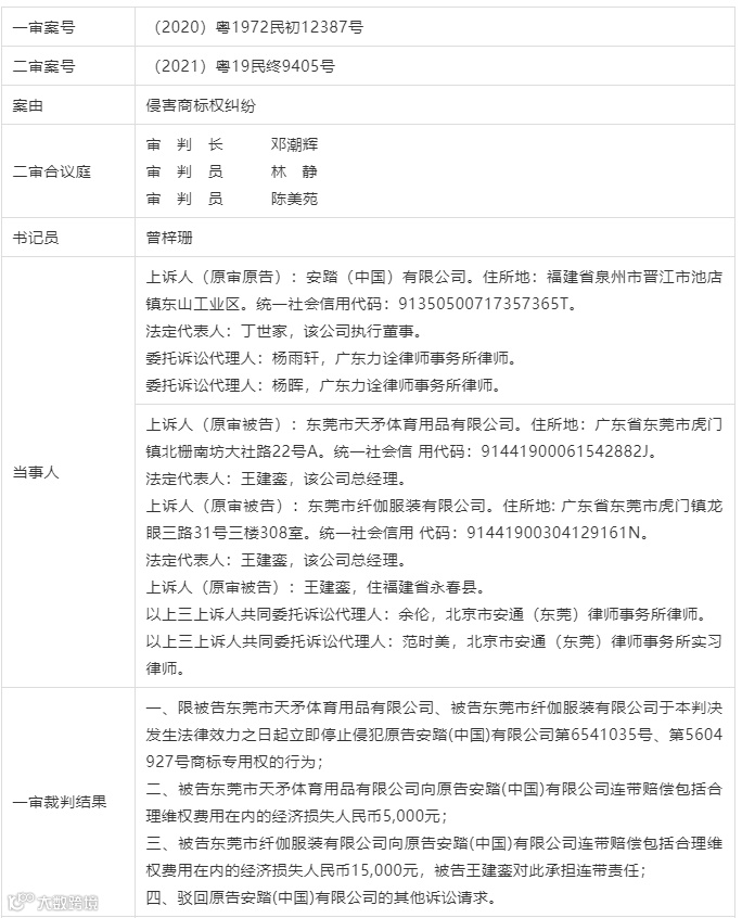
上诉人(原审原告):安踏(中国)有限公司。住所地:福建省泉州市晋江市池店镇东山工业区。统一社会信用代码:91350500717357365T。
法定代表人:丁世家,该公司执行董事。
委托诉讼代理人:杨雨轩,广东力诠律师事务所律师。
委托诉讼代理人:杨晖,广东力诠律师事务所律师。
上诉人(原审被告):东莞市天矛体育用品有限公司。住所地:广东省东莞市虎门镇北栅南坊大社路22号A。统一社会信用代码:91441900061542882J。
法定代表人:王建銮,该公司总经理。
上诉人(原审被告):东莞市纤伽服装有限公司。住所地:广东省东莞市虎门镇龙眼三路31号三楼308室。统一社会信用代码:91441900304129161N。
法定代表人:王建銮,该公司总经理。
上诉人(原审被告):王建銮,住福建省永春。
以上三上诉人共同委托诉讼代理人:余伦,北京市安通(东莞)律师事务所律师。
以上三上诉人共同委托诉讼代理人:范时美,北京市安通(东莞)律师事务所实习律师。
审理经过
上诉人安踏(中国)有限公司(以下简称安踏公司)与上诉人东莞市天矛体育用品有限公司(以下简称天矛公司)、东莞市纤伽服装有限公司(以下简称纤伽公司)、王建銮因侵害商标权纠纷一案,不服广东省东莞市第二人民法院(2020)粵1972民初12387号民事判决,向本院提起上诉。本院受理后依法组成合议庭审理了本案,现已审理终结。
安踏公司上诉称
安踏公司上诉请求:1.撤销(2020)粤1972民初12387号民事判决第二、三项,改判支持安踏公司的全部诉讼请求;2.天矛公司、纤伽公司、王建銮承担本案一、二审的全部诉讼费用。
事实和理由:一、一审法院在已经认定安踏公司提交的公证证据程序、来源合法、形式完整、事实清楚的前提下,仍采信天矛公司、纤伽公司、王建銮的单方面辩称,在无相反证据足以推翻的情况下否认公证事实,导致认定事实及适用法律错误。一审中,安踏公司已经提交公证证据证明天矛公司、纤伽公司、王建銮销售的侵权产品总销量近万件,根据《中华人民共和国民事诉讼法》第六十九条及其司法解释第九十三条的规定,上述事实属于免证事实。若需否认上述事实,应当由天矛公司、纤伽公司、王建銮提供足以推翻证据效力的证据。但一审中天矛公司、纤伽公司、王建銮提交的证据形式上未采取公证形式,内容上也仅涉及部分天数、部分订单,未能提供截至起诉前有关侵权产品销售链接的完整数据。同时,天矛公司、纤伽公司、王建銮提供的证据并不直接指向涉案侵权产品的销量,不同销售链接对应的商品销量并不一样,不能通过整店销量、销售链接占比等可能的臆测推翻公证认证的证据。一审法院在天矛公司、纤伽公司、王建銮提供证据的证明效力不符合法律规定的前提下,认定天矛公司、纤伽公司、王建銮提供的反驳证据足以动摇安踏公司关于被控侵权商品销售量的主张,已达到真伪不明的程度,与一审法院认可安踏公司全部公证证据效力的认定相矛盾。二、天矛公司、纤伽公司的法定代表人及实际控制人均为王建銮,王建銮申请注册涉案商标,组织纤伽公司大规模生产涉案侵权产品,并通过天矛公司经营的网店对外大量销售,共同侵权意思联络明显,应当依法停止侵权并承担连带赔偿责任。但一审法院完全回避安踏公司该项诉请,未评价天矛公司、纤伽公司、王建銮之间是否构成共同侵权,也未正确评价天矛公司、纤伽公司、王建銮之间的责任承担方式,属于法律适用错误。三、即使一审法院认定天矛公司、纤伽公司、王建銮实际销售金额不高,判决金额也明显过低,未考虑到安踏公司享有的涉案商标具有极高的知名度,应当予以更强的知识产权保护,一审判决结果未达到对天矛公司、纤伽公司、王建銮侵权行为的惩戒,也未体现对驰名商标的保护力度。安踏公司所主张保护的涉案图形商标早已被国家商标局认定为驰名商标,且各地法院在生效判决中对此均予以确认,涉案注册商标品牌一直是中国国家队参加包括奥运会在内的重大体育赛事唯一指定使用的队服运动品牌,足以证明涉案商标具有极高的知名度。天矛公司、纤伽公司、王建銮作为从业多年的经营者不可能不知晓涉案商标,其使用的涉案侵权图形具有明显的攀附意图。在涉案商标极具驰名的前提下,一审判决赔偿金额明显过低,判决的总赔偿金额甚至无法覆盖安踏公司的经济损失及维权的合理费用。特别是天矛公司、纤伽公司、王建銮存在生产行为,其侵权的行为性质比一般的销售行为更加恶劣。
三被告二审辩称
天矛公司、纤伽公司、王建銮共同辩称,一、安踏公司混淆了公证证明力的概念。一审判决未否认公证书的效力,但认定公证书效力不等于认可安踏公司的主张,公证书的效力仅限于形式的真实性及表面展示的事实,不包含具体事物的实质内容。天矛公司、纤伽公司、王建銮一审提供的证据已证明公证书所显示的销量中绝大多数与涉案商标无关,且证据均已在一审庭审中核实质证,证明力高。1.安踏公司称天矛公司、纤伽公司、王建銮提供的涉案商品下架前的订单信息及交易快照仅为单个天数的部分订单,但天矛公司、纤伽公司、王建銮不可能提供所有天数的订单数据,但可提供安踏公司指定的日期补充提交订单数据;2.针对安踏公司主张一审法院依法调取收集天猫平台的数据,且当庭补充证据的说明,一审法院无义务主动调取数据,应由安踏公司进行申请再由法院裁定是否予以调取。二、关于知名度。一审法院认定商标是否近似时已充分考虑安踏公司商标知名度,否则不会认定涉案商标近似和混淆。三、需要打击的是明确且恶意的侵权,本案是否侵权尚存疑,不存在加强保护及加大赔偿的问题。
三被告上诉称
天矛公司、纤伽公司、王建銮上诉请求:1.撤销(2020)粤1972民初12387号民事判决第一、二、三项,改判天矛公司、纤伽公司、王建銮无须承担赔偿责任;2.安踏公司承担本案一、二审的全部诉讼费用。
事实和理由:一、天矛公司、纤伽公司、王建銮使用的标识与安踏公司的涉案商标既不相同也不近似。天矛公司、纤伽公司、王建銮所使用的标识为文字、图形组合构成,而安踏公司的两商标均为图形商标,通过对比明显可以看出,天矛公司、纤伽公司、王建銮所使用的标识和安踏公司所主张权利的商标在构图要素、表现形式、排列组合方式等存在显著差别,从而在整体视觉效果上存在显著区别。并且,天矛公司、纤伽公司、王建銮所使用的标识的主要部分为“T-MAO”文字部分,在实际使用中也起到识别、呼叫的作用,而安踏公司的商标仅为图形商标,两者的主要部分的要素为不同的类型构成,不构成相同或近似。二、天矛公司、纤伽公司、王建銮实际使用的标识与安踏公司的商标不构成混淆。天矛公司、纤伽公司、王建銮享有第36907003号商标权,其实际使用的标识也和该商标完全相同或仅存在细微差异,是一个系列的产品,而与安踏公司的涉案商标则存在巨大的差异,两者没有任何的联系,共同存在于市场也不会造成混淆。天矛公司、纤伽公司、王建銮在使用涉案标识的同时非常突出强调了自己的品牌属性,在天猫店铺宣传页面显著位置标明该店铺为“纤伽I天矛运动专营店”,在商品宣传详情中也强调了服装品牌为“纤伽”品牌,安踏公司购买收到的服装实物铭牌显示品牌为“纤伽”,品名为“T-MAO运动衣”。根据上述事实,普通消费者对被控侵权品牌有着清楚而清晰的认知,不存在将安踏公司标识与天矛公司、纤伽公司、王建銮联系起来导致二者混淆的可能性。三、天矛公司、纤伽公司、王建銮自身在行业内有较高知名度,不存在攀附安踏公司品牌的故意和必要。从天猫店铺的实际商品情况来看,主要经营的是运动服装行业内很小的一个细分小领域,广场舞专用服装,根据一般的商业常理,把一个行业中细分的小领域做到如此的知名度,完全没有任何必要和动机去攀附安踏公司的商标。综上,天矛公司、纤伽公司、王建銮使用的标识与安踏公司的商标既不相同也不近似,更不会构成混淆,且天矛公司、纤伽公司、王建銮没有攀附安踏公司品牌的故意和必要。一审判决明显错误,损害了天矛公司、纤伽公司、王建銮的合法权益。
安踏公司辩称
安踏公司辩称,一、天矛公司、纤伽公司、王建銮对其所谓注册商标进行更改后使用在侵权服饰上,属于不规范使用商标的行为,其修改后的形状与安踏公司的注册商标相同,构成侵权。二、鉴于安踏公司商标的知名度,且该知名度远高于天矛公司、纤伽公司,其行为亦表现出攀附的主观故意,势必会导致消费者混淆。故天矛公司、纤伽公司、王建銮上诉请求缺乏理据。
一审原告诉称
安踏公司向一审法院起诉请求:一、天矛公司、纤伽公司停止侵犯第6541035号、第5604927号注册商标专用权的行为(立即停止以生产、销侵犯安踏公司第6541035号、第5604927号注册商标专用权的行为,下架、删除侵犯安踏公司第6541035号、第5604927号注册商标专用权的商品链接,并销毁库存侵权商品);二、天矛公司、纤伽公司赔偿安踏公司因被侵权所遭受的经济损失及合理开支共计1000000元(包含公证费1800元、调查取证费416元、律师费、差旅费等费用10000元),王建銮承担连带赔偿责任;三、天矛公司、纤伽公司、王建銮承担本案的全部诉讼费用。
一审法院认定事实
一、关于商标的注册、使用及知名度情况
涉案第6541035号商标注册人为安踏公司,该商标核定使用商品类别为第25类,包括服装、运动衫、纸衣服、T恤衫等。注册有效期自2010年6月21日至2020年6月20日。续展注册有效期至2030年6月20日。第5604927号商标注册人为安踏公司,该商标核定使用商品类别为第25类,包括服装、婴儿全套衣、游泳衣等。注册有效期自2009年12月28日至2019年12月27日,续展注册有效期至2029年12月27日。2002年3月22日,国家工商行政管理总局商标局出其《关于“安踏”商标认定为驰名商标的通知》(商标监〔2002〕第140号),认定安踏(福建)鞋业有限公司注册并使用在运动鞋商品上的“安踏”商标被认定为驰名商标。
二、安踏公司主张的侵权行为情况
安踏公司向一审法院提交了(2020)粵广南粤第8656号公证书,拟证明天矛公司、纤伽公司在天猫电商平台上开设网店,大量生产、销售侵犯安踏公司涉案商标专用权的产品,侵犯了安踏公司商标专用权。
(2020)粤广南粤第8656号公证书记载:2020年4月26日,在广东省广州市南粤公证处,在公证员卢燕珊与工作人员钟令颐的监督下,安踏公司的委托代理人王奕钧使用该公证处保全证据专用计算机及网络进行了证据保全,对“www.tmall.com”网页上“天矛运动专营店”相关网页进行截屏,取得网页截屏图片八十二张,将上述图片粘贴到新建的Word文档中,该公证处工作人员对上述文档进行打印。该公证处出具公证书证明:“本公证书所附网页截屏图片为王奕钧在本处、在本公证员及本处工作人员钟令颐的监督下,通过上述操作取得。网页截屏图片内容与相应网页当时在计算机屏幕显示的实际情况相符。”该公证书附件中网页截屏图片显示,“天矛运动专营店”经营者相关资质信息为:企业注册号为91441900061542882J,企业名称为东莞市天矛体育用品有限公司,法定代表人为王建銮。
安踏公司主张天矛公司、纤伽公司、壬建銮侵权情况如下:第一款侵权产品名称为“广场舞曳步舞服装新款套装健身曳步舞杨丽萍跳舞衣舞蹈团体运动服”售价128元,截至到公证当日,侵权产品在天猫销售链接中的累计总销量为8056件,库存为30113件,涉案金额约为(8056+30113)*128=4885632元;第二款侵权产品名称为“2020夏广场舞服装新款套装曳鬼步舞工装裤健身短袖运动服跳舞衣服”,售价78元,截至到公证当日,侵权产品在天猫销售链接中的累计总销量为1799件,库存为11873件,涉案金额约为(1799+11873)*78=1066416元;第三款侵权产品名称为“广场舞跳鬼曳步舞套装衣服短袖运动服装男女棉杨丽萍时尚健身服夏”,售价138元,截止到公证当日,侵权产品天猫销售链接中的累计总销量为122件,库存为8866件,涉案金额约为(122+8866)*138=1240344元;第四款侵权产品名称为“2020新款曳步舞飘带裤鬼步舞裤子工装时尚休闲运动裤夏季速干裤”,售价72元,截止到公证当日,侵权产品天猫销售链接中的累计总销量为43件,库存为1156件,涉案金额约为(43+1156)*72=86328元;四款侵权产品涉案金额约共计为4885632+1066416+1240344+86328=7278720元。
天矛公司、纤伽公司、王建銮提交了第36907003号注册商标,拟证明其使用的涉案标识灵感来源于第36907003号商标,是该商标的细微改变,与涉案商标没有任何联系,天矛公司、纤伽公司、王建銮无侵犯安踏公司商标的主观意图,客观上也没有与涉案商标相混淆。
天矛公司、纤伽公司、王建銮提交了涉案商品上架前后的订单信息和交易快照,拟证明该商品链接在2020年4月前没有展示(销售)被控侵权商品。提交了“天矛运动专营店”所有商品列表,拟证明被控“天矛运动专营店”现有139个商品链接,被控侵权商品为4个链接,占比为2.88%。天矛公司、纤伽公司、王建銮还提交了推广费用支出统计表,拟证明推广费用支出占销售收入33.76%,由此推算出“天矛运动专营店”2020年4月至9月店铺总销售额为2135040.39元。天矛公司、纤伽公司、王建銮由此主张:网店推广费用达到15%是盈亏平衡点,天矛公司、纤伽公司、王建銮整体经营亏损严重,被控侵权商品没有获利;并主张根据安踏公司提供的2019年审计报告计算得知,安踏公司的营业利润率为8%,而天矛公司、纤伽公司、王建銮作为知名度不如安踏公司的经营主体,其实际销售的利润率应当远远低于安踏公司;涉案的“天矛运动专营店”已经经营有7年多,天猫平台统计的总销量是从该链接上架之日开始计算的,关于安踏公司所主张的库存数量没有任何依据,所有网店的库存都是随意填写的,且从该界面可以看出销量高的商品基本属于纤伽系列,与本案诉争的商品使用的商标完全不同。综上,天矛公司、纤伽公司、王建銮提供的反驳证据足以动摇安踏公司关于被控侵权商品销售量的主张,已达到真伪不明的程度,故一审法院对安踏公司关于被控侵权产品销售量的主张不予采信。
安踏公司向一审法院提交了(2020)粤广南粤第8657号公证书,该公证书记载:安踏公司的委托代理人王奕钧于2020年4月26日到该公证处称,为收集证据,之前在网上购买了有关商品,相关网店将使用快递方式将该商品送至其指定的地址,现申请对其收取该商品的行为及进行网上物流查询的行为办理保全证据公证。2020年4月29日,快递人员派送包裹一个到该公证处,在公证员卢燕珊、工作人员钟令颐的监督下,王奕钧拆开上述包裹,该公证处工作人员钟令颐对上述包裹内的物品进行了拍照,随后将上述物品封存并交王奕钧收执。当天,王奕钧使用该公证处保全证据专用计算机及网络对网络购物订单号及物流信息进行了截屏,取得网页截屏图片八张,将上述图片粘贴到新建的Word文档中,该公证处工作人员对上述文档进行打印。该公证处出具公证书证明:“本公证书所附照片为本处工作人员现场拍摄所得,照片内容与实物当时的实际情况相符。本公证书所附的网页截屏图片为王奕钧在本处、在本公证员及本处工作人员钟令颐的监督下,通过上述操作取得。网页截屏图片内容与相应网页当时在计算机屏幕显示的实际情况相符。”网页截屏图片显示网络购物订单号为964381731792817353,卖家为“天矛运动专营店”。
经一审当庭拆封,(2020)粤广南粵第8657号公证书所附公证实物为:1.黑色运动长裤一条,长裤上没有侵权商标;2.白色短袖T恤(货号D308)一件,上有安踏公司主张的涉案侵权商标;3.白色短袖T恤(货号D309)一件,上有安踏公司主张的涉案侵权商标;4.黑、红色的运动长裤一条,没有涉案侵权商标;5.红色短袖T恤(货号D309)一件,上有安踏公司主张的涉案侵权商标;6.黑、白色的运动长裤一条,没有涉案侵权商标。以上服装生产厂家均为纤伽公司。
三、安踏公司维权成本
安踏公司主张为本案支出公证费1800元、调查取证费416元、律师费、差旅费等费用10000元。安踏公司提供了公证费发票两张,金额共1800元,未提供其他费用票据。
四、天矛公司、纤伽公司、王建銮主体信息
天矛公司为有限责任公司,成立日期为2013年2月4日,法定代表人为王建銮,经营范围为“产销:体育用品、服装”。纤伽公司为有限责任公司,成立日期为2014年7月30日,王建銮是其法定代表人及唯一的自然人股东,经营范围为“服装、鞋、袜、帽、体育用品”等等。
一审法院认为
一审法院认为,本案为侵害商标权纠纷案件。安踏公司系第6541035号商标、第5604927号商标的所有权人,该商标在注册有效期内,其合法权益依法应受法律保护。
安踏公司提供的(2020)粤广南粤第5656号、第8657号公证书由公证机关依申请作出,程序、来源合法,形式完整,且天矛公司、纤伽公司、王建銮未提交证据推翻公证行为所公证的事实。根据(2020)粤广南粤第5656号、第8657号公证书载明的事实、所附票据以及天矛公司、纤伽公司、王建銮的陈述,可以确认涉案侵权运动服系天矛公司经营的“天矛运动专营店”售出。
涉案第6541035号商标、第5604927号商标核定使用的商品均为第25类,包括服装、运动衫、T恤衫在内,本案被控侵权商品从功能、用途、销售渠道等方面看,与安踏公司使用第6541035号商标、第5604927号商标的商品相同。涉案被控侵权运动服上使用的“
”“
”“
”标识,对第36907003号注册商标图形的弧度、方向、粗细、大小均做了改变,突出显示了图案,缩小了文字所占比例。涉案被控侵权运动服上使用的“
”“
”“
”标识与安踏公司的第6541035号商标、第5604927号商标注册商标图案在隔离状态下进行比对,两者图形相似,涉案被控侵权运动服上使用的“
”“
”“
”标识与安踏公司的第6541035号商标、第5604927号商标的不同不足以产生实质性差异,且其使用于同类商品上,容易让相关公众误认为被控侵权商品来源于安踏公司或者与安踏公司有特定联系,容易导致相关公众混淆。对天矛公司、纤伽公司、王建銮关于涉案运动服上的标识与安踏公司商标图案不一致的抗辩理由,一审法院不予采纳。
根据《中华人民共和国商标法》第五十七条第二项及《最高人民法院关于审理商标民事纠纷案件适用法律若干问题的解释》第九条的规定,可以认定涉案被控侵权运动服系未经安踏公司许可的在同种商品上使用与其注册商标相似的商标。天矛公司经营的“天矛运动专营店”销售涉案侵权商品的行为,纤伽公司生产、销售涉案侵权商品的行为均属于侵犯安踏公司第6541035号、第5604927号注册商标专用权的行为。根据《中华人民共和国民法通则》第一百一十八条及第一百三十四条的规定,天矛公司、纤伽公司应承担停止侵害、赔偿损失的法律责任。王建銮为纤伽公司的唯一股东,不能证明自己的财产独立于纤伽公司的财产,故安踏公司要求王建銮对纤伽公司应承担赔偿数额负连带责任于法有据,一审法院予以支持。
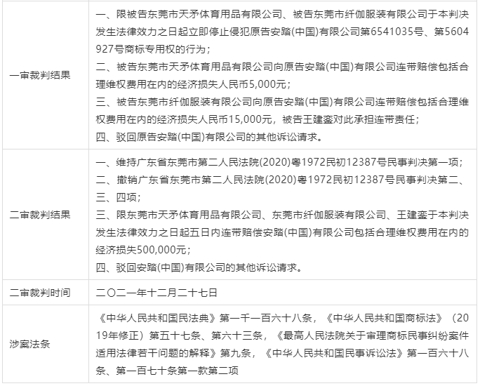
至于赔偿的数额,安踏公司提供证据证明其因本案支出公证费1800元,律师费和调查取证、制止侵权行为支出的费用未提供相应票据予以证实,但考虑到其确有委托律师出庭应诉并进行公正取证,必然产生一定的费用,故对上述费用的合理部分,一审法院亦予以酌情支持。另,安踏公司没有提供充分证据证明其因涉案侵权所遭受的实际损失或天矛公司、纤伽公司销售侵权商品的数量、因侵权行为获利情况,也没有提供证据证明涉案注册商标使用许可费的标准,根据《中华人民共和国商标法》第六十三条的规定,天矛公司、纤伽公司的赔偿数额由一审法院在300000元以下酌情确定。根据《最高人民法院关于审理商标民事纠纷案件适用法律若干问题的解释》第十六条第二款的规定,一审法院在判定赔偿数额时综合考虑:1.涉案商标的注册时间、知名度;2.天矛公司、纤伽公司侵权行为的性质与后果;3.天矛公司、纤伽公司侵权的持续时间;4.安踏公司为本案支出费用的合理性等因素,酌情判定天矛公司赔偿安踏公司包括合理维权费用在内的经济损失共5000元;判定纤伽公司赔偿安踏公司包括合理维权费用在内的经济损失共15000元,王建銮对此承担连带责任。对于安踏公司超出该部分的诉讼请求,一审法院不予支持。
一审裁判结果
一审法院依照《中华人民共和国商标法》第四十八条、第五十七条第二项、第三项、第六十三条第一款、第三款、《最高人民法院关于审理商标民事纠纷案件适用法律若干问题的解释》第九条、第十条、第十六条、第十七条、《中华人民共和国公司法》第六十三条、《中华人民共和国民事诉讼法》第六十四条、第一百四十二条、《最高人民法院关于适用〈中华人民共和国民事诉讼法〉的解释》第九十条之规定,判决:一、限东莞市天矛体育用品有限公司、东莞市纤伽服装有限公司于判决发生法律效力之日起立即停止侵犯安踏(中国)有限公司第6541035号、第5604927号商标专用权的行为;二、东莞市天矛体育用品有限公司向安踏(中国)有限公司连带赔偿包括合理维权费用在内的经济损失5000元;三、东莞市纤伽服装有限公司向安踏(中国)有限公司连带赔偿包括合理维权费用在内的经济损失15000元,王建銮对此承担连带责任;四、驳回安踏(中国)有限公司的其他诉讼请求。如未按判决指定的期间履行给付金钱义务,应当依照《中华人民共和国民事诉讼法》第二百五十三条之规定,加倍支付迟延履行期间的债务利息。一审案件受理费13800元[安踏(中国)有限公司已预交],由安踏(中国)有限公司承担10000元,东莞市天矛体育用品有限公司承担950元,东莞市纤伽服装有限公司和王建銮共同承担2850元。
二审法院认定事实
天矛公司、纤伽公司二审期间向本院提交以下证据:1.被控侵权产品销量统计总表,拟证明被控侵权产品的实际销量金额为149687元;2.(2021)粤莞东莞证字第31383号公证书,拟证明被控侵权产品的后台销量数据下载及筛选过程;3.第一、二、三款被控侵权产品统计表,拟证明被控侵权产品的具体销售数量和详情;4.部分退货退款单截图,拟证明存在较多退货退款的事实;5.推广费用支出统计表,拟证明涉案店铺推广费用支出占比至少为33.76%;6.利润率统计表,拟证明涉案商品没有获利的事实;7.商标使用许可合同,拟证明存在商标许可使用的事实。安踏公司质证称,对证据1的真实性、合法性、关联性均有异议。统计表为天矛公司、纤伽公司单方制作,没有数据来源予以佐证,形成方式、形成依据均无法核对。表格中将成套出售的侵权产品中的部分予以剔除完全不符合交易习惯与侵权事实,从侵权实物可以看出,整套出售的侵权产品除涉案侵权标识外无其他任何标识,明显是消费者选择购买涉案侵权产品的主要因素。且刷单本身即为一种非法的商业模式和营销模式,更是一种虚假的广告宣传和不正当竞争行为,因此天矛公司、纤伽公司应当为其违法行为承担不利后果。对证据2的真实性、合法性、关联性均有异议。天矛公司、纤伽公司提交的证据内容不完整,公证书证显示共有29页,而安踏公司仅收到15页的附件。公证书无法显示任何筛选过程,与涉案侵权产品之间不能一一对应,而且显示的详情包含多款与本案无关的商品,公证内容无法证明展示的商品详情内容就是涉案侵权产品。且显示的订单时间截止至2021年10月,若公证书显示的产品为涉案侵权产品,证明天矛公司、纤伽公司、王建銮并未停止侵权行为。对证据3的真实性、合法性、关联性均有异议。三份统计表不属于公证内容,且没有任何数据来源予以佐证,该内容显示的实际为2020年4月至2020年10月期间的部分内容,并不是截止至二审庭审前完整连续的后台详细数据。对证据4的真实性、合法性、关联性均有异议。该截图为天矛公司、纤伽公司、王建銮自行制作,没有来源予以核实,且截图内容不完整连续,不能证明截止至二审庭审前涉案侵权产品的完整销售情况。证据5、6,天矛公司、纤伽公司、王建銮一审中已提交,不属于新证据,安踏公司在一审中已对该两组证据进行质证,坚持一审质证意见。对证据7真实性、合法性认可,关联性不予认可。该使用许可是天矛公司、纤伽公司、王建銮之间的内部许可流转,不能对抗善意的第三人。安踏公司未向本院提交新证据。
一审查明的事实属实,本院依法予以确认。
二审法院认为
本院认为,本案系侵害商标权纠纷,涉案被控侵权行为持续发生到《中华人民共和国民法典》及《中华人民共和国商标法》(2019年修正)施行后,故应依据前述法律、司法解释的相关规定进行裁判本案。依照《中华人民共和国民事诉讼法》第一百六十八条的规定,本院对上诉人上诉请求的有关事实和法律适用进行审查。根据当事人的上诉及答辩意见,本案的争议焦点是:一、被控侵权行为是否侵犯了安踏公司的注册商标专用权;二、如侵权成立,天矛公司、纤伽公司、王建銮应承担何种责任,赔偿金额如何认定。对此,本院分析如下:
一、被控侵权标识是否侵犯了安踏公司的注册商标专用权
《中华人民共和国商标法》第五十七条规定,未经商标注册人的许可,在同一种商品上使用与其注册商标相同或近似的商标的,属侵犯注册商标专用权。根据《最高人民法院关于审理商标民事纠纷案件适用法律若干问题的解释》第九条规定,商标相同,是指被控侵权的商标与原告的注册商标相比较,二者在视觉上基本无差别。商标近似,是指被控侵权的商标与原告的注册商标相比较,其文字的字形、读音、含义或者图形的构图及颜色,或者其各要素组合后的整体结构相似,或者其立体形状、颜色组合近似,易使相关公众对商品的来源产生误认或者认为其来源与原告注册商标的商品有特定的联系。本案中,被控侵权产品为服装,与安踏公司涉案商标核定商品系同一种商品。在隔离状态下,将被控侵权标识“
”“
”“
”与安踏公司第6541035号、第5604927号注册商标进行比对,被控侵权标识为图文标识,其中图形部分位于显著位置,为该标识的重要组成部分。被控侵权标识中的图形部分与安踏公司第5604927号注册商标均为由四条圆弧线构成的变形的类似箭头造型,仅在圆弧弧度大小、是否有边框线、尾端造型等方面存在细微差,安踏公司第6541035号注册商标与第5604927号注册商标为镜像翻转。考虑到安踏公司涉案商标在运动服等体育用品上的高知名度,相关公众在看到被控侵权标识时容易对产品的来源产生混淆或误认为与安踏公司具有关联性,二者构成近似,故被控侵权标识侵犯了安踏公司涉案注册商标专用权。天矛公司、纤伽公司、王建銮主张被控侵权标识使用的是第36907003号注册商标,但被控侵权标识并未规范使用该商标,而是通过变形使用突出了图形部分,故该上诉主张不成立。
二、天矛公司、纤伽公司、王建銮应承担何种责任
关于天矛公司、纤伽公司、王建銮是否构成共同侵权的问题。《中华人民共和国民法典》第一千一百六十八条规定,二人以上共同实施侵权行为,造成他人损害的,应当承担连带责任。本案中,被控侵权产品是天矛公司开设的天猫店铺销售的,产品吊牌显示纤伽公司为生产商,王建銮同时兼任天矛公司、纤伽公司的股东和法定代表人,并将所注册的商标同时授权天矛公司、纤伽公司使用,且纤伽公司为王建銮为一人股东的自然人独资有限责任公司。上述事实可以相互印证天矛公司、纤伽公司、王建銮存在分工合作、紧密配合共同实施被控侵权的行为。且王建銮作为纤伽公司的唯一股东,在不能证明自己的财产独立于纤伽公司财产的情形下,也应当对纤伽公司的涉案赔偿责任承担连带责任。故安踏公司要求天矛公司、纤伽公司、王建銮对涉案赔偿责任承担连带责任,本院予以支持。
关于赔偿损失数额。根据《中华人民共和国商标法》第六十三条的规定,侵犯商标专用权的赔偿数额,按照权利人因被侵权所受到的实际损失确定;实际损失难以确定的,可以按照侵权人因侵权所获得的利益确定;权利人的损失或者侵权人获得的利益难以确定的,参照该商标许可使用费的倍数合理确定。赔偿数额应当包括权利人为制止侵权行为所支付的合理开支。权利人因被侵权所受到的实际损失、侵权人因侵权所获得的利益、注册商标许可使用费难以确定的,由人民法院根据侵权行为的情节判决给予五百万元以下的赔偿。本案中,安踏公司未举证证明其因侵权所受损失或侵权人因侵权所获得的利益,并明确由法院根据侵权行为的情节判赔,将侵权获利作为考量因素之一。安踏公司提交的证据保全公证书显示了被控侵权产品的销售量、库存量及单价,计得销售金额约为100多万元。天矛公司、纤伽公司、王建銮对其销售后台数据进行下载及筛选并进行公证,显示筛选后的销售金额约为36万元,其经剔除退货、刷单等后,主张实际销售金额不足15万元。但天矛公司、纤伽公司、王建銮提交的数据是经其自行筛选所得,并非原始数据,不能客观反映真实销售情况,不足以推翻安踏公司提交公证书所显示的销售数据。故安踏公司根据现有证据主张天矛公司、纤伽公司销售量及获利较大,本院予以采信。同时,综合考虑安踏公司涉案商标通过广告宣传、赞助重大体育赛事获得了较高的知名度,本案侵权方式为生产及网络销售,侵权范围较广,以及合理维权费用等因素,本院酌定天矛公司、纤伽公司、王建銮连带赔偿安踏公司包括合理费用在内的经济损失500000元。一审认定的判赔金额过低,本院予以纠正。
二审裁判结果
综上所述,上诉人安踏公司的上诉请求部分成立,对其成立部分,本院予以支持,对其不成立部分,本院予以驳回。天矛公司、纤伽公司、王建銮的上诉请求不成立,本院依法予以驳回。依照《中华人民共和国民事诉讼法》第一百七十条第一款第二项的规定,判决如下:
一、维持广东省东莞市第二人民法院(2020)粵1972民初12387号民事判决第一项;
二、撤销广东省东莞市第二人民法院(2020)粤1972民初12387号民事判决第二、三、四项;
三、限东莞市天矛体育用品有限公司、东莞市纤伽服装有限公司、王建銮于本判决发生法律效力之日起五日内连带赔偿安踏(中国)有限公司包括合理维权费用在内的经济损失500000元;
四、驳回安踏(中国)有限公司的其他诉讼请求。
如未按本判决指定的期间履行给付金钱义务,应当依照《中华人民共和国民事诉讼法》第二百五十三条之规定,加倍支付迟延履行期间的债务利息。
一审案件受理费13800元[安踏(中国)有限公司已预交],由东莞市天矛体育用品有限公司、东莞市纤伽服装有限公司、王建銮共同承担。二审案件受理费13900元,由东莞市天矛体育用品有限公司、东莞市纤伽服装有限公司、王建銮共同承担[安踏(中国)有限公司已预交13600元,东莞市天矛体育用品有限公司、东莞市纤伽服装有限公司、王建銮已预交300元],由东莞市天矛体育用品有限公司、东莞市纤伽服装有限公司、王建銮迳付安踏(中国)有限公司13600元。
本判决为终审判决。
审 判 长 邓潮辉
审 判 员 林 静
审 判 员 陈美苑
二〇二一年十二月二十七日
书 记 员 曾梓珊

