欢迎关注R语言数据分析指南
❝R 4.5.0于2025年4月11日发布,本节小编来介绍一下新版本更新的一些新内容,更加详细的内容请看官方文档
R官方文档
https://cran.r-project.org/doc/manuals/r-release/NEWS.html
并行下载
但从R 4.5.0开始,install.packages()、update.packages()) 可以并行下载软件包,根据官方介绍预期快约为 2-5 倍
更新下图中展示的包用时约3分钟


精确函数加载
❝R 4.5.0引入了一种从包中加载对象的新方法:use(),很多包中含有select函数,因此在加载包过多时会出现select相关的报错,因此可先在代码中定义函数来源
use("dplyr", c("filter","select"))
新的数据集
New datasets penguins and penguins_raw thanks to Ella Kaye, Heather Turner, and Kristen Gorman.
4.5.0 开始内置经典的企鹅数据集,当然还有更多的更新内容需要慢慢体验。
新版本R安装
1.官网下载对应系统的安装包
2.Rstudio中输入 .libPaths() 找到目前R包的安装路径,将文件夹名称中的数值之更改为4.5
3.安装下载好的安装包
4.在Rstudio右侧点击update更新R包,当然也可不更新
关注下方公众号下回更新不迷路
购买介绍
❝本节介绍到此结束,有需要学习R数据可视化的朋友欢迎到淘宝店铺:R语言数据分析指南,购买小编的R语言可视化文档,2025年购买将获取2025年更新的内容,同时将赠送2024年的绘图文档内容。
更新的绘图内容包含数据+代码+注释文档+文档清单,小编只分享案例文档,不额外回答问题,无答疑服务,更新截止2025年12月31日结束,零基础不推荐买。
案例特点
❝所选案例图绝大部份属于个性化分析图表,数据案例多来自已经发表的高分论文,并会汇总整理分享一些论文中公开的分析代码。
2025年起提供更加专业的html文档,更加的直观易学。文档累计上千人次购买拥有良好的社群交流体验,R代码结构清晰易懂.


目录大纲展示
群友精彩评论
淘宝店铺
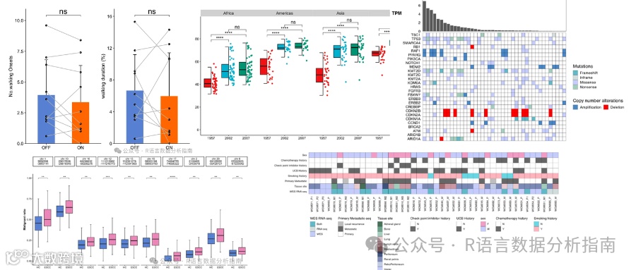
2025年更新案例图展示






2024年案例图展示


































