欢迎关注R语言数据分析指南
❝本节来通过nature genetics上的一篇新论文,来介绍一类常规组合图的绘制。论文没有提供了图表对应的数据,小编根据论文图表来构建了数据并绘图,结果与原文有所不同,个人观点仅供参考。有需要学习R语言绘图的朋友可关注文末介绍购买小编的R绘图文档。购买前请咨询,零基础不要买。
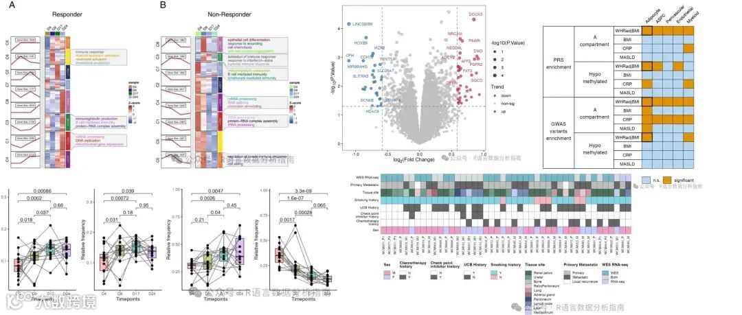
论文信息
Super-enhancer RNA m6A promotes local chromatin accessibility and oncogene transcription in pancreatic ductal adenocarcinoma
Li, R., Zhao, H., Huang, X. et al. Super-enhancer RNA m6A promotes local chromatin accessibility and oncogene transcription in pancreatic ductal adenocarcinoma. Nat Genet 55, 2224–2234 (2023). https://doi.org/10.1038/s41588-023-01568-8
论文原图
仿图
图形解读
该组合图作为基础图看起来非常简单,分开绘制两组图之后拼接而成,难度系数较低适合入门学习。
代码展示
library(ggvenn)
library(tidyverse)
library(ggtext)
library(geomtextpath)
library(cowplot)
# 定义venn图函数
plot_venn <- function(n_a_only, n_b_only, n_c_only,
n_ab, n_ac, n_bc, n_abc,
set_names = c("Set A", "Set B", "Set C"),
fill_color = c("#E15759", "#F28E2B", "#4E79A7"),
title = "3-Set Venn Diagram") {
# 生成唯一 ID
a_only <- paste0("A_", seq_len(n_a_only))
b_only <- paste0("B_", seq_len(n_b_only))
c_only <- paste0("C_", seq_len(n_c_only))
ab <- paste0("AB_", seq_len(n_ab))
ac <- paste0("AC_", seq_len(n_ac))
bc <- paste0("BC_", seq_len(n_bc))
abc <- paste0("ABC_", seq_len(n_abc))
# 构建集合
venn_data <- list(c(a_only, ab, ac, abc),
c(b_only, ab, bc, abc),
c(c_only, ac, bc, abc)) %>% set_names(set_names)
# 绘制 Venn
ggvenn(venn_data,
fill_color = fill_color,
stroke_color="white",stroke_size = 0,
set_name_size = 4,text_size = 4,
show_percentage = FALSE)
}
绘制venn
p1 <- plot_venn(
n_a_only = 428, n_b_only = 5699, n_c_only = 1067,
n_ab = 1105, n_ac = 368, n_bc = 5097, n_abc = 10300,
set_names = c("CFL1_KO\n versus KO-control",
"MLL1-KO\nversus control"," ")) +
coord_cartesian(clip="off") +
annotate("segment", x = 0.1, y = 0.2, # 起点坐标
xend = 2, yend = 0.2, # 终点坐标
colour = "#8B0000",
arrow = arrow(length = unit(0.2, "cm"), type = "closed"),
size = 0.8) +
labs(caption = "YTHDC2 KO<br>versus KO-control") +
theme_void() +
theme(plot.caption =element_markdown(
margin = margin(-0.8,unit="cm"),hjust=0.5,size=12,color="black"),
plot.margin = margin(0.5,0,0.5,0,unit="cm"))
饼图绘制
df <- data.frame(
category = c("Promoter/TSS","Intron","Intergenic",
"Exon","5'-UTR","TTS","Noncoding","3'-UTR"),
percentage = c(34.42,27.53,24.43,5.32,4.48,1.73,1.54,0.55))
df$category <- factor(df$category,levels = df$category)
colors <- c("Promoter/TSS"="#1f6f8b","Intron"= "#c75c5c",
"Intergenic"= "#636f83","Exon"= "#f0a500","5'-UTR"= "#a020f0",
"TTS"= "#4682b4","Noncoding"= "#333333","3'-UTR"= "#b0a396")
p2 <- ggplot(df, aes(x = "", y = percentage, fill = category)) +
geom_bar(stat = "identity", width = 1) +
coord_polar(theta = "y",clip="off") +
geom_text(data=df %>% slice(1:3),
aes(label = percentage),
position = position_stack(),
size = 4, color = "white") +
geom_textpath(data=df %>% slice(4:5),
aes(label = percentage),size=4,
position = position_stack(vjust=1.2),color="white") +
geom_textpath(data=df %>% slice(6:n()),
aes(label = percentage),size=3,
position = position_stack(vjust = 0.5),hjust=4.2) +
scale_fill_manual(values = colors) +
guides(fill = guide_legend(nrow = 3, byrow = TRUE)) +
labs(fill = NULL,y = NULL, x = NULL) +
theme_void() +
theme(legend.position = "bottom",
legend.key.height = unit(0.4,"cm"),
legend.key.width = unit(0.5,"cm"),
legend.background = element_blank())
拼图
plot <- ggdraw() +
draw_plot(p1 +theme(
legend.position = "none",
plot.margin = margin(1,8,0.5,0,unit="cm"))) +
draw_plot(p2,scale = 0.8,x=0.4,height = 1,width=0.7)
ggsave(plot,file="plot.pdf",width=7.57,height=4.9,units="in")
关注下方公众号下回更新不迷路
购买介绍
❝本节介绍到此结束,需要获取下方所示R绘图案例全部代码的读者,欢迎到淘宝店铺:R语言数据分析指南,购买小编的R语言可视化文档,2025年购买将获取2025年更新的绘图内容,同时将赠送2024年的绘图文档内容,其余内容无。
更新的绘图内容包含数据+代码+注释文档+文档清单,小编只分享案例文档,不额外回答问题,无答疑服务,更新截止2025年12月31日结束,后续不在进行任何更新,零基础基础一般不推荐买。
在线目录大纲
淘宝店铺
2025年更新案例图展示






















