
为深入贯彻落实《“十四五”国家知识产权保护和运用规划》关于加强知识产权源头保护,强化知识产权申请注册质量监管的部署,引导相关市场主体在商标申请注册与使用过程中遵循诚实信用原则,弘扬社会主义核心价值观,维护公序良俗,国家知识产权局组织编写了《关于禁止作为商标使用标志的指引》,供相关市场主体参考使用。
白兔商标注册
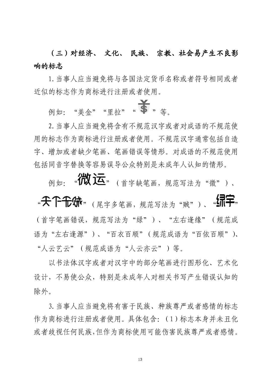
为深入贯彻落实《“十四五”国家知识产权保护和运用规划》关于加强知识产权源头保护,强化知识产权申请注册质量监管的部署,引导相关市场主体在商标申请注册与使用过程中遵循诚实信用原则,弘扬社会主义核心价值观,维护公序良俗,国家知识产权局组织编写了《关于禁止作为商标使用标志的指引》,供相关市场主体参考使用。