微众银行开源项目Linkis正式通过Apache软件基金会(ASF)的投票表决,全票通过进入ASF孵化器!

Linkis简介
Linkis 在上层应用程序和底层引擎之间构建了一层计算中间件。通过使用Linkis 提供的REST/WebSocket/JDBC 等标准接口,上层应用可以方便地连接访问MySQL/Spark /Hive/Presto/ Flink 等底层引擎,同时实现变量、脚本、函数和资源文件等用户资源的跨上层应用互通。
作为计算中间件,Linkis 提供了强大的连通、复用、编排、扩展和治理管控能力。通过计算中间件将应用层和引擎层解耦,简化了复杂的网络调用关系,降低了整体复杂度,同时节约了整体开发和维护成本。
Linkis 自2019年开源发布以来,已累计积累了700多家试验企业和1000+沙盒试验用户,涉及金融、电信、制造、互联网等多个行业。许多公司已经将Linkis 作为大数据平台底层计算存储引擎的统一入口,和计算请求/任务的治理管控利器。


核心特点
目前支持的计算存储引擎:Spark、Hive、Python、Presto、ElasticSearch、MLSQL、TiSpark、JDBC和Shell等。正在支持中的计算存储引擎:Flink、Impala等。支持的脚本语言:SparkSQL, HiveQL, Python, Shell, Pyspark, R, Scala 和JDBC 等。
基于Orchestrator、Label Manager和定制的Spring Cloud Gateway等服务,Linkis能够提供基于多级标签的跨集群/跨IDC 细粒度路由、负载均衡、多租户、流量控制、资源控制和编排策略(如双活、主备等)支持能力。
能够接收、执行和管理针对各种计算存储引擎的任务和请求,包括离线批量任务、交互式查询任务、实时流式任务和存储型任务;资源管理能力。ResourceManager 不仅具备 Linkis0.X 对 Yarn 和 Linkis EngineManager 的资源管理能力,还将提供基于标签的多级资源分配和回收能力,让 ResourceManager 具备跨集群、跨计算资源类型的强大资源管理能力。
为每个计算任务生成context id,跨用户、系统、计算引擎的关联管理用户和系统资源文件(JAR、ZIP、Properties等),结果集,参数变量,函数等,一处设置,处处自动引用;
系统和用户级物料管理,可分享和流转,跨用户、系统共享物料。
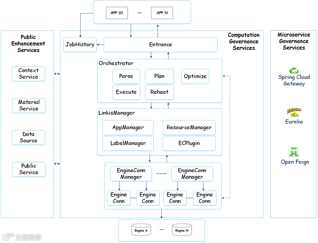
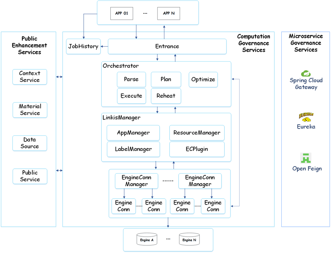
架构概要
Linkis 基于微服务架构开发,其服务可以分为3类:计算治理服务、公共增强服务和微服务治理服务。
计算治理服务,支持计算任务/请求处理流程的3个主要阶段:提交->准备->执行;
公共增强服务,包括上下文服务、物料管理服务及数据源服务等;
微服务治理服务,包括定制化的Spring Cloud Gateway、Eureka、Open Feign。

OK,看到这里你发现什么了没?如果你听说过Zepplin。你可能知道我在说什么,Linkis的出现完全可以替代掉Zepplin,成为做数据平台/中台的利器!
期望Linkis在未来的一段时间内,尽快补齐缺失的部分,比如对Flink最新版本的支持,逐步完善自己的应用生态圈!
仓库地址:https://github.com/WeBankFinTech/Linkis (后续将迁移至Apache组织下,可通过 Linkis 搜索)
dev@linkis.incubator.apache.org
notification@linkis.incubator.apache.org
- EOF -
看完本文有收获?请转发分享给更多人
推荐关注「数据分析与开发」,提升数据技能
点赞和在看就是最大的支持❤️