↓推荐关注↓
【导读】在维权诉讼的庭审上,知网的律师说出金句:所有知网在库作品按200元/千字标准赔偿的话需要1200亿元,赔不起。

显然,知网肯定是「改过自新」了,不然怎么会哭穷:200元/千字给作者付不起。
在最近一场直播庭审中,中国知网的委托诉讼代理人表示,如果都按照中南财经政法大学赵德馨教授200元/千字标准赔偿的话,知网在库作品大概要赔偿1200亿元。
也就是说,所有被知网收录了文章的作者,如果都要求支付知识产权的话,知网现在要掏出1200亿元。
但知网根本没有获得过这么高的收益,因此即便有过错,也无法承担这样的索赔。
截止到2019年,本科毕业生数目约占我国总人口数的3.8%,也就是说,全国大概5320万人有学位论文,这些人当中至少有一篇论文可以被收录。
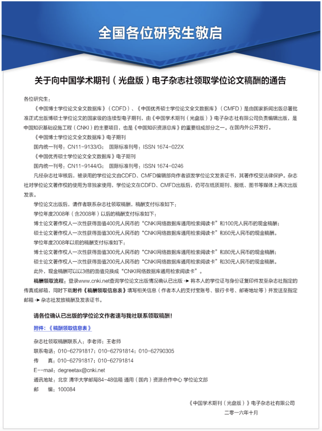
虽然,从知网公布的稿酬通知来看,似乎也提供了一定的稿酬,但显然标准低于200元/千字。
假如,你是硕士毕业,毕业论文3万字,学校把它上传到了知网。如果按照付费标准200元/千字,你应该得到知网付费6000元,但上述稿酬中写着硕士论文是60元现金,以及一张捆绑销售的阅读卡。
在采访了数位博士、硕士之后,大多表示知网没有给钱。或者有给卡但忽略了这就是知识付费,认为太廉价。也有的确实给了现金,但是钱很少。
2020年8月,中南财经政法大学退休教授赵德馨发现,中国知网擅自收录他100多篇论文牟利却不付报酬,因此起诉知网。
2020年12月30日,北京互联网法院一审判决:被告《中国学术期刊(光盘版)》电子杂志社有限公司赔偿赵德馨经济损失2800元及维权合理开支534元,共计3334元。
北京知识产权法院二审时判决,100多篇论文的累计赔偿金额是70多万元。
2021年12月10日,中国作协全委会委员、拥有一级作家职称的湖北籍作家陈应松获悉此事后,通过中国知网检索后发现,自己也有300多篇文章被中国知网收录,且大部分都未经他本人同意,部分文章被下载已逾百次。
陈应松认为「像那位老教授、像我这样的作者,全国还有很多,但大部分人觉得麻烦,不愿去维权」,并称官司「怎么都(得)打。」决定联系律师起诉中国知网。
陈应松之前曾通过中国知网查找评论家们评论自己的文章,「我都是付费下载的,一二十块钱一篇,多的还需要30块钱一篇。」
他表示「每天都有人付费下载作者们的文章,知网获得了巨额收益,但作者们不仅没有拿到稿费,甚至不知情」,称此为「无本万利」生意。
2022年2月23日《长江日报》报道,陈应松与《中国学术期刊(光盘版)》电子杂志社有限公司著作权权属、侵权纠纷案的相关庭审共有69场,具体开庭时间分别为2022年2月22日、2月23日、3月8日、3月11日、3月16日。
现在知网上陈应松的文章仅剩两篇,是2015年发表在《人生与伴侣》上的《祖坟》和《职场最受益的小细节》。
原告方称「自身知名度较高,按照国家有关标准设定基础稿酬为300元/千字,不过综合原告的知名度和被告的侵权主观恶性明显、侵权时间长、影响大等情况,在此基础上加倍计算」。最终提出了1500元/千字的赔偿标准。
但是知网的律师表示,这个赔偿要求太高,因为「案件涉及的这些作品是基于历史原因被放上知网,知网之前是做期刊数字化工作的,与中国大多数纸质期刊形成了长期稳定合作,延续至今」。
知网的律师称:「在期刊数字化的起步时期,没有相关明确规定。而且作者之前对自己作品摆上知网知情后,也没有提出删除要求,这应当认定为默许」。
不过在赵德馨一案的先例中,知网方面也称涉事的《中国经济史研究》已加入《中国学术期刊(光盘版)》、「中国期刊网」,并在纸质版刊物上书面呈现此事实。
而且纸质版刊物上写明:「著作权使用费与稿酬一次性给付。作者如不同意文章被收录,请在来稿时书面说明,本刊将做适当处理」。
而当时的法院判定:「期刊的说明不具备信息网络传播权许可使用的效力」。
北京知识产权法院二审时也判定:「期刊通过稿约单方声明,不足以证明从作者处自动明确取得了涉案作品信息网络传播权授权及转授权的权利」。

赵德馨教授
时势风向已变,现在找知网要索赔的作者越来越多了。
在2022年2月底《长江日报》报道里,称近期与《中国学术期刊(光盘版)》电子杂志社有限公司有关的庭审信息中,原告为个人的还有作家窦应泰和作家王必胜。案由均为侵害作品信息网络传播权纠纷,这些案件也都将于近日开庭。
另外湖南作家蔡建文称自己有数十篇文章被知网擅自收录,起诉知网侵权,也已正式在长沙市天心区人民法院立案。

另据红星新闻报道,山东省女作家唐效英于2021年12月,向山东省沂源县人民法院提起诉讼。
唐效英起诉《中国学术期刊(光盘版)》电子杂志社有限公司、「中国知网」运营方侵害其55部作品的信息网络传播权,要求知网方面按每篇1200元的价位承担所列赔偿责任及合理支出费用。
法院于2021年12月6日立案,2022年3月9日公开审理。近期一审判决被告赔偿22800元。
对于一审结果,《中国学术期刊(光盘版)》电子杂志社有限公司不服,目前正在上诉,二审开庭时间还没有确定。
知网:你们发表作品的纸质刊物上早就写明白了,已经加入了我的网络,作品会被收录到我的网站上来卖。
从1990年代末到最近几年,你们一直都知道这件事,但一直静悄悄没动静,那不就是默许么?现在一窝蜂来找我要钱了?不给。
法院:知网只是在期刊上悄悄提了一嘴,没有直接与拥有作品网络传播权的作者达成明确的合意,不构成意思明白的合同要约。不能直接拿作者的作品去网站上卖。该赔钱。
近十年来,知网主营业务收入大幅增长,由2010年3.8亿元,上涨至2020年的11.6亿元。
根据同方股份有限公司最新披露的2021年财报,中国知网2021年全年营收12.89亿元。
相比去年,营收上涨了9%,净利润1.94亿元,同比增长0.3%。
单从毛利率的角度来说,2021年第一季度各家银行保持在30%-48%之间。
而世界市值首强企业的苹果,在中国销售的iPhone13 Pro同期毛利率约48%。
这么看来,知网也就比银行和苹果强那么「亿点点」吧。
不过,这个收入与全球其它同行相比,显然不怎么乐观。
著名出版集团爱思唯尔的母公司RELX在2019年的收入为98亿美元(645亿元),而这一年知网的营收才近10亿元,前者是后者的60多倍。
而且,知网的毛利率虽然还维持在50%以上,相比往年已经下跌了不少。
此外,知网在2020年的利润率仅为16.5%,2021年则降至为15.01%,这比RELX公司的利润率(2018年为31.3%)明显少多了。
参考资料:
https://www.zhihu.com/question/530416684/answer/2461810131
转自:新智元
- EOF -
看完本文有收获?请转发分享给更多人
推荐关注「数据分析与开发」,提升数据技能
点赞和在看就是最大的支持❤️