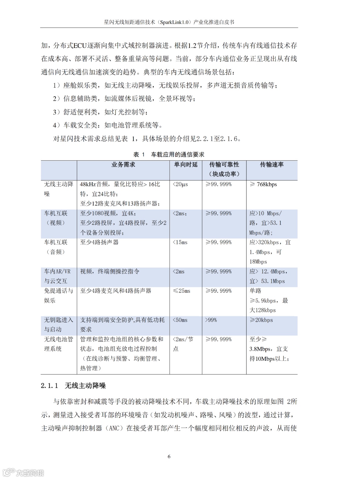
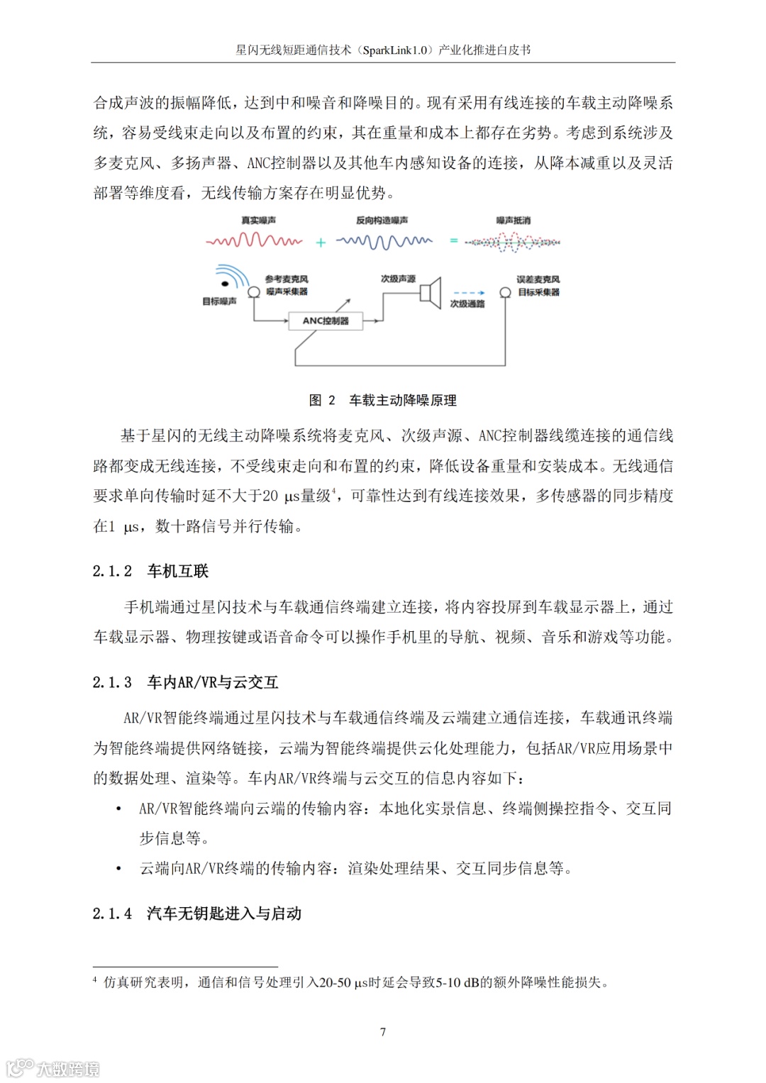
hello,大家好,小安又来了,自我们星闪模组预告以来,小伙伴们也持续在关注,也难怪大家在底下留言![]()

好了,给大家汇报下进度,目前开发还在测试其他的细节,我们也在持续催,希望能尽快上架让大家买买买!
上次预告中有小伙伴留言想了解“什么是星闪?”小安整理了一些官方资料给大家作参考~
什么是星闪?
官方推出的《星闪无线短距通信技术(SparkLink 1.0)产业化推进白皮书》(下称《白皮书》)对该技术的定义为:
新一代无线短距通信技术。
具体来看,该技术面向现有无线短距通信技术在时延、可靠性、同步精度、安全性等方面,已无法满足新兴场景的演进需求的痛点,具备低时延、高可靠、高同步精度、支持多并发、高信息安全和低功耗等卓越技术特性。
详情可阅览《星闪无线短距通信技术(SparkLink1.0)产业化推进白皮书》,仅做科普使用。






































2、小尺寸,高性能!WiFi 6+BLE 5.3, Ai-M62-M2-I模组
开发资料
官方教程
安信可官网


