
各位朋友们,大家好!安信可新开栏目——小安派,终于和大家见面啦~小安派专注于开源硬件,发现更多有趣好玩的新鲜事!
今天,我们在小安派放出新鲜的开发板产品AiPi-Eyes-S1(小安派-Eyes-S1)、AiPi-Eyes-S2(小安派-Eyes-S2),奇思妙想走起来~
前情提要,先看看AiPi-Eyes-S1、AiPi-Eyes-S2的由来
AiPi-Eyes-S1是安信可开源团队专门为Ai-M61-32S设计的一款开发板,支持WiFi6、BLE5.3。所搭载的Ai-M61-32S 模组具有丰富的外设接口,具体包括 DVP、MJPEG、Dispaly、AudioCodec、USB2.0、SDU、以太网 (EMAC)、SD/MMC(SDH)、SPI、UART、I2C、I2S、PWM、GPDAC、GPADC、ACOMP 和 GPIO 等。
AiPi-Eyes-S1集成了SPI屏幕接口,DVP摄像头接口,外置ES8388音频编解码芯片以及预留TF卡座,并且引出USB接口,可接入USB摄像头。

小安派-Eyes-S1
而AiPi-Eyes-S2因为采用的是内置音频电路,会比AiPi-Eyes-S1尺寸小且音频通道也会少一组。

小安派-Eyes-S2
01
系统框图
1.小安派-Eyes-S1系统框图

2.小安派-Eyes-S2系统框图

02
SPI触摸屏接口
SPI屏幕接口采用30PIN FPC排座连接,出厂适配GC9307N彩屏+CHSC6540触摸,已写好驱动程序。

03
DVP摄像头接口
集成DVP 24Pin 摄像头接口,可兼容GC0308、GC0328等摄像头,最高支持200W分辨率。

04
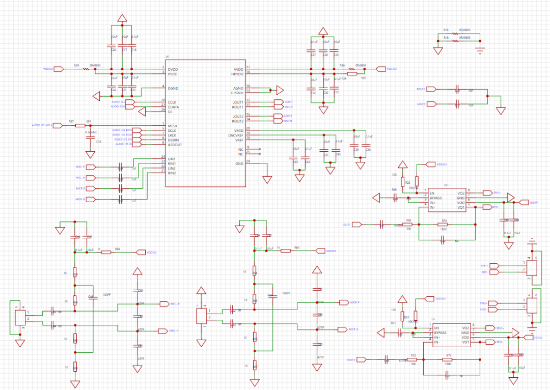
音频电路
1.小安派-Eyes-S1 外置音频电路

2.小安派-Eyes-S2 外置功放电路

05
开源工程及资料
1.小安派-Eyes-S1开源地址:
https://oshwhub.com/ai-thiner_openteam/aipi-eyes-s1
2.小安派-Eyes-S2开源地址:
https://oshwhub.com/ai-thiner_openteam/aipi-eyes-s2
3.更多资料(测试源码等)可到安信可官方docs 获取:
小安派主要为大家提供灵感、交流的创造来源
小伙伴也可以来这里
说说对安信可的看法和想法
小安派第一期的开源硬件已出品
大家对此有什么想法呢?

![]()
【视频】安信可 Ai-M61系列模组驱屏演示
![]()

开发资料
官方教程
安信可官网

![]()




