
01
概述
小安派-SCP-4.3具有4.3寸液晶显示模块、按键模块、RS485接口、Type-C供电模块。
小安派-SCP-4.3出厂适配了4.3屏幕驱动,作为码盘显示需要的信息,可通过按键改变屏幕显示的界面,适用于电动车或自行车等两轮车的应用。
采用安信可M61无线模组为控制核心,通过M61芯片驱动4.3寸(480*272)RGB液晶屏,外接RS485通信接口,采用Tpye-C接口进行供电,将其余的IO口引出作为GPIO接口方便拓展。

02
系统框图

03
电路说明
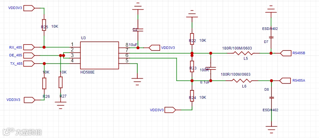
RS485接口电路
GPIO接口
04
更多资料
●安信可官网docs:
https://docs.ai-thinker.com/open_hardware
●嘉立创开源工程:
https://oshwhub.com/ai-thiner_openteam/aipi-scp-4-3
●原博文地址:【完全开源】小安派-SCP-4.3屏幕驱动板
![]()

![]()

2、低成本改造自家空调?你需要了解这款红外遥控器开源硬件!(含获奖名单)
4、【Thinker开发堂】windows下Ra-08H接入自建chirpstack服务器,使用MQTT通信教程

开发资料
官方教程
安信可官网






