“ 嘿,你看这个东西它又亮又圆?”,“ 是什么?”,原来是小安派又上新了,开源硬件新成员——小安派-Knob,来看看介绍~
01
概述
小安派-Knob 是安信可开源团队设计的一款旋转编码器驱动板(简称旋钮),集成了1.28寸圆形屏幕,排针接口,旋转编码器,RGB灯,内置音频,红外发射和红外接收,下载排针,IO排针,串口下载USB接口,并且引出了USB接口。
小安派-Knob出厂已烧录好固件,并且做了四个演示界面:洗衣机界面、RGB灯界面、电视控制界面、空调控制界面。
02
总体外设


03
电源电路
04
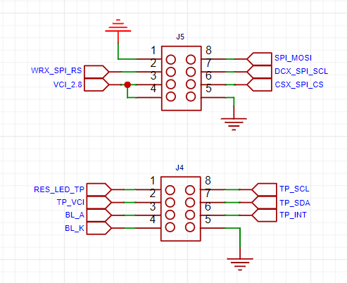
屏幕排针接口
05
旋转编码器
06
RGB灯
07
功放
08
红外发射
09
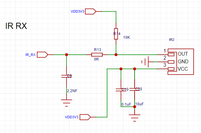
红外接收
10
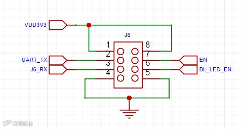
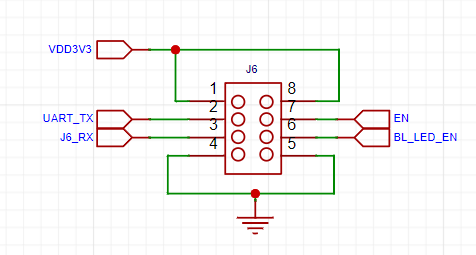
下载排针
11
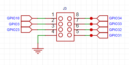
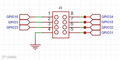
IO排针
12
串口下载USB接口
13
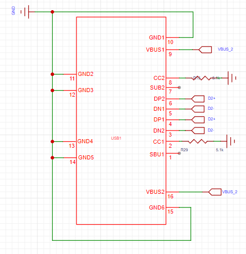
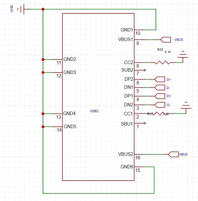
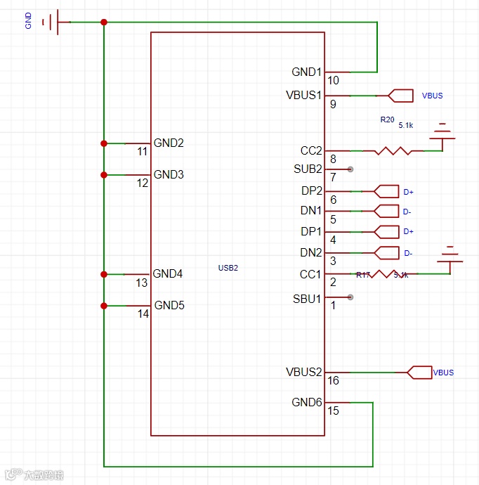
USB接口
14
更多资料
![]()
在文章留言区写下
你对安信可雷达模组的相关疑问和看法
极有可能入选精选问题
答案将在安信可直播间
由资深产品经理解答
选中问题的小伙伴即可免费
获得Rd-03雷达模组一套
8月24日
请各位小伙伴锁定安信可B站直播间![]()
![]()

注意:安信可官方视频号、B站等平台也可留下你的问题~精选问题的评定由评论获赞数和问题质量综合评定,最终解释权归属安信可官方。
2、在雷达的世界里,人体存在、微动、运动这几种不同的状态有什么细微区别?

开发资料
官方教程
安信可官网














