各位小伙伴好!智能家居DIY活动正在进行中,这次板子管饱,还有京东购物卡相送。活动页面直达:https://bbs.ai-thinker.com/forum.php?mod=viewthread&tid=44894&_dsign=09201d67
来看看过往安信可社区的小伙伴做出了哪些好玩的作品:
本作品由安信可社区用户
yyrwkk制作
01
介绍
本项目要实现的是一个通过手机APP控制寝室灯开关的辅助工具。
项目框图如下图所示。
实现原理
手机和本模块都接入同一个wifi网络,手机端发送命令,本模块执行相应的命令。
开关灯,通过舵机来进行实现。
02
硬件设计
2.1 主控
ESP8266串口WIFI ESP-12F
ESP8266-12F是ESP8266-12的增强版。

2.2 原理图设计
2.2.1 控制板
本项目实际上只需要一个GPIO口来控制舵机即可。
将其他的引脚引入是为了后续可能扩展其他功能使用。

2.2.2 电源板
ESP12F模组3.3v供电,舵机5v供电。
使用了一片AMS1117-3.3v和一片AMS1117-5v芯片,实现12v至3.3v和5v的转换。
( 由于寝室开关座子附近有一个插座,所以就直接找了一个输入220v输出12v点的电源线,作为电源板的输入电源 )

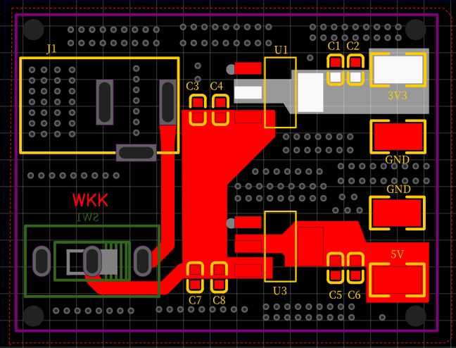
2.3 PCB设计
2.3.1 控制板PCB
需要注意ESP12F模组天线部分的布局,与周围的PCB要有大于5mm的间距。


2.3.2 电源板PCB


03
软件设计
3.1 控制程序
开发环境使用的是Arduino IDE。
要实现的功能有两大块
舵机的控制
UDP网络通信
WiFI-UDP通信参考:ESP8266 – WiFiUDP库 – 太极创客 (taichi-maker.com)
通信协议较为简单,命令长度为2个字节,第1个字节为固定值0xff,第2个字节为相应的控制码( 0x00: 关灯,0x01开灯 )
通信的安全性,在通信过程中并没有做握手、认证等处理。通信用户的有效性是通过wifi密码来鉴别的( 只有成功连接wifi,才可以控制灯的开关 )。
typedef unsigned char u8;typedef unsigned short u16;typedef unsigned int u32;/*********************** 舵机相关 ************************/// 连接舵机的引脚typedef enum SWITCH_STATE{SWITCH_ON,SWITCH_OFF}SWITCH_STATE;typedef struct SWITCH_CONTROL{u16 switch_on;u16 switch_off;SWITCH_STATE switch_state;}SWITCH_CONTROL;void Steer_Init_PWM(){pinMode(STEER_PIN,OUTPUT);}/*** 根据pwm高电平时间(us)控制舵机*/void Steer_SetAngle_PWM(u16 pwm) {u8 index = 0;// 控制舵机转动for(index = 0;index<10;index++){digitalWrite(STEER_PIN,HIGH);delayMicroseconds(pwm);digitalWrite(STEER_PIN,LOW);delayMicroseconds(20000 - pwm);}}SWITCH_CONTROL switch_contrl = {.switch_on = 2300,.switch_off = 1400,.switch_state = SWITCH_OFF};void Change_Switch_State( u8 switch_state ) {if( switch_state == SWITCH_ON){Steer_SetAngle_PWM(switch_contrl.switch_on);switch_contrl.switch_state = SWITCH_ON;}else if(switch_state == SWITCH_OFF){Steer_SetAngle_PWM(switch_contrl.switch_off);switch_contrl.switch_state = SWITCH_OFF;}else{}}/*******************************************************//*********************** WIFI相关 ***********************/typedef enum WIFI_STATE{WIFI_OK,WIFI_ERROR,UDP_OK,UDP_ERROR}WIFI_STATE;typedef enum USER_CMD {CMD_ERROR,CMD_SWITCH_ON,CMD_SWITCH_OFF}USER_CMD;const char* ssid = "xxxxx"; //wifi nameconst char* passwd = "xxxxx";//wifi passwd// bufunsigned char udp_buf[BUF_LEN] = {0};WiFiUDP Udp;u8 WIFI_Init(const char* wifi_ssid, const char* wifi_passwd){u8 counter = 0;WiFi.begin(wifi_ssid, wifi_passwd);while (WiFi.status() != WL_CONNECTED) {counter++;delay(500);//10秒后如果还是连接不上,就判定为连接超时if (counter > 20) return WIFI_ERROR;}return WIFI_OK;}u8 UDP_Init(u16 port) {if(Udp.begin(port)){ //启动Udp监听服务return UDP_OK;}else {return UDP_ERROR;}}u8 Get_UDP_Packet(unsigned char * buf,u8 buf_len){int packetSize = Udp.parsePacket();//获得解析包if(Udp.available()){return Udp.read(buf, buf_len);}else{return 0;}}/*** 定义报文格式* 1B 1B* 0xff cmd* 开关灯的cmd: 0x00:关灯 0x01:开灯*/u8 Parse_UDP_Packet(unsigned char * data,u8 data_len){if( data[0] != 0xff ) return CMD_ERROR;if( data[1] == 0x00 ) return CMD_SWITCH_OFF;else if( data[1] == 0x01 ) return CMD_SWITCH_ON;else return CMD_ERROR;}void Execute_Cmd(u8 cmd){switch( cmd ) {case CMD_SWITCH_ON:Change_Switch_State(SWITCH_ON);break;case CMD_SWITCH_OFF:Change_Switch_State(SWITCH_OFF);break;default:break;}}/*******************************************************/void setup() {Serial.begin(9600); // 波特率9600Steer_Init_PWM();if(WIFI_Init(ssid,passwd) == WIFI_OK) {Serial.println(WiFi.localIP()); // 打印ip地址if( UDP_Init(UDP_PORT) ) {Serial.printf("UDP监听端口:%d\r\n",UDP_PORT);}else{Serial.println("UDP Init Failed");}}else{Serial.println("WIFI Init Failed");}}void loop() {u8 datalen = Get_UDP_Packet(udp_buf,BUF_LEN);if( datalen == 0 ) return ;u8 user_cmd = Parse_UDP_Packet(udp_buf,datalen);if( user_cmd == CMD_ERROR ) return;Execute_Cmd(user_cmd);}
3.2 手机APP程序
使用Flutter开发手机APP,实现遥控灯的开关。
界面设计较为简单,只有两个功能按键,分别对应灯的开与关。

04
外壳设计

05
结果展示
)


06
附件

0.1毫安!超超超超超低功耗雷达模组Rd-03L
从30W到200W,小安派-Cam-D 爆炸升级!
安信可更多产品信息可进入以下链接查阅:
●开发资料:https://docs.ai-thinker.com/
●官方教程:https://blog.csdn.net/Boantong_
●安信可官网:www.ai-thinker.com
●安信可社区:https://bbs.ai-thinker.com
●业务咨询请联系:18022036575


