
虽然有一些垃圾国企,但仍然有非常多值得考虑的国企,毕竟优质的国企很稳定,不会像互联网一样担忧年纪大被裁员的情况发生,福利又好,同事间工作不会卷来卷去,享受足额的五险一金等等。
我这里汇总了一些计算机专业可以加入的国企,分享给求职的小伙伴们,内容很多,先收藏再看!
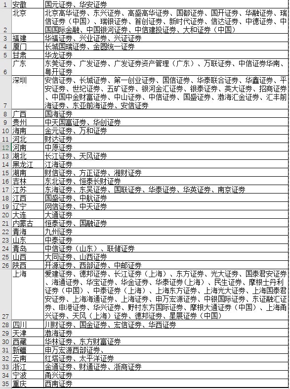
一、首选证券公司
各省基本都有一所证券公司,沿海省份集中在税前30-40万左右,内地集中在20-30万。很少加班,多数为国企,一般要求硕士。
然后还有些公募和私募基金的技术岗,比如易方达基金,华安基金、汇添富基金,比较看中学历,待遇比券商更高。
我认识的一个中部211硕去了上海资产(私募),22k*18=39.6,在基金公司里算是比较低的了。
在证券公司做程序员,不仅要注重专业技术,也要重视业务逻辑,需要了解很多金融类相关的专业知识。
二、各大银行
总结一下就是3点:稳定+薪资还行+没有营销压力。整体上大银行的待遇>中小银行地方性银行总行的待遇>国有行省级分行
银行是个比较大的话题:3家政策行(稳定+高薪),6大国有行,12家全国股份行。
每个省的地方性城市银行,地方性农商行,未改制的省联社,还有一批地级市小银行。
1)银行分类
首先银行主要分为如下5类:
3家政策性银行(国家开发银行、进出口银行、农业发展银行),总行+各省的省级分行
6家中央管辖的国有行(中农工建交+邮储),结构为:总行+各省的省级分行
12家全国性股份制商业银行(中信、华夏、招商、深发、光大、民生、浦发、渤海、广发、兴业、恒丰、浙商),结构为:总行+各省的省级分行
已完成股份制改制的各省地方性城市银行+农村商业银行。
144家城市商业银行(南京银行、杭州银行、宁波银行、重庆银行、中原银行、北京银行、上海银行,四川银行等等),212家农村商业银行(北京农商银行、重庆农村商业银行、深圳农村商业银行、广州农村商业银行、上海农商银行等等),经营范围基本只在本省。
25家未改制的省级农信联社(贵州省农村信用社、河北省农村信用社联合社,辽宁省农村信用社联合社等),经营范围只在本省。
2)根据层级分类
银行科技信息岗分为以下几类:
整体上,总行下属科技信息部>总行下属研发中心>=省级分行>=省会城市支行>=科技子公司>其他地级市支行。
还有些信用卡中心,数据中心我不了解就不说了。
1、总行下属的科技信息部。很少写代码,主要是做技术规划,做管理(管理外包)和运维,所以招人比研发中心少。
招聘要求:一般211硕士起步,学历要求最高。稳定与待遇:稳定,拿总行平均绩效,待遇不差,看银行盈利水平,每个银行差异较大,入职税前15-28万之间,后续30万+。基本不加班,朝九晚五。
2、总行部门下属的软件研发中心。专职写代码,招人比较多的:工行研发中心(西安成都珠海广州杭州北京),中行研发中心(西安合肥),农业银行研发中心(天津北京成都)。
招聘要求:一般211硕士起步,211&985本科也可以,本科进去性价比高,学校好,基本上去了就要。稳定与待遇:稳定,但是待遇不太高,转正后大概税前15万-25万,根据职称涨薪资。要加班,加班多少看部门。
3、全国性银行省分行的科技岗。全国性银行在每个省都有省分行,多数要写代码。
招聘要求:硕士起步,或者211本科起步,每个省可能不一样。稳定与待遇:稳定,薪资大概拿省分行平均工资,待遇看当地的经济情况(效益),一般12-20万。广州和深圳,转正后就20多万,干三年,职级上去了,一年总包应该也是30万左右吧。加班看具体情况。
4、省会城市支行的科技信息岗位。省分行下属管理各个地级市支行,地级市里当然省会城市待遇最好。一般不写代码。
招聘要求:本科起步,省会城市竞争最大。稳定与待遇:稳定,薪资大概12万-20万。待遇看当地的盈利情况。省会支行待遇可能高于省分行。比如杭州支行待遇可能高于浙江省分行待遇。
5、总行下属的科技子公司。银行内部的外包公司。比如招银网络科技,建信金融科技,中银金科,浙商银行的子公司“易企银”,兴业数金,专职写代码。
招聘要求:本科起步。稳定与待遇:稳定性肯定是下降了,但是待遇上去了,转正后一般税前20-28万。加班会比较多。优点:薪酬较高(20-30万),招聘量大。缺点:稳定性差,无行员编制,加班多,技术一般。
6、非省会地级市分支行的科技岗。非省会地级市&区县的科技岗,不写代码,干运维提需求这些。
招聘要求:本科。稳定与待遇:稳定,待遇比较一般了,税前10万左右吧,看当地分行的效益拿平均绩效,一般在当地还是中上水平。
求职推荐:3家政策性银行总部(国开行、农发行、进出口银行),最稳定。
农业银行,邮储银行(不是子公司同时待遇又高),渤海银行(天津有额外20% 补充公积金)
杭州银行,宁波银行,四川银行。
深圳农商行,广州农商行,重庆农商行。
工行广东省分行,广州支行、深圳支行。
不同银行、不同地区、不同部门差异很大的,具体问题具体分析,多上牛客,多看offershow,还有脉脉。想尽办法问到内部情况。
三、烟草+国家电网+中石油+铁路集团
烟草公司:分为各省烟草专卖局和各省中烟工业(卷烟厂),属于闷声发大财的代表,懂的都懂。

电网是个很大的话题,首选是输电卖电的国家电网、南方电网。
还有发电的央企(煤电、水电、风电、核电、光伏):
国家能源、大唐集团、中国华能、华电集团、国家电投、三峡集团、华润集团、国投集团、中广核集团、中核集团、
最后是电力装备制造的新央企:中国电气装备集团(可能待遇不如前面的)每个省都有中石油分公司。
铁路招聘网:https://rczp.china-railway.com.cn/
提一句三大运营商,税前8-15万之间,工作氛围褒贬不一看部门和岗位,适合家境好无赚钱压力的。
同理还有各大航空公司各省高速路集团。
四、军工相关的三家央企
岗位多集中在北京、上海、西安、成都,其余很多省会也有子公司。
不同所差别很大,待遇看盈利情况,加班情况看部门,一般要求硕士。
五、军队
军队文职和直招军官(偏题了)。

军官直招岗位查询地址:
http://111.203.147.109:9998/#/position?iden=tourist
六、医院信息科
医疗信息化,当甲方,不写代码,很爽的好吧。

http://www.cqwsrc.com/webSite/ZXGG/RDQP/html-1742/20078.html
七、地方政府的平台公司
这个懂的都懂,比较小众,招聘要求比较高,待遇很好,也很稳定,不懂的就了解下城投公司。
大公司一般都有技术岗,登陆本省或本市的国资委官网查询。
信息化是大潮流,各行各业都需要,大公司基本都有信息岗,但是职业前景比较窄。
原文链接:https://www.zhihu.com/question/285730093/answer/2506491786
作者:重庆搬砖喵整理:王二

