开源小项目

1
软件说明

2
原理图设计
2.1灯珠阵列
博主用了24颗WS282灯珠,每颗灯珠都有一个去耦电容,防止灯珠互相干扰,灯珠之间采用并联的方式接入(这种元件排列方式可以自动生成)。

2.2ESP-C3外围电路



3
PCB设计
3.1元件布局
博主为了方便,把灯摆成圆形阵列,大家可以根据自己的习惯摆出各种形状。

3.2 2D预览图

4
实物展示



5
板子使用说明
5.1 接线

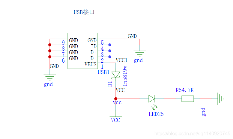
电源输入:USB接口
串口调试及下载口:TX接USB转串口模块的RXD,RX接模块的TX,G接模块的GND,V口在有USB接入时,可以不接。
5.2 程序下载说明


注意:因为灯珠是并联接入,所以暂时无法实现跑马灯效果!!!
对应源码地址:https://gitee.com/seahi007/ESP32-C3ControuWs2812
编程相关博文:安信可ESP-C3模组阿里云远程控制WS2812RGB灯条(基于ESP-IDF的SDK)
安信可科技
专注无线连接
扫码关注~
让我知道你在看

