小安派又上新啦,来看看这2款音频开发板的基本参数吧。
一
小安派-Voice(AiPi-Voice)
概述
小安派-Voice(AiPi-Voice)是安信可团队专门为Ai-M61-32S设计的音频驱动开发板,搭配BL618芯片,其外置ES8388音频编码解码器,能够设计对讲机等方案或者结合其他语音平台实现语音识别。
所搭载的Ai-M61-32S 模组具有丰富的外设接口,具体包括 DVP、MJPEG、Dispaly、AudioCodec、USB2.0、SDU、以太网 (EMAC)、SD/MMC(SDH)、SPI、UART、I2C、I2S、PWM、GPDAC、GPADC、ACOMP 和 GPIO 等。

系统框图
电源管理模块
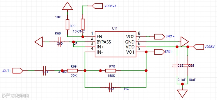
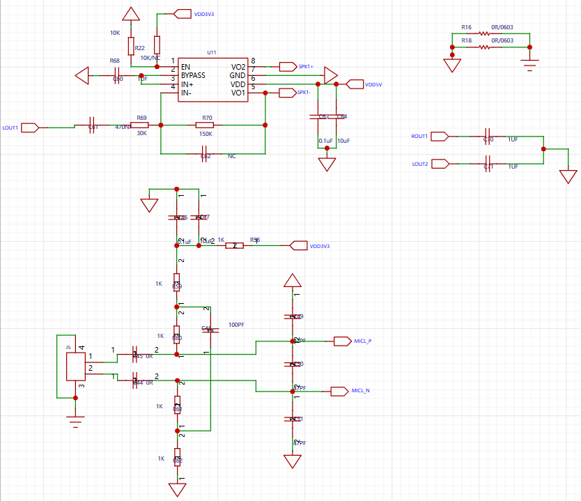
外置语音模块


GPIO引脚设计

资料获取
1.安信可官网docs:https://docs.ai-thinker.com/voice-audio
2.小安派-Voice嘉立创开源工程地址:
https://oshwhub.com/aithinker/aipi-voice
(说明:此链接若出现不稳定状态,请稍后重试)
3.原博客地址:《【完全开源】小安派-Voice 音频开发板》
https://aithinker.blog.csdn.net/article/details/131673981?spm=1001.2014.3001.5502
二
小安派-Audio(AiPi-Auido)
概述
小安派-Audio(AiPi–Audio)是安信可开源团队专门为Ai-M61-32S设计的一款开发板,支持WiFi6、BLE5.3。所搭载的Ai-M61-32S 模组具有丰富的外设接口,具体包括 DVP、MJPEG、Dispaly、AudioCodec、USB2.0、SDU、以太网 (EMAC)、SD/MMC(SDH)、SPI、UART、I2C、I2S、PWM、GPDAC、GPADC、ACOMP 和 GPIO 等。AiPi-Voice通过内置语音芯片实现语音输出处理,通过音频编码解码器可以录制及播放声音。外接显示屏可以做到控件播放声音。

系统框图

电池管理模块
采用的是RT8059/SOT23-5芯片由5V转3.3V电压。

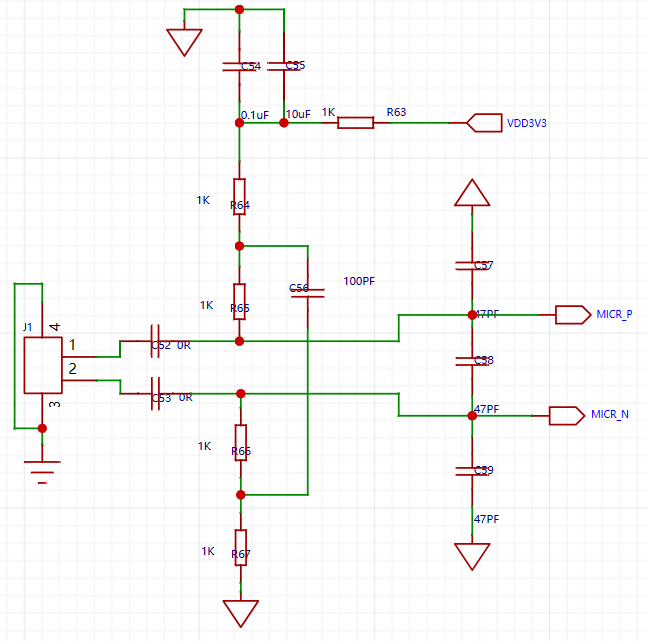
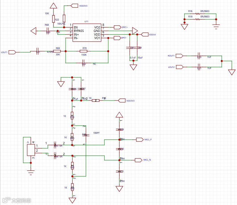
内置语音模块

GPIO引脚模块设计
GPIO引脚采用排针接口引出。
资料获取
1.安信可官网docs:https://docs.ai-thinker.com/voice-audio
2.小安派-Audio 音频开发板嘉立创开源工程地址:
https://oshwhub.com/aithinker/aipi-audio
(说明:此链接若出现不稳定状态,请稍后重试)
3.原博文地址:《【完全开源】小安派-Audio 音频开发板》
https://aithinker.blog.csdn.net/article/details/131673561?spm=1001.2014.3001.5502

开发资料
官方教程
安信可官网

![]()




