开箱
日常关注安信可论坛的样品评测活动已经成为习惯,见到有申请Rd-03的活动,第一时间肯定积极参与,很幸运的申请通过了。收到快递时,包装依然严谨,模块装在防静电袋子中,模块有定制的封装包装,很小巧。
测试
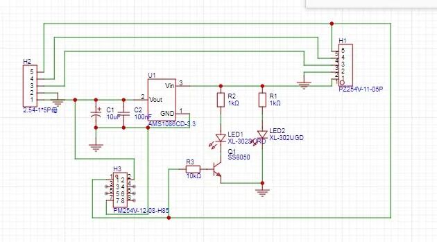
由于模块是3.3V供电,为了方便用电脑调试,笔者用洞洞板做了个测试板,在测试板上加了个指示灯。
在雷达模块检测到人体时,第5脚会输出高电平,利用这个信号点亮红色LED,简单指示一下测试状态。
测试板的原理图如下,有需要的可以参照制作。
由于办公室空间有限,模块默认的检测距离是8米,需要修改一下,这里修改成了0.4米。
测试过程
控制应用
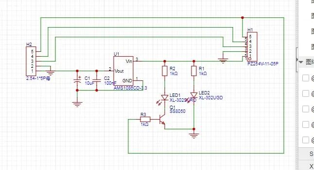
为了更简单的利用模块控制灯光等大功率的电器,简单设计了电路。
有需要的可以白嫖嘉立创的免费打板,文件如下:
测试:有人自动打开监控画面和排除干扰
排除干扰
根据论坛网友的反馈和笔者自己测试发现,用模块默认的门限值对区域内的人体有无进行检测,在室外动植物,大风天气和立式风扇等存在的情况下,确实是会存在误报的情况,这种情况下只能重新的生成检测门限。
旁边有立式风扇不停摇头时生成门限:
这里注意,就是生成门限时的检测距离后续不要修改,不然检测结果会不准确,而且会受到外界干扰误报(特别是风和植物摇摆)。
制作有人时自动打开监控画面的传感器
平常看电视都是在客厅里面,由于电视的声音等因素,很难听到院子里面的敲门声,也不知道院子里面是否有人,利用这个传感器做个简单的应用,测试一下是否能排除外界干扰。
上面是原理图和pcb预览,利用之前的洞洞板,加了esp8266的插座实现。
几块板子由一个220V转5V的开关电源板供电,所有的板子正好能装到这个开关电源的外壳中。
注意就是这个模块的天线方向,要朝着检测的区域。
装好的样子:
插到插座上,天线面对着院子中间。
使用效果
使用效果还是比较满意的,经过调整门限数据,已经可以排除风吹植物,和电风扇摇摆等的干扰。达到了预期效果。(大家忽略一下凌乱的桌面~
)
总的来说还是比较简单的,如果想用好还是需要根据具体的环境仔细调整门限。这里今天正好台风,风吹植物的影响导致笔者来来回回调整了好多次。
文中提到代码付在后面,有兴趣的可以参考。
欢迎大家来安信可论坛,笔者发布的原贴下一起交流讨论:
原贴地址
安信可雷达Rd-03_V2初步测试体验
安信可雷达Rd-03_V2有人自动打开监控画面和排除干扰
业务咨询请联系:18022036575







