前言:本教程针对零基础人员可以快速上手小安派-Eyes-S1实现一些简单的应用开发,仅供参考学习,本人也在学习的过程中,感谢大家支持。
小安派S1全套开发板清单如下:

实物图如下:

本教程用到的所有资料在官网上均可查阅,包括原理图、芯片手册和所需软件,小安派-Eyes-S1所有资料合集:
https://docs.ai-thinker.com/eyes
01
概述
AiPi-Eyes-S1 是安信可开源团队专门为Ai-M61-32S设计的一款开发板,支持WiFi6、BLE5.3。所搭载的Ai-M61-32S 模组具有丰富的外设接口,具体包括 DVP、MJPEG、Dispaly、AudioCodec、USB2.0、SDU、以太网 (EMAC)、SD/MMC(SDH)、SPI、UART、I2C、I2S、PWM、GPDAC、GPADC、ACOMP 和 GPIO 等。

02
主控芯片BL618简介
BL616/BL618 系列芯片采用 RISC-V 32-bit CPU,搭载 16KB D-cache 和 32KB I-Cache,CPU 主频高达 320MHz,适用于物联网、嵌入式和人工智能等高性能应用领域。

03
小安派-Eyes-S1外设接口简介
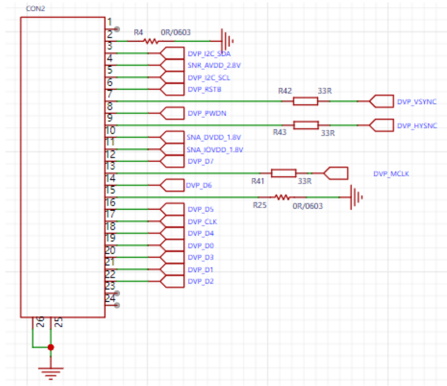
1、SPI屏幕接口
SPI屏幕接口采用30PIN FPC排座连接,出厂程序已适配了GC93070N彩屏,屏显IC的型号是st7796,触摸IC的型号是CHSC6540。

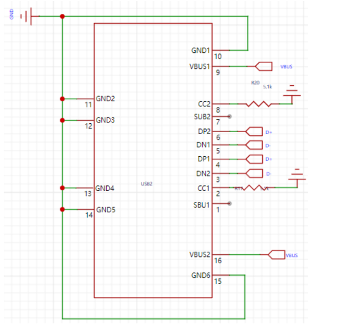
四针的USB接口。

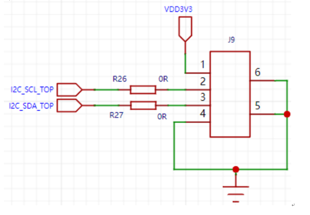
5、I2C接口
四针I2C接口。

6、喇叭接口
配备了两个喇叭接口。

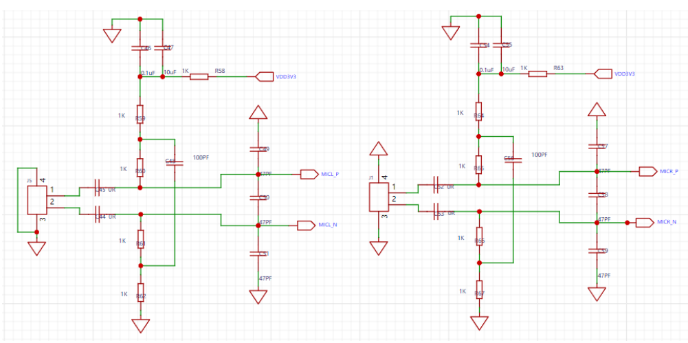
7、咪头接口

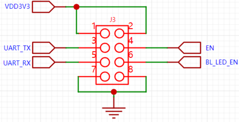
8、排针

04
小安派-Eyes-S1可拓展外设介绍
1、拓展TF卡
在S1的背部预留了TF卡的拓展槽,需要手动焊接相应的接口。

1、在拓展TF卡后只能使用DVP摄像头
TF卡的拓展口与SPI屏幕、ES8388语音芯片复用了,在外接TF卡的情况下相当于小安派Cam
喇叭与咪头离的太近会出现干扰,原因归结与喇叭的声音二次传输到咪头中,反复运作,相当于一个发散的自激振荡,解决的办法可以将喇叭与咪头间隔一定距离,其次是降低麦克风的收音灵敏度。
语音ES8388、DVP摄像头和SPI屏的触控IC都使用同一个I2C引脚。对于GPIO_0和GPIO_1。
在使用J7的SPI接口时,部分引脚与DVP摄像头的引脚重复,不能同时使用。
2、开学+放价,就爱这一套!9.9元享WB2开发板,不限购!
3、0元用小安派AiPi-Eye-S1,做1个高颜值的天气站
4、【Thinker开发堂】Ai-WB2系列模组linux开发环境搭建

开发资料
官方教程
安信可官网






