
Ra-01S-P搭载了射频芯片SX1268,Ra-01SC-P搭载了射频芯片LLCC68,二者主要采用 LoRa™远程调制解调器,用于超长距离扩频通信,抗干扰性强,功耗低。其搭载了PA后,灵敏度和功率输出更是达到了-137dBm与+29dBm,使其传输距离达到6.7km以上。

软硬件介绍
软件
通过下述链接获取相关demo
https://docs.ai-thinker.com/%E5%BC%80%E5%8F%91%E8%B5%84%E6%96%99

如下图所示位系统初始化函数:

NVIC_PriorityGroupConfig()函数将中断优先级分组配置为4,4位全部分配为抢占式优先级;PB12引脚设置为控灯引脚,用来指示程序发送或收到数据;将时钟配置为1ms执行一次中断函数,中断函数内容如下图:

如果需要查看定义位置,需要预先编译代码,这时需要注意选择target


main函数如下图所示:

LORA_DATA_SEND_AND_RECEIV_MODE来控制设置模组接收模式还是发送模式;

1)ExampleSX126xSendDemo()函数

SX126xOnTxDone():当数据发送完毕执行的回调函数
SX126xOnRxDone():当接收数据完毕执行的回调函数
SX126xOnTxTimeout():发送数据超时后执行的回调函数
SX126xOnRxTimeout():接收数据超时后执行的回调函数
SX126xOnRxError():接收数据错误后执行的回调函数
Radio.Init( &SX126xRadioEvents );注册了以上五个回调函数,如下图为此函数的实现

Radio.SetChannel(LORA_FRE)函数用来设置Ra-01SCH-P模组的射频频率,函数实现如下图所示;

Radio.SetTxConfig( MODEM_LORA,
LORA_TX_OUTPUT_POWER, 0, LORA_BANDWIDTH,
LORA_SPREADING_FACTOR, LORA_CODINGRATE,
LORA_PREAMBLE_LENGTH, LORA_FIX_LENGTH_PAYLOAD_ON,
true, 0, 0, LORA_IQ_INVERSION_ON, 3000 );用来设置Ra-01S/SC-P模组的参数;参数:lora模式,发射功率,fsk用的lora设置为0就可以,带宽,纠错编码率,前导码长度,固定长度数据包(一般是不固定的所以选false),crc校验,0表示关闭跳频,跳频之间的符号数(关闭跳频这个参数没有意义);此函数实现如下图所示:

OCP_Value = Radio.Read(REG_OCP);读取当前过流保护设置的最大值;
Radio.SetRxConfig( MODEM_LORA, LORA_BANDWIDTH, LORA_SPREADING_FACTOR,
LORA_CODINGRATE, 0, LORA_PREAMBLE_LENGTH,
LORA_SX126X_SYMBOL_TIMEOUT,
LORA_FIX_LENGTH_PAYLOAD_ON,
0, true, 0, 0, LORA_IQ_INVERSION_ON, false );
用来设置Ra-01SCH-P模组RX模式的参数,函数参数:LoRa模式、带宽、扩频因子、编码纠错率、自动控制频率带宽、前导码长度、符号超时时间(接收器等待下一个符号到达的最长时间)、数据包长度是否固定、负载长度、是否CRC校验、是否启用频率跳变、频率跳变周期(需启动频率跳变,否则无效)、是否反转I/Q分量、是否连续接收;
Radio.IrqProcess( )判断是否有事件发生的处理函数,其中可判断事件:TX_DONE、RX_DONE、CRC_ERROR、CAD_DONE、RX_TX_TIMEOUT、PREAMBLE_DETECTED、SYNCWORD_VALID、HEADER_VALID、HEADER_ERROR。函数实现如下图所示:
函数实现如下图所示:

Radio.Send(Buffer,BufferSize);通过模组发送数据函数。参数:Buffer:需要发送的数据;BufferSize需要发送数据的大小。
delay_ms(1000);延迟1s发送一次。
ExampleSX126xReciveDemo()函数
函数实现如下图:

与发送demo函数重复部分不再介绍;Radio.Rx( LORA_RX_TIMEOUT_VALUE );使模组进入接受模式;函数实现如下:

开启Rx模式后,每1ms进入一次IrqProcess判断是否收到数据。
软件编写注意
FEM 芯片最大输入功率不能超过+5dBm,否则会有烧坏 FEM 芯片。用户需严格配置LLCC68 的输出功率,推荐 3dBm-5dBm;
此模块为 LLCC68+外围电路,用户可以完全按照 LLCC68 芯片手册进行操作;
DIO1/DIO2 是一般通用的 IO 口,可以配置成多种功能;
其中射频开关 TX/RX 的控制,可以由外部 MCU 控制;也可以由外部 MCU 和 LLCC68的 DIO2 联合控制;
LLCC68 与 SX1262/SX1268 的差异:
(1)SX1262/SX1268 支持扩频因子 SF5,SF6,SF7,SF8,SF9,SF10,SF11,SF12;
SX1262/SX1268 可设置的扩频因子与接收带宽
LoRa@ Rx/Tx,BW = 7.8 - 500 kHz, SF5 TO SF12,BR=0.018 - 62.5 Kb/S
(2)LLCC68 支持扩频因子 SF5,SF6,SF7,SF8,SF9,SF10,SF11;
LLCC68 可设置的扩频因子与接收带宽
LoRa@ Rx/Tx,BW = 125 - 250 - 500 kHz, LoRa@,SF=5-6-7-8-9 for BW=125kHz, LoRa@, SF=5-6-7-8-9-10 for BW =250 kHz, LoRa@,SF=5-6-7-8-9-10-11 for BW=500 kHz.
硬件介绍
Ra-01S-P管脚示意图:

Ra-01SC-P管脚示意图:

管脚定义:

SX1262/LLCC68 的通用 IO 引脚在 LoRa™模式下均可用。它们的映射关系取决于 RegDioMapping1和 RegDioMapping2 这两个寄存器的配置。

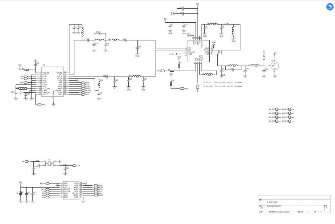
原理图

应用知道电路
1)特殊pin脚说明
关于 CPS 脚
CPS 为模组内置 PA 芯片的 TX 直通控制脚,内部上拉 10K 电阻(即默认发射模式时 R F
处于 PA 放大输出模式),模组处于发射模式时:
√ 该 pin 脚为高电平,模组的 R F 处经 PA 放大输出;
√ 该 pin 脚为低电平,模组的 R F 不经 PA 放大直接输出;
√ 接收状态下该脚逻辑无效,低功耗时需置为低电平;
关于 RF_EN 脚
RF_EN 为模组内置 PA 芯片的使能脚,该 pin 脚为高电平时,模组的 RF 处于正常收发状态;该 pin 脚为低电平时,模组的 R F 功能被关闭,此时可以降低模组的功耗。

模组默认 BOM,CPS 与 RF_EN 内部上拉 10K 电阻(即默认处于正常放大收发状态)。如果需要低功耗的工作场景,请用外部的 MCU 控制此 pin 脚为低电平状态。低电平时,该 pin 脚默认的上拉电阻,可能会有漏电流。如不需要内置的上拉电阻,请联系安信可修改 BOM。
综上,模组有两种 BOM 配置
配置 1.CPS 与 RF_EN 内置上拉电阻 10K(默认 BOM 配置)
配置 2.CPS 与 RF_EN 内置上拉电阻不贴件,需要外围 MCU 的 IO 口控制
典型电路

建议外部 MCU 的 IO 口控制模组的 CPS 与 RF_EN,实现低功耗的应用场景。
其他说明
与主控MCU的通信接口,除了SPI接口外,还要把BUSY/DIO1连接到主控 MCU的IO口。

天线焊接在主控板上,建议在天线接口处预留派型匹配电路。
推荐PCB封装尺寸

天线的安装
Ra-01SC-P 需要外接天线使用,模块上有半孔焊盘可以引到主板上。
为了天线能达到最优的效果,天线装配的位置要远离金属件。
天线安装结构对模块性能有较大影响,务必保证天线外露,最好垂直向上。当模块安装于机壳内部时,可使用优质的天线延长线,将天线延伸至机壳外部。
天线切不可安装于金属壳内部,将导致传输距离极大削弱。
供电
推荐 3.3V 电压,峰值 1A 以上电流;
如使用 DC-DC 建议纹波控制在 100mV 以内;
DC-DC 供电电路建议预留动态响应电容的位置,可以在负载变化较大时,优化输出纹波;
3.3V 电源接口建议增加 ESD 器件;
在针对模块设计供电电路时,供电电流推荐保留 30%以上余量,有整机利于长期稳定地工作;
请注意电源正负极的正确连接,如反接可能会导致模块永久性损坏;
DC-DC降压电路:

GPIO电平转换
模组外围引出了一些 IO 口,如需使用建议在 IO 口上串联 10-100 欧姆的电阻。这样可以抑制过冲,使两边电平更平稳。对 EMI 和ESD 都有帮助;
特殊 IO 口的上下拉,需参考规格书的使用说明,此处会影响到模组的启动配置;
模组的 IO 口是 3.3V,如果主控与模组的 IO 口电平不匹配,需要增加电平转换电路;
如果 IO 口直连到外围接口,或者排针等端子,建议在 IO 口走线靠近端子处预留 ESD器件;

常见问题
影响传输距离因素
当存在直线通信障碍时,通信距离会相应的衰减;
温度、湿度、同频干扰,会导致通信丢包率提高;
地面吸收、反射无线电波,靠近地面测试效果较差;
海水具有极强的吸收无线电波能力,故海边测试效果差;
天线附近有金属物体,或放置于金属壳内,信号衰减会非常严重;
功率寄存器设置错误、空中速率设置过高(空中速率越高,距离越近);
室温下电源低压低于推荐值,电压越低发功率越小;
使用天线与模块匹配程度较差或天线本身品质问题。
模块使用注意事项
检查供电电源,确保在推荐供电电压之间,如超过最大值会造成模块永久性损坏;
检查电源稳定性,电压不能大幅频繁波动;
确保安装使用过程防静电操作,高频器件静电敏感性;
确保安装使用过程湿度不宜过高,部分元件为湿度敏感器件;
如果没有特殊需求不建议在过高、过低温度下使用。
对模块造成干扰的因素
附近有同频信号干扰,远离干扰源或者修改频率、信道避开干扰;
SPI 上时钟波形不标准,检查 SPI 线上是否有干扰,SPI 总线走线不宜过长;
电源不理想也可能造成乱码,务必保证电源的可靠性;
延长线、馈线品质差或太长,也会造成误码率偏高。
使用介绍
准备
准备Ra-01SC-P模组或Ra-01S-P模组两块;
n根杜邦线;
两个USB转TTL工具;
Ra-01SCH-P Demo;
ST-Link烧录工具;
STM32F103C8T6开发板*2;
USB转TTL工具与STM32开发板接线如下图所示:


烧录接线如下图所示:


Ra-01S/SC-P模组与STM32开发板接线如下图所示:

提示:若需要更大发射功率,需要使用5V给PA供电,可给予VCCPA引脚5V电压;(模组默认使用内部3.3V给PA供电)
接线如下图所示:

烧录程序
1)烧录接收程序
main函数如下图所示:

然后将ST-Link与STM32开发板链接编译烧录即可。
烧录发送程序

然后将ST-Link与STM32开发板链接编译烧录即可。
展示
串口调试助手通信log信息

注意:干扰只影响接收端
资料库
官方官网:https://www.ai-thinker.com
开发资料:https://docs.ai-thinker.com/
官方论坛:http://bbs.ai-thinker.com
技术支持:support@aithinker.com
微信改版,容易错过最新资讯和福利?
快将“安信可科技”设为星标⭐
可以第一时间接收小安的推送!
▼

开源硬件新鲜玩:小安派-Eyes-S1/S2多功能开发板
10公里!超远距离传输的LoRa模块上架
安信可更多产品信息可进入以下链接查阅:
●开发资料:https://docs.ai-thinker.com/
●官方教程:https://blog.csdn.net/Boantong_
●安信可官网:www.ai-thinker.com
●安信可社区:https://bbs.ai-thinker.com
●业务咨询请联系:18022036575


