
只看别人拆解,终究只是门外汉,强烈推荐你来参加 12 期教育圈案例拆解活动,为保证活动体验,本期依然限量报名,报名扫:
第 12 期案例拆解报名
(10月25日~10月31日)
10月24日截止报名

一、案例背景
画啦啦小灯塔是为3-12岁孩子提供儿童通识教育的课程平台,2018年开始运营,所属公司是广州六一信息科技有限公司(画啦啦美术),六一目前已获得B3轮融资,融资金额达数亿美元。小灯塔的用户数据网上揭露的数据截止2020年8月底,用户已经突破1000万
1、产品
课程归属:公司自研+其他公司产品
课程类别:自然科普、人文历史、艺术启蒙、STEM科学等
课程形式:录播视频课程
课程数:150+
课程价格:50元以内的轻课为主,部分以会员形式进行售卖
上课平台:公众号、APP

2、主要流量来源
广告投放:微信朋友圈、其他APP、百度关键字竞价广告等


公众号矩阵:可查到画啦啦小灯塔的公众号10+,累加粉丝量超百万

数据来源:极致了、西瓜数据
画啦啦小灯塔合伙人计划:2020年3月开放的制度,通过邀请制参与,购买98元的课即可成为合伙人(APP和公众号均无入口)
转介绍:含拼团、赠课等机制,拼团这个手段已经被各大教育机构都玩过了,但是画啦啦小灯塔凭借其平台特性,通过高性价比的课程作为抓手,还是通过这个玩法,实现了用户数的迅速增长。本次要拆解的是其拼团玩法。
其他:ASO、官网等等
3、变现
自营课程营收:自营课程种类多,可实现用户的重复利用,录播视频类视频为一次性成本支出,通过低价换销量的形式,来获取课程收益。
其他机构课程:收取渠道费用。
二、案例拆解
1、案例路径
画啦啦小灯塔的课程以3人团和5人团居多,这里随机选了一个课程的3人团作为拆解案例
案例链接:
http://wx-1.dengtacourse.com/wx/groupBuy/courseDetails.html?posterOpenId=oOcXl0Tsf367HKzSGfYhFOMk3iok&courseId=229&state=null&prePageName=inviteFriends&isGroupBuy=true&pathId=4
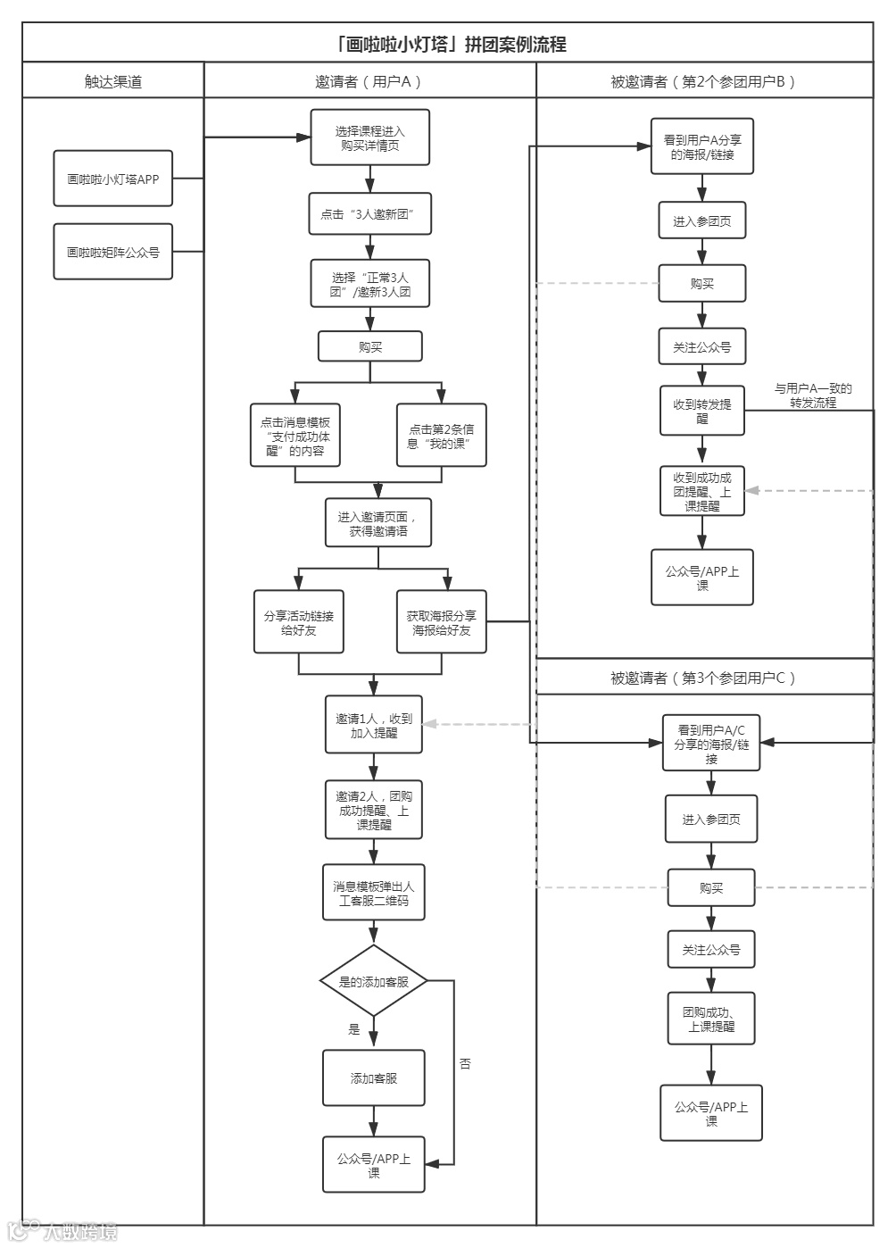
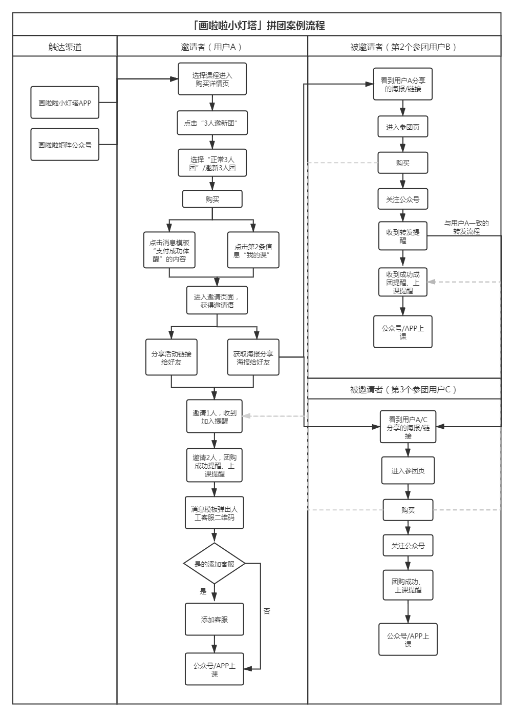
(1)用户路径图

(2)场景截图
邀请者(用户A)
通过APP/公众号进入商城-选定课程-开启拼团-获得转发素材(进入页面会优先让你直接把链接转发给好友,而非通过海报的形式(海报获取需要把进入页面提示右上角点击转发那个页面点掉才会有如扣))-邀请好友成功,收到进度通知-成团成功-上课通知

被邀请者(用户B):这里设定用户B是通过收到链接形式
收到邀请链接-进入拼团入口及含课程介绍页面-点击立即参团-关注公众号-收到通知,也可邀请好友成团



被邀请者(用户C):这里设定用户C是通过收到海报形式
收到邀请海报-识别海报进入拼团入口及含课程介绍页面-点击立即参团-关注公众号-收到成团通知


(3)ICE评分模型

2、案例详解
(1)四重玩法叠加最大化引流效果:拼团、赠课、分销、优惠券
画啦啦小灯塔投放使用的策略均是通过一个低单价多课时的课程来吸引用户,像9.9元100节这些对于家长,吸引力还是很足的,平台型的产品适合通过这种方式进行引流,产品多,用户可以重复洗,无论投放什么课程内容,最终目的都不是给单一的这个课程引流,而是给平台引流。
在客户被吸引过来后,拼团、赠课、分销、优惠券四重利益玩法最大化用户引流/变现效果。
拼团:用户要想低价购买课程,一定需要通过拼团,无论是正常拼团还是新用户拼团,课程价格都远低于单独购买价格,通过价格差,让家长一定要拼团,带来第一波用户
赠课:在拼团成功后,团长还会收到3次免费赠课资格,这里最多又可以拉3个用户


分销:在公众号和APP里面,“赚奖学金”的入口都还算明显,用户购买一门课后,就拥有这门课的赚奖学金资格,分销金额在30%左右


优惠券:除了新人券外,还会收到好几张优惠券,促使用户再二次购买课程

亮点及可复用的点:
在我开启拼团的时候,其实我没想到完成后还会收到赠课的资格,给了一个小惊喜,这个课无论是自用(比如妈妈发给爸爸领)还是分享给朋友,假设站在我是一个真实用户的场景下,我大概率是会转出去的。那其实这个也是属于团队跟团员的身份权益有关,但在拼团过程中并没有任何地方提及到这点,如果在过程中加上这点不知道会不会促进用户更积极开团,但从另一方面,本身这个团其实给人的性价比已经很高,如果加上这点,也有可能导致转出去给团员时团员看到也想自己发起团,反而降低成团率。
赠课除了给好友的福利外,赠课者自己也会收到优惠券,进一步提升赠课可能性,同时感觉平台在各种想方设法送你优惠券,因为平台的机制促使只要你买课,你一定会转出去,即使我给你优惠了,但对比你再带来的两单,无论是新用户还是老用户,平台都是“赚”的。
价格差的设定:以此课程为例,原价显示99元,正常拼团价23.9元,新人拼团价9.9元;减去新人优惠只要3.9元(3.9元并非只有新人有,在后面我重新进入其他课程会发现平台会送我开新人团的6元券(发了4张));正常拼团价在这里感觉就是进一步促使用户去开新人团来达到拉新的目的

优惠券的券种和到期时间设定:收到的优惠券中,除了4张邀新团专享券外,还有4张券,对应的到期时间分别是:新人专享券6元,一天后过期;新用户专享9元优惠券,2天后过期;新课限时立减券20元(特定课),17天后过期;新课限时立减券40元(特定课),100天后过期。一是金额越大的过期时间越靠后,2是6元和9元的券引向的基本是很低单价的课(用券后最低0.9元即可获得一门课),适合短时间内促进用户购买;20和40元的专课券,这里盲猜有后续2次激活的作用,类似提示你“还有XX券XX后到期,立即使用”这种。
待优化的点:
赚奖学金的规则是只有自己买过的课才能分享给好友赚取奖学金,这点的设置是希望家长在转出去的使用至少是自己购买认可的课再介绍给朋友而不是为了赚钱多转发?对比像小鹅通这些也有个分销市场是都可以转,不是很理解画啦啦小灯塔这边只能发买过的课的设定原因是什么,毕竟开放多一些课程家长可带来的流量应该也会多一些,是为了促使家长多买几门课?口碑?或者是折中处理,除了已购的课程外,可以增加比如3-5门优质课程家长也是可以分享出去的。
还是奖学金这块只能是买过的课分享给好友的规则,会造成我分享出去后,收到的用户,看到的是“此团已拼课成功,自己开团试试吧”这样的话,如果是像群发或者朋友圈感觉还好,如果是私发的话,站在受邀请者角度个人感觉会有点不太好。


赠课那里点击赠课给好友后发出的链接标题里面有个“李妈妈刚领了”,在第一次看到,会以为赠课人是李妈妈,会有点造成困惑的可能性。
(2)分享素材
再来回顾下获取素材的几张场景图

从平台设定的路径,优先是希望用户直接复制推荐语后转发课程链接出去,因为提示很明显,一般也不会想着点掉推荐语,然后到第3张图那里;然后第3张图立即邀请的按钮也远明显于底下的“领加速”海报。此处未想明白设定理由,常见平台会优先海报,因为图片更为直观。
待优化的点:
可以看到转发链接出去,上面写的价格是【限时3.9元】,而海报上写的是【9.9元】,跟链接一致是3.9元会更合理些,一来本身就是发起新客团,那被分享者最终成交价就是3.9元,这里的9.9元显得没有必要;二来3.9元价格更低也更能促进成团。关于海报的其他内容,因本次拆解重点在于拼团流程,对于课程的详情页和海报等就不做过多分析了。
(3)成团通知
这里的角色有3个,邀请者用户A、第1个被邀请用户B、第2个被邀请用户C,用户B和C收到的消息就是基于邀请进展不同有所不同而已,但邀请者用户A对比B、C会收到一个添加客服的消息,这个也是个人疑问点。
为什么只有团长会有这个,因为判断发起团的更容易有问题?发起团的默认转介绍资源多一些,需要服务?
待优化的点:
从添加客服后的话术可以看出,这个客服基本应该就是有问题找她这样,猜测一是为了解决用户疑问,二是把资源沉淀到个人号中。翻看朋友圈,基本是在高频次的发课程广告,感觉对这个客服个人号的定位不是很清晰。如果是为了解决客户疑问,在其他入口设定坐席位即可,既然拉到了个人号里,那运营是否应该更细节一些,只是个广告工具人,感觉会很快就被删掉,沉淀不久。
小细节问题:成图成功后收到的先是上课提醒,后面才是成团成功提醒,虽然不影响正常流程,但顺序上两者调换一下更合适

三、个人思考
整个拼团的流程其实还是比较清晰的,虽然加了很多叠加玩法进去,但整体承接感觉也是比较自然的。
拆解的过程中,本来以为就是这样了,结果发现还有很多细节点,拆解前看就是个简单拼团→咦,还有赠课→还可以赚钱呀→什么时候给有这么多优惠券,感觉用户在使用过程中也会有类似的感觉,利益点层层递进。那关于玩法的叠加,这点还是要谨慎一些,有些场景下叠加的越多,反而效果下降,要根据自己产品的实际场景,去选出比较合适的方案。
搜索的过程中发现一个有趣的现象,除了合伙人机制产出的很多招入伙文外,还搜到很多拼团群,加了一个,意向不到的是感觉还蛮有组织的样子,家长也比较积极,侧面推测,画啦啦小灯塔的这套玩法,应该还是蛮受家长认可的,这种拼团群可能官方也有参与运营指导。


【个人介绍+微信号+二维码】
大家好,我叫Ada,还在不断学习中,希望和大家多交流

· 加 · 入 · 星 · 球·
只看一个案例不过瘾?欢迎加入野生运营星球,有不定期快闪分享、教育圈一手资料、1V1答疑……等硬核干货,而且还能一次入手共计 2464 个增长案例拆解,就问你句,值不值?
加入星球请先看置顶文件,其中在线教育圈最全运营资料合集包括 2464 个在线教育圈案例合集全库、70页下沉市场观察合集、63 场群分享的音频+逐字稿、N多运营工具包和资料~
如果你是第一次看我,欢迎关注公众号回复“松月”,就可以加松月微信交个朋友辣!

· 参 · 加 · 活 · 动·
随着 5G 普及,短视频将会是在线教育领域的重要流量入口,各个平台运营逻辑不同,比如抖音注重IP人设的打造,方能让用户产生情感、爱上人物,进而才能转化,变成机构的真实用户。这周松月邀请来有丰富IP打造经验的原原高,英语早操创始人、抖音签约百万粉丝,跟你分享《抖音个人IP打造的“3+3”底层逻辑》。
本次活动不设回放、不设回放、不设回放,感兴趣的小伙伴扫码报名↓↓↓


往期精彩回顾

