
看了野生运营那么多案例拆解,只有自己动手拆解才能深入体验,并且通过不断的练习-实操-复盘,才能提升运营技能。强烈建议你报名第 13 期教育圈案例拆解活动,为保证活动体验,本期依然限量报名:
第 13 期案例拆解报名
(11月22日~11月28日)
扫码报名

案例名称
VIPKID启蒙VS斑马英语 引流课体验转化
在11期的案例拆解中,主要拆解的几个是增长案例,即流量——引流课用户。这一期接着上次的案例拆解,拆解后续的引流课的社群转化
《雪琛-VIPKID启蒙体验课 》 9.9再转年课2351元
《雪琛-5天斑马AI课》 1元再转双周49元

VIPKID启蒙
【公司简介】
VIPKID在2013年底创立,为4-12岁的孩子提供真人外教一对一的线上课程。仅仅成立四年多,就已成为在线教育市场上的一匹独角兽。
【商业逻辑】
1、产品
北美外教教学,中教1对1辅导
2800启蒙英语全年系统课
49元双周体验课
9.9单周体验课 / 0元单周体验课
0.1拼团秒杀引流课
2、流量
内部
微信公众号
VIPKID 推1对1免费试听课,0元单周启蒙课和49元双周启蒙课
VIPKID启蒙 推49元双周体验课,2800全年系统课
VIP启蒙APP:推全年课
官网,小程序
外部
明星代言人刘涛的流量
百度搜索引擎,腾讯微信朋友圈广告,QQ,今日头条,腾讯新闻,火山小视频
3、变现
单周双周体验课转全年系统课
1对1免费试听课转正式课
【社群转化】
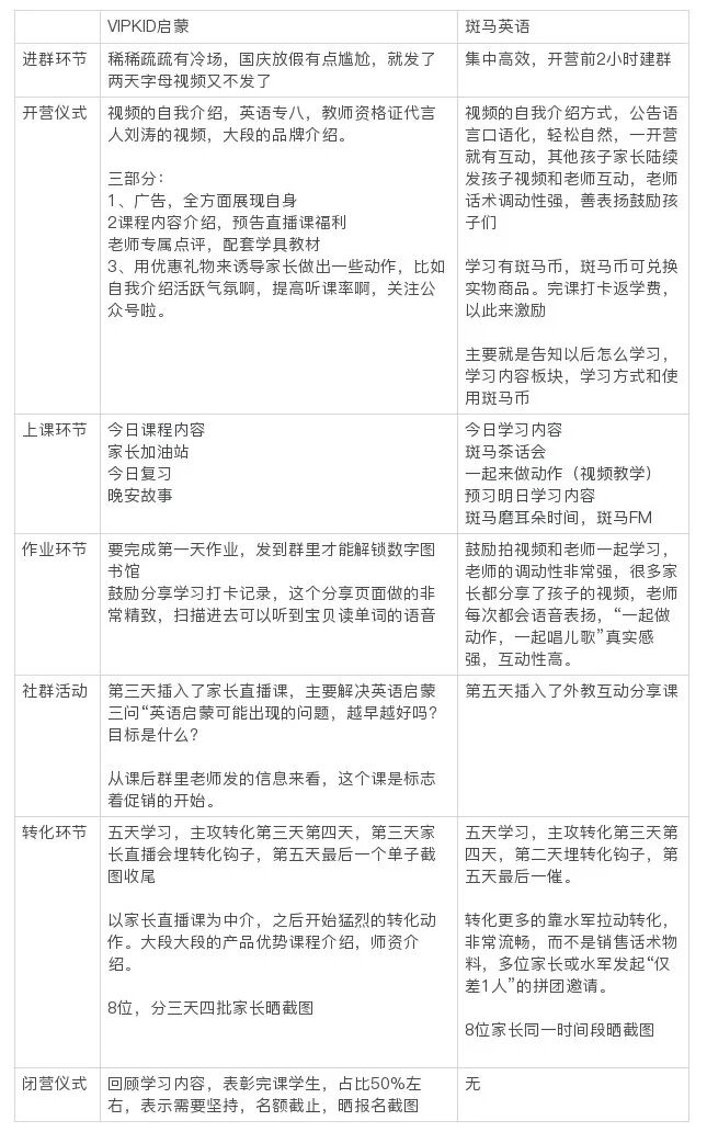
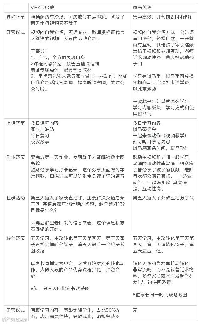
建群与进群欢迎语
报名后马上加微信,拉进群。自我介绍+群介绍,备注名称,下载上课软件,禁止广告
开课前
正值国庆假期,12号才开课,国庆假期内分享字母视频
开营仪式

正式开课 sop

结营仪式

结束后群处理
群未解散,信息停留在结营的那一天
斑马AI
【公司简介】
斑马AI课,是专为2-8岁孩子提供多学科在线学习的智能教育平台,由猿辅导在线教育出品,腾讯投资。现平台拥有英语、数学思维、语文等多个学科的AI课程产品。
各学科课程产品基于AI技术与丰富的教研成果,搭建起全科智能教学体系;通过在线趣味AI课+专业老师同步辅导的科学课程模式,为孩子规划科学完整的个性化学习路径,有效的提升孩子学习效率。
【商业逻辑】
1、产品(启蒙领域)
斑马英语,斑马思维,斑马语文
2、流量
内部
官网、公众号、小程序、APP
外部
百度搜索引擎,腾讯微信朋友圈,腾讯新闻,趣头条
官方信任背书,冬奥会赞助商,人民网人民日报报道,疫情期间社会公益

3、变现
全年系统课:2800
双周体验课:99(有再减50的券)
单周体验课:新用户1元
引流课:0元秒杀等
【社群转化】
建群与进群欢迎语
先加老师微信。开幕仪式前建群,11日17:30。进群直接预告开幕仪式
开幕仪式

正式开课 sop

结营仪式 无结营仪式
结束后群处理 解散移出群聊
VIPKID启蒙VS斑马英语
一、社群的各个环节

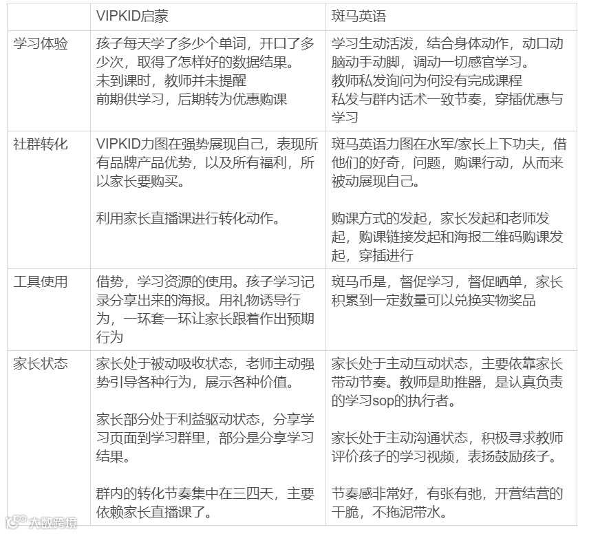
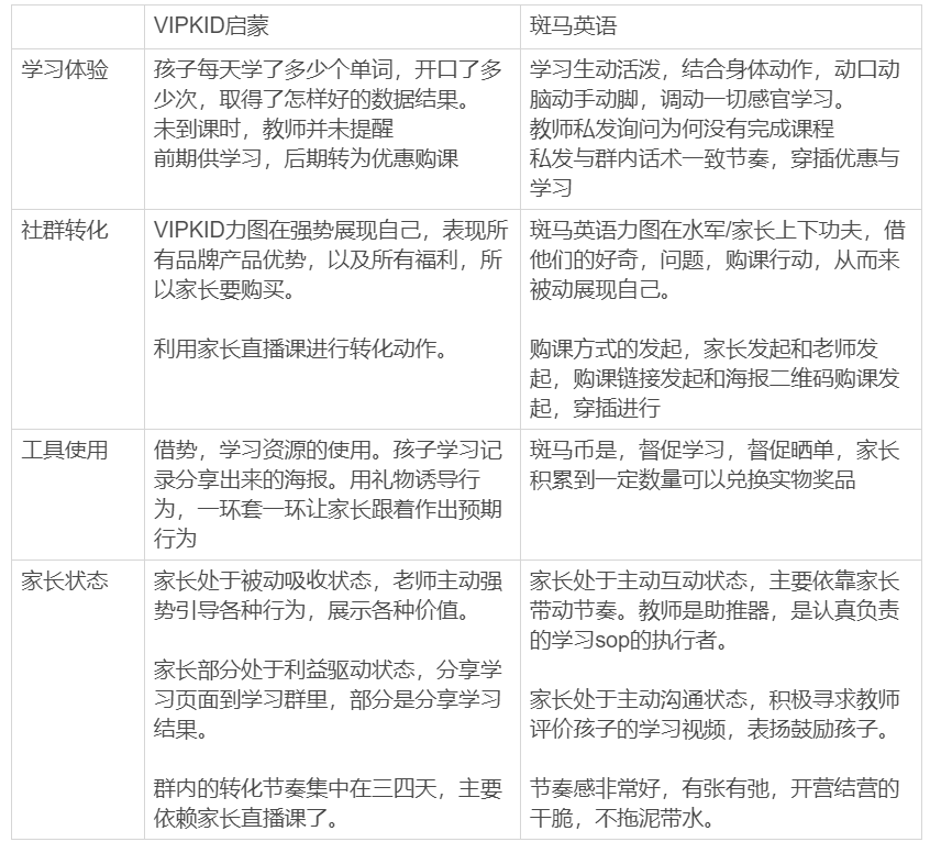
二、学习体验设计

三、社群转化设计

四、微信个人号

总结

【作者个人介绍】

· 加 · 入 · 星 · 球·
只看一个案例不过瘾?欢迎加入野生运营星球,有不定期快闪分享、教育圈一手资料、1V1答疑……等硬核干货,而且还能一次入手共计 2910 个增长案例拆解,就问你句,值不值?
加入星球请先看置顶文件,其中在线教育圈最全运营资料合集包括 2910 个在线教育圈案例合集全库、70 页下沉市场观察合集、68 场群分享的音频+逐字稿、N多运营工具包和资料~
如果你是第一次看我,欢迎关注公众号回复“松月”,就可以加松月微信交个朋友辣!

· 参 · 加 · 活 · 动·
如果你真正喜欢运营这件事,那每一天都不可以中断,不可以随意对待,哪怕你认为它已经变得容易了。把自己当做那位卖油翁一样,每天保持在场,每天不断练习,哪怕只精进一点点,你才能享受时间带来的复利。
强烈推荐你参加第 13 期案例拆解活动,为了保证活动体验,每期限量报名,如果你也想体验『保持在场,保持手感』的状态,强烈推荐你来报名↓↓


往期精彩回顾

