本文福利:想跟一群人,包括学而思、跟谁学、樊登等一线运营操盘手7天疯狂成长吗,拉到本文末尾,一起被摩擦,主动成长!
不止0~3岁,3~5岁,甚至是5岁以上的运营人,请看看你们的手机和电脑,存了多少待消耗的在线课程,常见的比如:
课程1:《如何写出转化率85%的卖课文案》
课程2:《6节课教你打造高活跃课程》
课程3:《高阶运营必须会的增长黑客技能》
......
灵魂三问来了:这些课程你都看过了吗,看完后自己有什么变化吗,能把知识运用到工作中产生实际的效果吗?
买课一时爽,一直买课一直爽,但这些课程买了没学,学完没用,用了用发现只是彼之甘饴,你之砒霜,跟在某猫某狗上的剁手有什么区别,花的都是钱,你的内心不会痛吗?

成年人的竞技,95%在职场,职场输,处处输。
国企外企环境还算安稳,到了互联网行业,海浪追着你跑,你不狂奔,明天就被 95 后拍死在工位上,所有岗位以运营最甚,其工作指标大受大行业影响,比如拉新、裂变、促活、留存、续费等,生态和平台的规则变了,你的策略就得变,比如:
上周五微信派发布《微信官方对外部链接的管理规范》,接下来将对诱导下载/跳转,好友助力、加速、砍价、任务收集以及违规拼团等裂变传播链接进行封杀。

何为知识付费?一言以蔽之就是:你付费,我就给你知识。
“你不知道怎么选吗?我帮你选。”
“你不想耗费时间学吗?我帮你读。”
“你不是想很快掌握技能吗?我嚼烂了给你。”
碎片化的知识无法解决实际问题,难以让人获得全局视野、动态思考和洞察本质的能力。只能帮助你增进对于某些特定事情的理解,以及交给你一些较为初级简单的方法。
所以你花了很多钱,在职场上的专业技能维度却没有一丝提升。
微信公号作者“小鹿快跑”讲过一段付费经历,让我印象深刻:
2016年1月至2017年6月,他一共为知识花费了5000元:
在知乎上买了46次讲座,花了1500元。
在微信上买了21个讲座,花了500元。
参加了一个写作培训班,花了500元。
在得到上买课程,花了约300元。
参加过两次早睡早起打卡群,花了100元。
购买了几个七七八八课程,花了2000元。
一开始,他信心满满,期待自己变好。
谁知道一年半过去后,
“我除了白发多了几根、皱纹多了几丝、眼袋多了几两外,一点都没有发生变化。生活品质没有提升,工作没有加薪,旅游梦想没有实现……”
这就是大部分追逐知识付费的人所得到的结果:
“一开始,觉得很有启发很有用,看完的一瞬间觉得自己受益匪浅。可时间长了,我才发现:我的认知并没有由此而提高,我的思维并没有由此而升级,我的知识和技能依然在原地踏步。”
缓解职场焦虑,特别是对互联网运营人来说,只有一个解决方案:升级认知模式,洞察问题本质,获得真实能力上的提升。
野生运营社区,专注于在线教育和知识付费领域的增长,主理人松月在国庆节前(也是距离2020年整整100天)发起了个变态的“教育圈增长案例拆解活动”,7天放假也不让人休息,但就是这样,一群人还大呼,被虐的好爽:

这个活动缘起有几方面原因:
首先倒计时100天是个有仪式感的日子,我本来就想做点特别的事,让这个日子本身更有仪式感些;其次松月平时很忙,教育圈的增长案例已经很久没看了,想趁着国庆7天好好充电;最后松月想趁着这次机会,加强和各位小伙伴的线上交流。
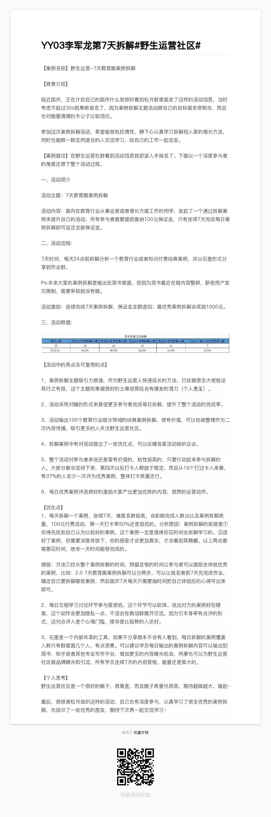
最终,这个活动就这么诞生了,玩法很简单:报名需缴纳 100 元押金,坚持7天打卡,全额返回,其中拆解最好的案例,将得到松月奖励的1000元现金。
这次喜提 1000 元 奖金的是田苗,一位非常优秀的小姐姐,每天拆解的案例简直用精彩绝伦来形容,无论是逻辑思路、案例流程、还是可复用性都非常高,放个她拆解的案例,你感受下:
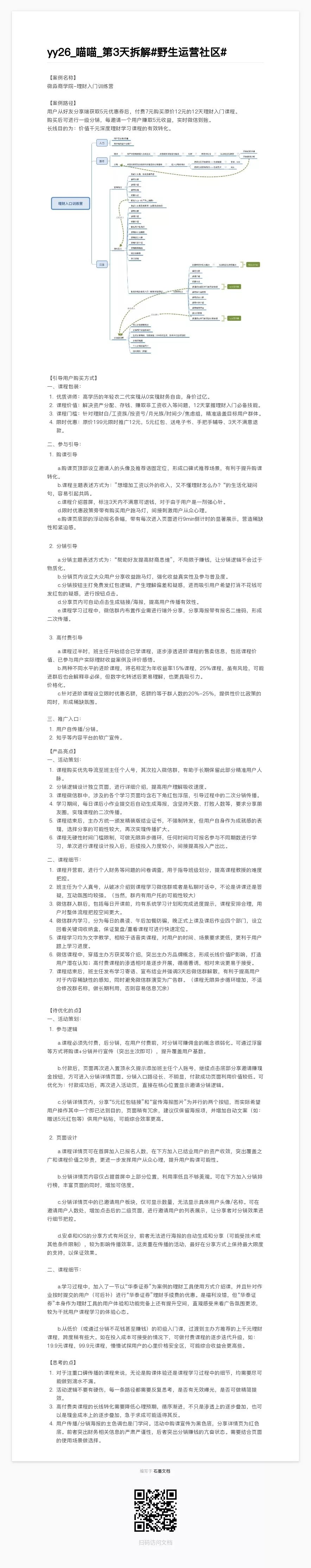
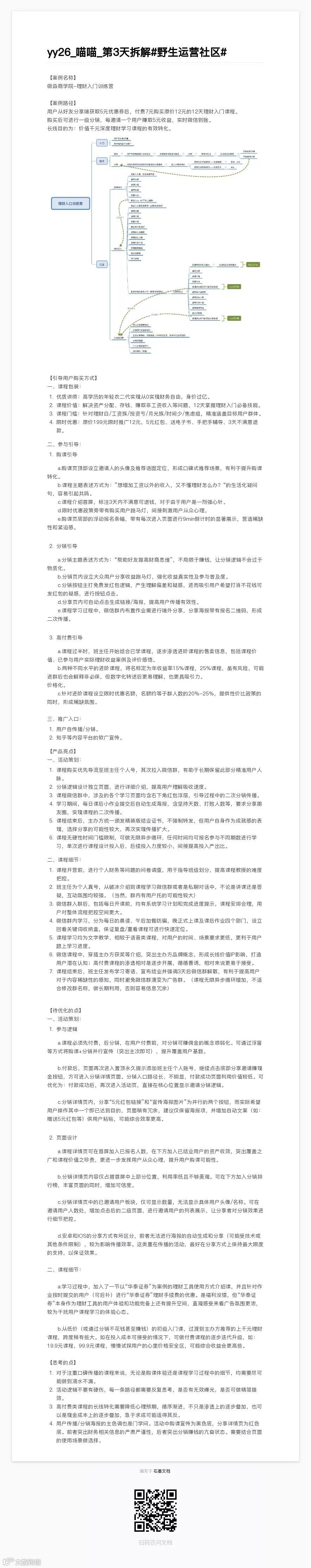
拆解人:田苗(昵称喵喵)
拆解案例:微淼商学院-理财入门训练

除了田苗,优秀选手还有军龙、子瑜、Queenie、甘霖等,由于篇幅有限,这里只放个别案例,向优秀的你们致敬~


来的早不如来的巧,第2期(11.1-11.7)说来就来!戳这里看上期活动回顾~
松月希望大家“从爆款案例的拆解发现增长的规律”,打通思路,为实际业务赋能,知道才能做到~本活动依然为100元押金制,但门槛降低了,7天活动只要坚持5天就全额返还,其中拆解最好的赢1000元现金!
本次报名限量限时,报名截止到明天中午12点哦~

往期文章推荐
活动回顾:国庆7天假,这35个“疯子”共拆解了116个教育圈增长案例


