
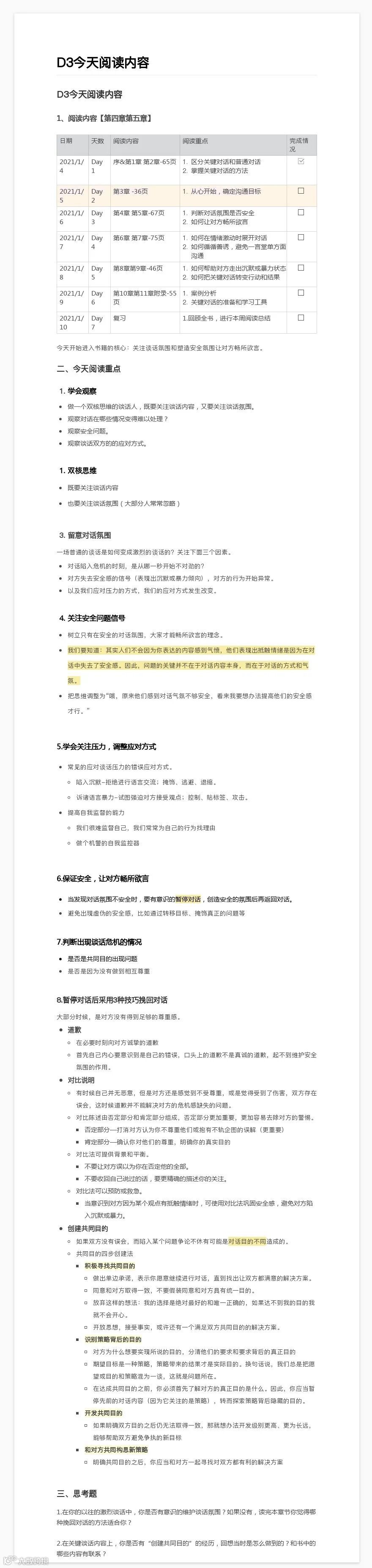
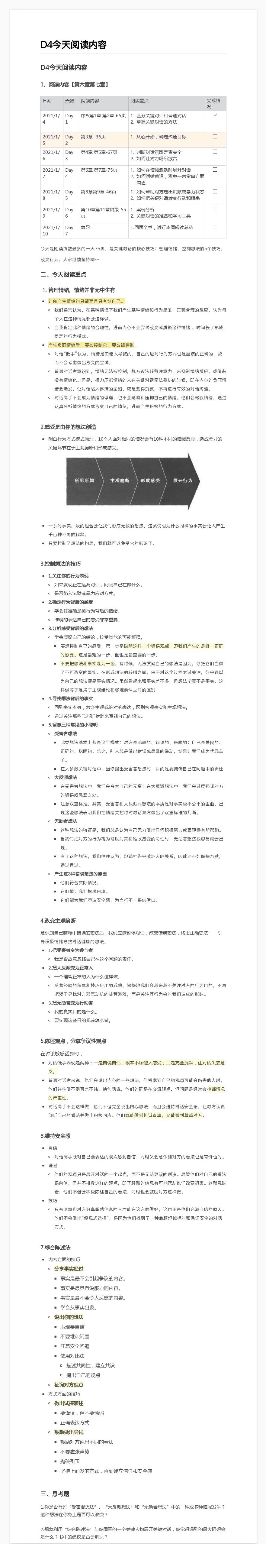
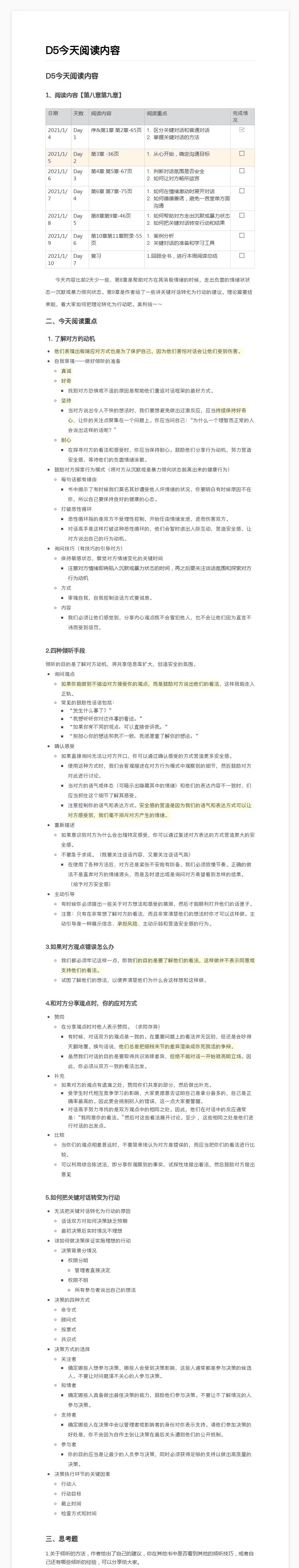
1月3日-1月9日,野生运营读书会结束了第 24 本书《关键对话》的共读,7 天时间领读人顺儿带大家读完了全书精华部分。这本书可以说是适合任何人了,只要你需要和他人沟通,就一定用得上。在每个沟通的关键场合,用一些看似简单的技巧,帮你促成一次次成功的谈话。
下面贴上顺儿领读7天的全部内容,如果你没读过这本书,或许打算读这本书,希望这份资料都能成为你理解这本书的拐杖。
下期读书会我们一起共读《品牌洗脑》和《亲密关系》,截止时间为今天中午 12 点,想通过读书提升自己认知水平的小伙伴,扫码了解活动及报名:







野生运营读书最新读书计划已出炉,报名可扫下方二维码:


