
只看别人拆解,终究只是门外汉,强烈推荐你来参加 12 期教育圈案例拆解活动,为保证活动体验,本期依然限量报名,报名扫:
第 12 期案例拆解报名
(10月25日~10月31日)
10月24日截止报名

一、案例名称

二、案例背景
作业帮和猿辅导是k12在线教育行业的独角兽公司,两者在发展历程上有很多相似之处,且此次上额引流课都是双科课,因此拿来做对比。

三、整体商业逻辑梳理
1、产品
这里只说到在线课程,不包括工具产品:

猿辅导和作业帮都覆盖k12里所有的科目,价格上,系统班作业帮略高些,其实差距也不大
猿辅导有针对3-8岁孩子启蒙阶段的AI课,作业帮未涉足这部分
课程的模式两边是一致的
其中猿辅导的业务逻辑(摘自人人都是产品经理)

2、流量

猿辅导和作业帮的大部分流量来自于自己的工具产品、投放、广告和微信生态,其中微信生态做的不算很好,微信生态做的最好的是跟谁学。
工具产品流量上,作业帮的活跃用户数是最多的

3、变现
变现的课程已经放在上面了,两者的变现路径跟斑马AI课是差不多的,都是外部流量导入微信生态或在外部平台直接卖体验课,然后体验课用户转正价课,完了之后就是续费、联报,中间涉及到裂变和老带新。
如图所示:

变现的逻辑:

提升每一个环节的指标,都有助于增加营收。
四、案例路径分析
1、用户路径

主要区别:
猿辅导有两级页面,分别承载2个活动,1级是课程购买页面,退出时会出现到公众号领福利的2级页面;
作业帮有3级页面,分别承载3个活动,1级是课程购买,退出时会有转介绍活动的2级页面入口,点进去看后退出,会有到小程序领取资料的3级页面入口。
作业帮设计的层级更多,可能考虑是考虑到提高留存率,尽可能榨取最多的流量,最后3级页面是进入小程序领资料,这里是可以做转化的,但是进入小程序后什么都没有,应该是活动没设置好,而猿辅导选择的是将用户留存到公众号上,后期可以发很多课程消息,提升转化。
2、用户和活动目的分析
用户分析:
这两个课程针对的目标用户是相同的,是k12的家长,需求是提升语数外某2课的成绩,重点在于提分技巧,比如数学解应用题的技巧、语文阅读写作的提升技巧,目前活动入口在app首页上,那么针对的就是下载但未购买过课程的用户,这些用户之前因为平台的一些引流活动而下载了app,如果没有外部渠道去宣传这些课程,那么这次在app上上线的体验课活动,用户的状态可能是一直在看要不要报课或者选哪个平台。
活动目的分析:
根据案例的路径,我想猿辅导体验课活动的主要目的是提升体验课购买人数,留存好未购买的人,而作业帮在转化、留存之余还涉及了拉新。
活动策略猜想:
最近两个头部都上线了双科体验课活动,说明这么做可能是有些好处:
1是对利润的考虑,这么做可能会提升利润,也就是roi。
2是两个活动都是主要以数学开始的,猿辅导虽然可以选择三科任两颗组合,但是是把数学排在第一位的,作业帮直接就是数学+英语的设定,了解k12就知道数学是最容拉分起效果的科目,在体验课中也容易感受到孩子的进步,那么数学就容易成为平台的强科目,有可能是强科带弱科,名师带一般教师,并且联保的那个课程便宜,用户的期望也低一些,比较容易有更高的满意度,同时平台也在弱科上积攒了很多经验,过一段时间有可能也成为强科,所以可能是个双赢的事。
五、案例详细分析
分析范围
两个活动的开课时间都在10月份,因此主要能看到的是流程设计、海报、详情页3个部分,我会用流程顺序为逻辑,用海报6要素分析海报,用lift模型分析详情页,用转介绍公式分析邀请活动,用AARRR分析整个活动的转化策略。
注意:两课程价格不同,不能完全用一个课的卖点来说明另1个课的卖点不够。
1、活动banner

分析:
作业帮3元课
产品亮点:促下单技巧多
待优化:封面图无意义、卖点仅说是资料可能不够,表明是什么资料更好、页面设计感弱,吸引力相比猿辅导课程低
猿辅导29元课
产品亮点:卖点清晰且吸引力强,带真人图像显真实感、页面设计好,有吸引力
2、详情页
猿辅导课程的详情页


作业帮课程的详情页


利用lift模型来对比两个课程的详情

3、购买后流程
猿辅导29元课

产品亮点:
支付加微信上课流程清晰,有进度条
支付页面上有实物利益突出
支付页面上有增加紧迫感的元素:剩余名额、剩余支付时间
作业帮3元课
环节1:关注公众号获取上课信息
具体路径:购买——充值学币——购买成功后点击关注公众号——公众号上认证


待优化:
充值学币那里,只能用苹果支付,并且多次提示充值失败,问客服就只有机器人在,机器人说要打电话给苹果客服,但后面又发现是充值进去了的,所以就是我充了4次,花了32元。
购买后提示关注公众号,那个【点击关注公众号】不是按钮,点不了,同时页面未提示进入哪个公众号,这条路径就断了,后面是短信提醒了公众号名称,才关注上的。
进入公众号绑定后,没有任何跟上课有关的信息发过来,虽说前面又提示要等待信息,但是还是感觉没有及时收到信息的焦虑感,所以会去app上看课程是否真购买成功了。
环节2:进app里查看课程
具体路径:进app,学习【我的课程】——按照提示关注公众号——进入作业帮直播课服务小程序。

待优化:
进入小程序这个流程是很懵逼的,小程序里面又要求关注前面已经关注的公众号,app上面一直点不动下一个流程,也没有提醒,感觉这个地方没有任何提醒,就断在这里了。
接下来是用户挽回流程,两个课程挽回流程不一样,我分开说。
4、猿辅导的2级领福利活动
具体流程:退出详情页——看见领福利弹窗——复制名称——搜索公众号——关注公众号——储存微盘资料

这个活动的目的是将未付费的用户留存在公众号上,后续还有转化机会
待优化:
复制公众号名称跟弹窗提示的公众号不一致,弹窗的提示的是错的,复制的是【猿辅导提分营】,提示的是【猿辅导训练营】,当时我就只能两个都关注了。
产品亮点:
当用户还是选择放弃领福利时,页面是跳回到详情页,不是app主页,这样就再给用户重新考虑课程的机会,能挽留一些用户。
5、作业帮的2级老带新活动
具体路径(邀请人):选择关掉3元课详情页——看到领取学习礼包的弹窗——点击领取进入邀请规则详情页——生成海报——分享给好友


被邀请人的路径:点开海报——扫描进入详情页——购买

注意:这是个老带新的活动,而大多数情况下是没有购买体验课的用户会关掉页面,才会来到这里,那他是不具备分享资格的,那么这条路他走到这里一般就停止了,我看过未付费用户的路径,他是在关掉详情页后进入第3级的公众号领资料页面,就跟猿辅导的挽回设计是一样的。
而因为只要是购买了作业帮任何产品的用户都算老用户,都有可能点击这个课程而退回不买,那就有老用户看到2级老带新活动的机会,这里可以看出作业帮榨取最后一滴流量的用心啊。
好,那从转介绍这个公式来分析这个老带新活动
按照【分享效率x转化效率x分享频次】拆解
分享效率
看分享动力和分享难度
分享动力上物质激励是课程和实物奖励,并且邀请门槛是1个用户购买3元课就有奖励,门槛不高,所以以这个门槛考虑,这些奖品是有吸引力的,并且邀请1个2个3个都有奖励,阶梯很近,容易激励用户
精神激励是让好友以3元特价买这个课,价格低,并且分享出去的文案也强调是好友推荐专属折扣,有利他因素在。
分享难度上,生成海报和分享的流程简单顺畅,没有什么问题
亮点:可以分享多个渠道,并且海报中的利他因素强,感觉不用推荐语也还可以。
转化效率
这个主要看海报吸引力和参与难度
海报吸引力
分享的海报主要强调的是【好友赠送】,友情价值是够的,点开后也强调是推荐专属优惠,但是没有其他的信息,如果被推荐用户感到好奇,还是会去看看的。
至于里面的详情页,除了排版跟邀请人看到的详情页不同,排版更好看,主要的卖点是一样的,因此吸引力级别也差不多,在3元钱这个价值上还是可以的。
参与难度上几乎没有难度,就是点击购买付款就行。

分享频次
那最后关于分享频次,增加分享频次的方法主要是设计阶梯激励,这个活动当中阶梯激励做的比较简单易懂门槛低,感觉还可以,再往上优化可以借鉴火花思维的一些页面设计、增加阶梯激励等方法。
但是我比较犹豫的是这个老带新的活动场景跟放在app主要位置的老带新活动场景不一样,因为用户本来是想看课程详情页,因为不感兴趣才偶然看见了可以领取福利的机会,但是进来却发现要先分享才行,整体感觉是在低意愿的情况下还有些失落感,也许这是邀请门槛低的原因,我担心把规则做的复杂了,用户更不愿意花很多时间参与,当然这是我的脑补,实际情况以数据说话。
6、作业帮的3级领提分资料活动
具体路径:用户不选择老带新分享,点击退回——看到提分资料弹窗,选择领取——点击按钮进入小程序

待优化:
领资料路径有问题,点击领取按钮后,跳转到1个小程序,但里面什么都没有,可能是活动刚上线流程没测试完,建议就是完善,尽量多留存用户。
用户只要点击退回,就全退回app主页,我觉得可以直接跳回上一级详情页,给用户一个再思考要不要买课的时间。
六、案例整体模式分析
因为前面把几个活动都分开分析了,会有点散,因此用AARRRR模型来做整体的引流、转化、留存分析,看懂整个运营策略。

七、产品亮点及可复用的点
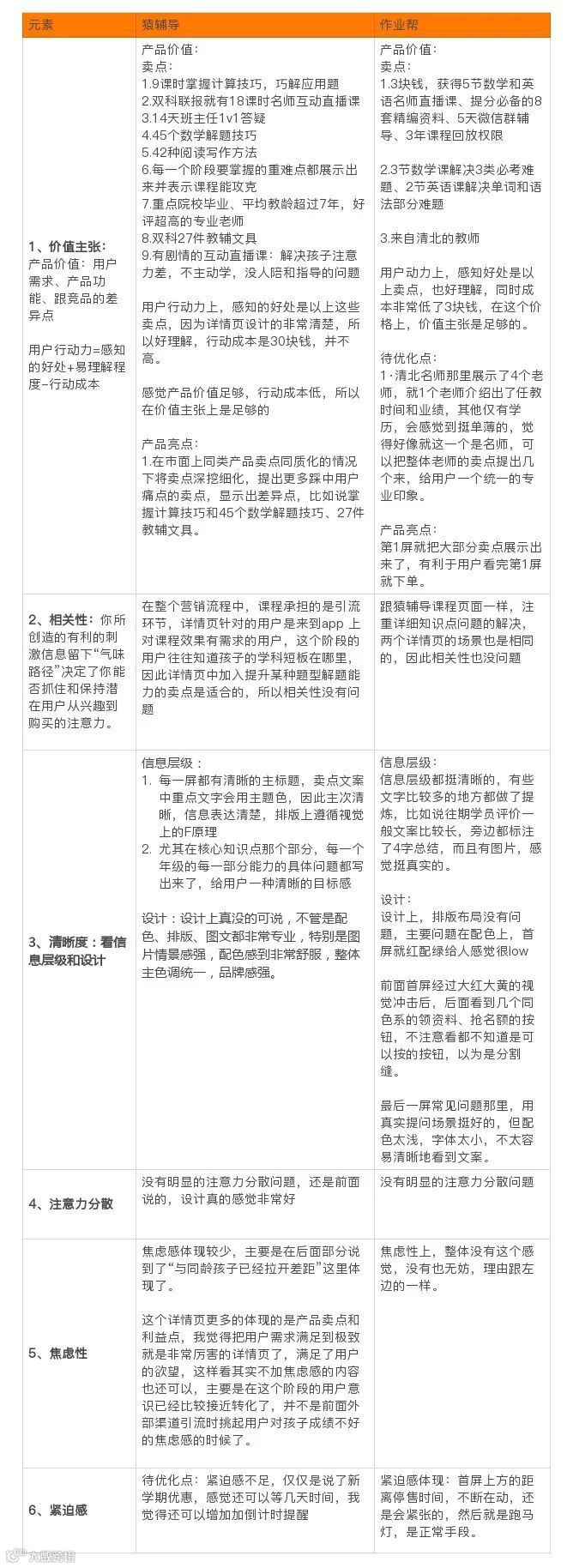
猿辅导29元课
详情页卖点清晰且吸引力强,带真人图像显真实感、页面设计好,有吸引力
在市面上同类产品卖点同质化的情况下将卖点深挖细化,提出更多踩中用户痛点的卖点,显示出差异点,比如说掌握计算技巧和45个数学解题技巧、27件教辅文具。
每一屏都有清晰的主标题,卖点文案中重点文字会用主题色,因此主次清晰,信息表达清楚,排版上遵循视觉上的F原理
尤其在核心知识点那个部分,每一个年级的每一部分能力的具体问题都写出来了,给用户一种清晰的目标感
设计上真没的可说,不管是配色、排版、图文都非常专业,特别是图片情景感强,配色感到非常舒服,整体主色调统一,品牌感强。
支付加微信上课流程清晰,有进度条
支付页面上有实物利益突出
支付页面上有增加紧迫感的元素:剩余名额、剩余支付时间
当用户还是选择放弃领福利时,页面是跳回到详情页,不是app主页,这样就再给用户重新考虑课程的机会,能挽留一些用户。
作业帮3元课
详情页促下单技巧多
详情页第1屏就把大部分卖点展示出来了,有利于用户看完第1屏就下单。
信息层级都挺清晰的,有些文字比较多的地方都做了提炼,比如说往期学员评价一般文案比较长,旁边都标注了4字总结,而且有图片,感觉挺真实的。
老带新那里可以分享多个渠道,并且海报中的利他因素强,感觉不用推荐语也还可以。
八、待优化
猿辅导29元课
详情页紧迫感不足,仅仅是说了新学期优惠,感觉还可以等几天时间,我觉得还可以增加加倒计时提醒
购买后复制公众号名称跟弹窗提示的公众号不一致,弹窗的提示的是错的,复制的是【猿辅导提分营】,提示的是【猿辅导训练营】,当时我就只能两个都关注了。
作业帮3元课
app主页上详情页前面1级的封面图无意义、卖点仅说是有8份资料可能不够,表明是什么资料更好、页面设计感弱,吸引力相比猿辅导课程低
详情页中清北名师那里展示了4个老师,就1个老师介绍出了任教时间和业绩,其他仅有学历,会感觉到挺单薄的,觉得好像就这一个是名师,可以把整体老师的卖点提出几个来,给用户一个统一的专业印象。
详情页设计上,排版布局没有问题,主要问题在配色上,首屏就红配绿给人感觉很low
前面首屏经过大红大黄的视觉冲击后,后面看到几个同色系的领资料、抢名额的按钮,不注意看都不知道是可以按的按钮,以为是分割缝。
最后一屏常见问题那里,用真实提问场景挺好的,但配色太浅,字体太小,不太容易清晰地看到文案。
充值学币那里,只能用苹果支付,并且多次提示充值失败,问客服就只有机器人在,机器人说要打电话给苹果客服,但后面又发现是充值进去了的,所以就是我充了4次,花了32元。
购买后提示关注公众号,那个【点击关注公众号】不是按钮,点不了,同时页面未提示进入哪个公众号,这条路径就断了,后面是短信提醒了公众号名称,才关注上的。
进入公众号绑定后,没有任何跟上课有关的信息发过来,虽说前面又提示要等待信息,但是还是感觉没有及时收到信息的焦虑感,所以会去app上看课程是否真购买成功了。
第3级领资料福利活动,领资料路径有问题,点击领取按钮后,跳转到1个小程序,但里面什么都没有,可能是活动刚上线流程没测试完,建议就是完善,尽量多留存用户。
每一级页面用户只要点击退回,就全退回app主页,我觉得可以直接跳回上一级详情页,给用户一个再思考要不要买课的时间。
九、个人思考
靠工具产品吸引流量的公司感觉在app上的技术更成熟一些,能用各种办法留住每一滴流量,这种分几级去留存、转化拉新的做法刷新了我的认知,居然还能这么玩。
把两个相似程度很高的产品拿出来做对比挺有意思的,能从细节处看出只看1个产品所看不到的亮点和缺点。
自我介绍
岛主,曾经是一枚建筑行业的造价员,后来转行成为某职业教育公司的互联网运营,做过用户运营、课程运营,现在是用户增长领域的小萌新,给公司带来过几十万的转化,还在继续提升中!!微信号:Hyy1231456

· 加 · 入 · 星 · 球·
只看一个案例不过瘾?欢迎加入野生运营星球,有不定期快闪分享、教育圈一手资料、1V1答疑……等硬核干货,而且还能一次入手共计 2464 个增长案例拆解,就问你句,值不值?
加入星球请先看置顶文件,其中在线教育圈最全运营资料合集包括 2464 个在线教育圈案例合集全库、70页下沉市场观察合集、63 场群分享的音频+逐字稿、N多运营工具包和资料~
如果你是第一次看我,欢迎关注公众号回复“松月”,就可以加松月微信交个朋友辣!

· 参 · 加 · 活 · 动·
随着 5G 普及,短视频将会是在线教育领域的重要流量入口,各个平台运营逻辑不同,比如抖音注重IP人设的打造,方能让用户产生情感、爱上人物,进而才能转化,变成机构的真实用户。这周松月邀请来有丰富IP打造经验的原原高,英语早操创始人、抖音签约百万粉丝,跟你分享《抖音个人IP打造的“3+3”底层逻辑》。
本次活动不设回放、不设回放、不设回放,感兴趣的小伙伴扫码报名↓↓↓


往期精彩回顾
1、5大教育垂直生态,58个爆款案例,17.5万字,2020上半年教育圈增长案例合集发布!
6、假期延长莫慌!在线教育运营都在看的66篇精华打包给你(建议收藏)

