
人生没有容易的事,一件都没有。
想要事业有成、身体健康、家庭幸福,都必须开头好,中间好,结尾好,一刻也不能放松,否则就功亏一篑。今年特别火的【长期主义】也是这个道理,总结下来,就是6个字:善始善中善终。
善始善中善终,6个字成为高手。
开头难,中间难,结果难,所以要善始,善中,善终。
这个道理,今年每个人都有切身体会,单就互联网运营这个垂直工作领域来说:大量互联网公司裁员、跳槽难上加难、工作中缺乏资源推动项目乏力……都是摆在我们面前一个个真实存在的问题。光有勇气开始没用,还要善中,善终,才可能有稍微好一点的结果。
今年仅剩最后1个月了,不管前面做的如何,我们现在唯一能做的,就是把当下过好,给今年一个漂亮的收尾。本周日第13期案例拆解活动开启,为了保证活动体验,限量报名,如果你也想自己的2020年有个【善终】,强烈推荐你来报名。
这也是野生运营春节前最后1次案例拆解,再见等来年!
第 13 期案例拆解报名
(11月22日~11月28日)
11月21日截止报名

市面上某某课、某某社、某某笔记都在办案例拆解活动,野生运营有何不同?下面听我细细道来~
一、野生运营『案例拆解』,只专注教育领域
市面上常见的案例拆解活动,都是大锅饭:什么领域都拆。而野生运营做的,正是与其更好,不如不同。
松月一直相信,任何行业都有其独特性,快消、电商、新零售的增长方法,如果照搬照抄运用到教育领域,无疑是东施效颦,别人的优点没学到,反而还迷失了自己:怎么别人都成功了,我就是不行?
教育领域的特性:反人性、重口碑、强调学习效果及反馈、建立信任难……这是别的行业所不具备的特性。野生运营组织的『案例拆解』活动,只专注教育领域,我们只拆解在线教育和知识付费的相关案例。
二、野生运营『案例拆解』,只专注提高能力
互联网牛人曹大曾经说过,在职场中,如果你拥有了拆解能力,就站上了职场发展的快车道,前人踩过的坑你不会踩,成功人提炼的经验你会复用,这样的人,成长速度相比同龄人,至少2~3倍。
但事实上,很多人并不缺拆解能力,但为什么拆了越来越多的案例,并没有获得实质性成长,背后的原因是什么?
拆解案例活动的最终目的,不是让大家拆解越来越多的案例,而是通过对有限案例的拆解,获得增长能力,所以野生运营的拆解训练营重点在于:
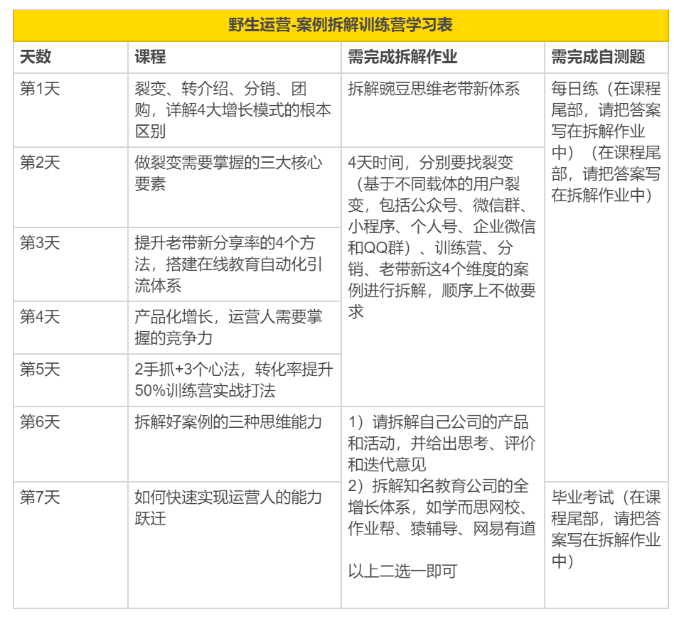
1、拆环节,引流、裂变、促活、留存和转介绍的 5 大环节拆解
2、拆模型,裂变、分销、会员体系、训练营、直播和老带新等教育领域常见增长模型拆解
3、拆能力,留存和产品化,未来3年运营人的核心竞争力拆解
4、重运用,前期拆解+后期运用,真正把所拆所学应用在实际的增长工作中
三、野生运营『案例拆解』,要怎么参与?
1、活动规则是什么?
活动时间11月22日~11月28日,7天时间需要完成指定作业(案例拆解仅限在线教育和知识付费领域)活动结束后100元押金全额返还(最好自己找案例更有针对性,同时我们也提供案例库)
PS:每天的测试题,需要和作业同时完成,才算成功打卡1天哦!
2、活动中间每天的安排是怎么样的?
为了增加大家参与活动的习得感,每天群内的活动由以下部分组成:
1)早课程
每天早上9点半,老师会把每天的课程配套练习题发到群中,课程可以帮助大家掌握增长基础知识,非常重要!
2)下午茶加餐
每天下午3点~4点,老师会答疑当天的自测题,并进行前一天优秀作业的点评~
3)晚干货分享
每天晚上9点,老师会邀请当期或往期优秀选上空降群里,分享关于案例拆解、运营增长方法论、教育圈行业观察等干货,非常非常非常重要!大家一定!一定!一定要记得上课哦~
4)作业提交
考虑到大家下班都比较晚,每天的拆解作业延迟到第2天早7点前,发到指定作业群中。
5)一张学习表,概括7天学习历程(强烈建议收藏)

3、参与这次活动能获得什么?
1)凡报名就赠送《2020年上教育圈增长案例合集》高清PDF版
2) 参加案例拆解训练营,有专人进行点评和建议,帮你快速Get拆解思路
3)7天时间,同群里小伙伴交流和倒逼输出,从思维上建立教育圈引流、促活、留存、转化、转推荐等常见增长模型打法。
4、优秀的参与者可得到什么?
1)每日TOP3优秀作业,第2天会在野生运营公众号、社群内、知识星球同步转发(曝光总量覆盖1.5W人),并附带作者介绍和个人二维码,帮助个人品牌树立
2)最佳拆解者,由获得每日案例拆解优秀次数最多的用户自动得到,1000元现金+299元星球免费加入+工作内推机会+《从流量到留量》(实体签名书)
3)通关奖,所有作业按时提交的用户获得,100押金返还
5、更多活动问题可撩↓↓↓

四、参与过的小伙伴怎么说?
摘录往期参与者评价,大家似乎被虐的很惨,但还是很高兴的样子?



还有参与者通过这次案例拆解活动找到了心仪的工作(松月推荐的,一脸自豪):

如果你有意改变自己的运营认知,有意获得增长的流量模型,有意在自己的专业领域精进一步……有意只是有意,行动才是你离变好的目标更近了一步,如果你在这 72 小时内,果真没有采取行动,那么大概率永远不会做了。
别做让自己后悔的事情。
第 13 期案例拆解报名
(11月22日~11月28日)
11月21日截止报名
这也是野生运营春节前最后1次案例拆解,
再见等来年!

PS:如果你正面临毕业和找工作,那么欢迎来报名本次案例拆解训练营,利用这段空档,短时间最大幅度提升自己能力,提升面试成功率;如果你是教育机构业务负责人,欢迎带团队一起参加,提升增长团队作战能力;如果你是往期参与者,若认可这次活动给你带来的价值,可把活动海报分享给你需要的朋友们哦。
以上。
· 加 · 入 · 星 · 球·
欢迎加入野生运营星球,有不定期快闪分享、教育圈一手资料、1V1答疑……等硬核干货,而且还能一次入手共计 3145 个增长案例拆解,就问你句,值不值?加入星球请先看置顶文件,其中在线教育圈最全运营资料合集包括 《2020上半年教育圈增长案例合集》、3145 个在线教育圈案例合集全库、70 页下沉市场观察合集、70 场群分享的音频+逐字稿、N多运营工具包和资料~
如果你是第一次看我,欢迎关注公众号回复“松月”,就可以加松月微信交个朋友辣!

往期精彩回顾

