
一、案例链接
https://imonkey.xueersi.com/static/monkey-growth-activity/activityObn.html?source_type=1&source_id=118&event_belong=laodaixinv_4.0#/
二、案例名称
邀请好友购课,立得20元现金
三、案例背景
小猴启蒙AI,专为2-8岁儿童提供符合认知发展规律的启蒙课程。由好未来旗下学而思出品,18年教育资源沉淀,现有语文、思维、英语三科趣味动画课程
迄今为止,学而思所属的好未来集团旗下已有学而思培优、学而思网校、小猴启蒙等多个业务品牌,为全球亿万学子提供优质的教育服务,如图1所示

现阶段小猴启蒙AI有多个转介绍活动,本文仅侧重拆解“邀请好友购课,立得20元现金”活动
四、商业逻辑梳理
a)承载产品

此外,还有社群版块,主要用于学习服务+答疑+转化系统课,暂未体验,之后参加后继续拆解
b)课程产品

目前3个课程都只开放了L1,L2级别,但报名时的年龄区分是3-5岁,5-7岁(如图2),也就是L2课程含有部分L3内容,小猴课程体系很可能还在完善阶段

c)流量

小猴AI本身属于学而思产品,暂时未查到其他学而思产品向小猴导流(可能目标用户年龄不同)猜测之后小猴反而会向其他产品导流,其外部投放引流渠道多样,线下盒马联动活动很有特色(鼓励孩子在生活中学知识)、转介绍裂变活动也多线并行,总体引流路径还是很多样的
d)变现
第一种:购买体验课,再转化成系统课,如表1
第二种:通过其他导流课/资源解锁吸引用户,再推荐购买体验课,继而转化系统课,如表2


五、案例路径分析
a)转介绍目的
鼓励老用户规模分享,让新用户购买体验课,进而转化系统课
b)转介绍规则

该转介绍活动没有写明活动时间,可能是日常固定的邀新活动
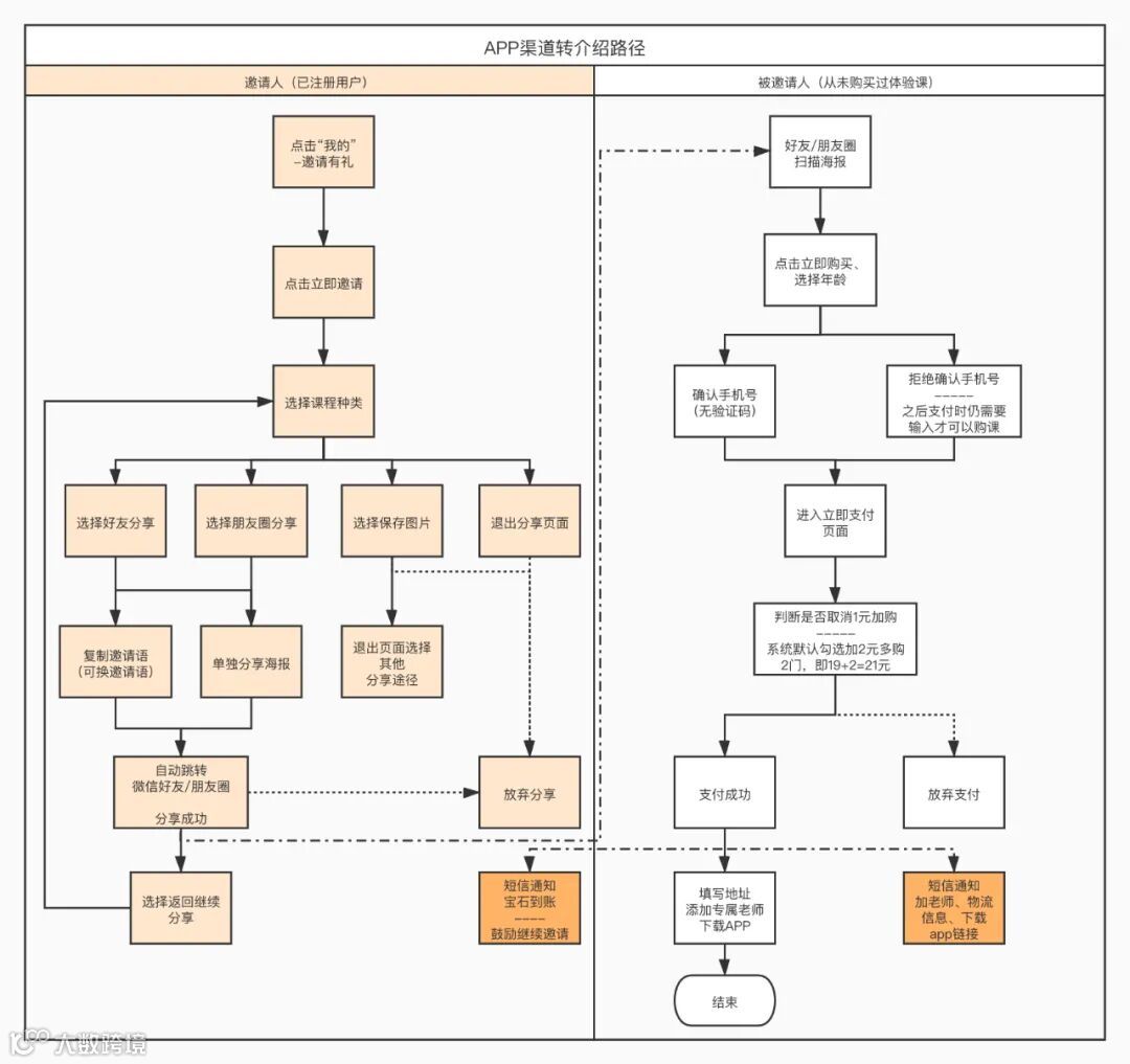
C)用户路径

邀请人角度-APP

被邀请人角度-APP

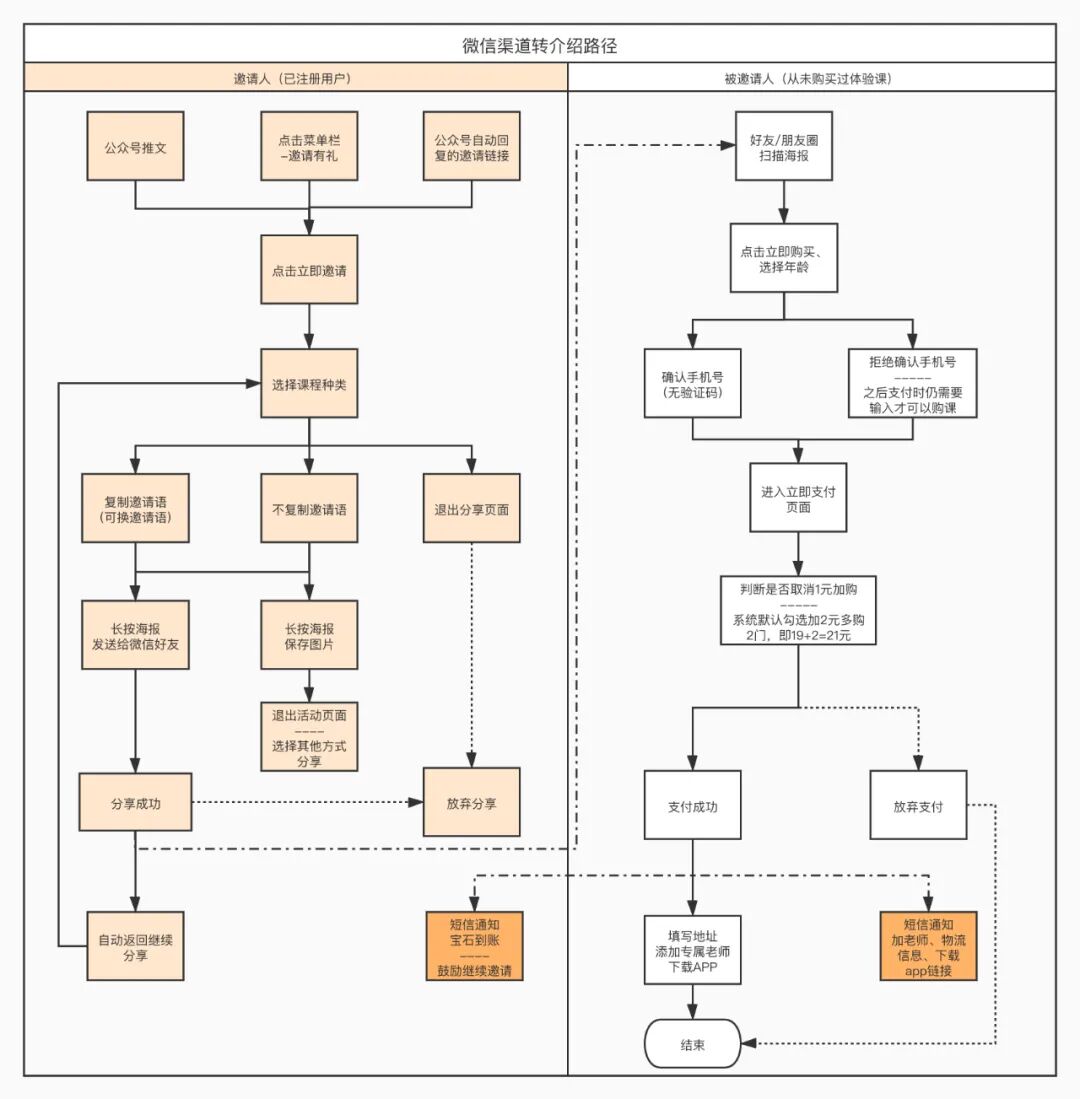
d)微信公众号用户路径

邀请人角度-公众号

被邀请人的路径角度与APP被邀请人路径基本一致,不再列举,接下来利用转介绍模型分析此次活动
六、转介绍效果模型
a)转介绍效果=分享效率*转化效率*分享频次
b)分享效率取决于分享动力、分享难度、适时助推
分享动力可以看是否满足用户的物质需求、精神需求
1)物质需求:邀请成功后获得的“宝石”可以到商城进行兑换,礼品包括现金、学习用品、家庭用品,对家长有一定吸引力
2)精神需求:可以定制个性化海报,满足晒娃需求,以及海报课程暗示能帮助孩子拓展思维、自信开口、善于表达,利他性也能得到体现
分享难度在于用户路径是否流畅、活动规则是否易于理解
1)活动入口角度:APP只有1个入口,比较隐蔽;微信端基本每个公众号都有入口,官方私人号、推文、公众号内容推送也有推广此活动,易接触活动入口
2)邀请路径角度:APP可以自动跳转微信分享,微信发朋友圈需要保存图片、退出活动页面才能发送,略麻烦,但整体路径很流畅
3)被邀请人角度:手机号可以一键默认同意,不用等待验证码,整体支付路径很流畅
4)活动规则角度:活动规则有详细显示,但缺乏图文展示,需要花费一定时间仔细阅读,从内容和理解难度来看(个人感觉),中等偏下
适时助推
该活动的助推效果中等,好的一方面是有配备邀请语,APP支持一键复制文案并自动跳转微信端进行分享,分享后会让选择是否回到活动页面,回到活动页面也会弹出分享成功提示;邀请记录也有立即分享按钮,方便分享。但不管任何时刻退出活动页面都没有挽留;保存图片或海报后也未有引导分享提示;活动规则也未有单独图文展示并配分享按钮来激励用户分享,助推效果有很大优化空间
C)转化效率取决于海报吸引度和参与难度
海报吸引度(影响力的6要素心理分析)
1)喜好:价格相当于1杯奶茶钱,且购课会送配套实物资料+10节课程+2000个资源包,课程内容又适合启蒙,加上朋友推荐,感觉可以尝试下->成功下单
2)稀缺:是限时特惠价,但没有说出具体数字,稀缺感不是很强
3)权威:明星孙俪、学而思品牌帮小猴背书,信任感高
4)从众:是在朋友圈/好友私聊看到的,看到对方也是买过并说不错,也买来给孩子试试
5)互惠:10节课+配送礼盒+赠送学习资源+2周1v1服务,仅卖19元,性价比看着不错,能让用户感觉占到便宜(但扫描海报后的+1元多1门更能使用户感到占便宜,相当于21元买3门课,同时还送3个学习礼包,看到这里时基本有兴趣都会毫不犹豫下单,给用户性价比很高的感觉)6)承诺感:副标题基本都暗含了承诺感,比如让孩子善于理解、自信开口、自主表达,都是家长期望孩子的样子
此外,小猴的海报一共有10种(9份已定制+1份自定义),配色舒适,和品牌色匹配,其中“自定义”又有4个模版套用,总体上给用户的选择多样化,也可以测试出不同海报类型的效果,为之后海报迭代提供数据支持。相关海报如图3所示

6)参与难度
与上文的分享难度基本重合,不再重复拆解
d)分享频次
分享频次与用户行为深度有关,将用户行为深度进行划分并用数据形式记录,在影响用户行为的关键点及时激励用户,就可以提高分享频次;
活动规则角度:活动规则有详细展示,排版清晰,视觉感舒适,但总体字数过多,导致用户很难短时间理解活动规则,建议将“关键奖励”提炼成图文+分享按钮的形式展示给用户,以此帮助用户最快时间理解活动并进行分享动作;
阶段性奖励角度:对于从未购课用户,没有阶段性奖励划分;对于已购体验课用户,分享有额外阶段性奖励(但这个页面只在已购买体验课后才会看到),但只有邀请1-3人会有奖励,超过3人便没有,也就是超过3人后的分享激励积极性会下降一些;
礼品兑换角度:现金奖励必须是购买过体验课/系统课的用户才能兑换,但这点在分享前并没有充分显示出来,会导致“未购课用户”进行邀请,获得宝石却无法兑换“现金奖品”(且已知的活动介绍页主打“现金诱饵”,但“兑换限制”却未明显提及,这会大大打击未购课用户分享的积极性(猜测是为了防止被撸羊毛,但这与提前告知兑换的局限度并不冲突)建议若有兑换限制,应提前在明显窗口告知,避免非体验课用户的无效分享;
路径退出角度:退出活动页面、支付页面时,没有挽回窗口;APP保存图片也没有诱导分享的提示;分享成功后返回活动页面也没有继续激励的文案;礼品商城中只有“立即兑换”而没有“立即邀请“,整体上会减少用户的续分享效果;
邀请进度角度:被邀请用户只有发生购买才会显示在进度中,没有注册后的提示或激励,可能会降低用户的邀请频次;以及邀请进度入口不太明显;但“被邀请人”成功购买后,邀请人会收到短信提示,值得借鉴
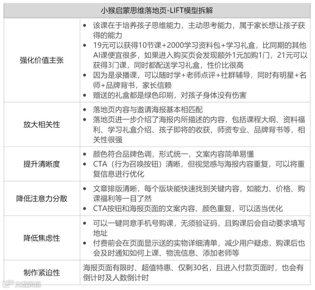
e)小猴启蒙落地页分析(LIFT模型)
3门不同学科体验课扫码进入的落地页内容是完全一样的,海报排版、色调几乎一样(仅有文案略改),此次拆解以思维课进入的落地页,如顺序图1-8所示


七、产品亮点及可复用点
活动页面与礼品商城在同一页面,且周围有“立即分享”的按钮,也有邀请攻略,总体上能鼓励用户进行分享;
基本每个公众号都有活动入口,能方便用参加活动,部分公众号还会放链接和视频号互相导流;
0元送实物的活动可以快速增加公众号粉丝,从而为之后体验课、系统课做了留存;
每次邀请成功后会有邀请进度,同时会有短信提醒邀请人,鼓励继续邀请;
宝石商城的礼品多样且丰富,有现金20-50元、儿童周边、家长产品;
立即邀请按钮是动态的,且有多个入口,吸睛;
活动规则页面排版舒适、清晰,也有邀请攻略指导用户分享;
海报类型多样,包含自定义海报,自定义也有多个模版,且app支持1键分享,并附有可换的邀请文案,路径流程;
分享海报的页面整体信息在1个屏幕中,滑动到下方可以看到活动规则,且相关页面会有多条文案引导你进行分享;
获取手机号时不需要验证码,支付订单页面会突出包邮的详细信息,减少用户疑虑;
3天后才可以兑换宝石,而1-3天基本是发货时间,用户拿到快递后退款的概率小很多,这个细节也可以参考
八、待优化
可以设定阶梯形的奖励任务,同时设定注册也可以收到进度通知,鼓励邀请人去沟通;
活动页面的主标题有些单一,可以将礼品多覆盖一些,同时请保持规则一致,有特殊兑换要求的要明显标记,避免打消用户分享积极性。举例:诱饵奖励20元必须是体验课/系统课用户才能兑换,但邀请活动却又适合所有人,会出现“未购课用户邀请,但无法兑换20元/50元”;
活动规则介绍要避免歧义,落实好每一个用户可能遇到的情况并提出解决方案。比如每购买1门19元单科即可获得200宝石,但却没说1元加购的科目是否也可以换200宝石(即+2元购买3科,按逻辑来说应该拿600宝石,但实际情况并不可以,而活动规则却没有说明这个情况);
在支付成功后,可以有衔接官方老师二维码的工具,然后直接扫码加老师,减少用户自己截图/复制微信号,退出当前页面再去微信上加老师;
建议把“用户分享的行为奖励动作”提炼成图文+分享按钮方式,方便用户快速理解活动规则及分享的好处,从而最短时间内进行分享;
部分海报信息和落地页信息不太一致,需要同步相关性;
进入礼品商城详情页时,只有立即兑换按钮,而没有立即分享按钮,可以加上分享按钮;
退出活动页面时、支付页面时,可以加上挽留图文,暗示奖励,而非直接退出;而对于分享成功返回活动页面时、需要用户退出当前页面才能分享情况时,可以加上诱导提示,“保存图片”后,提示“是否分享给好友”/当前继续分享能超过多少人/继续分享能获得什么奖励,从而激励用户分享
九、个人思考
要保证活动时间内,尽可能所有渠道的价格统一、功能相同。小猴AI的转介绍活动有个明显的问题,即不同渠道购买价格不同、加购数目不同。单科是19元,且只有通过“邀请有礼”的海报才可以加购2门(即多付2元得3门课),而自己点击公众号菜单栏的体验课,只能加购1门(无法选2门);从APP页面购买,是19元原价购买,并无加购选项。此外,加购这个选项是只在活动规则中有提及,邀请海报、落地页、邀请文案都未曾提及,只在支付页面时出现这个特价活动,不确定是小猴在做测试还是在完善相关渠道、又或有其他原因,但这肯定会伤害到花19元购买每科的用户体验,会对后期维护、转化都造成一定消极影响。
十、个人简介
在线教育社群运营小白一枚,做过分销运营、社群运营,期望将来能进入到增长方向,希望和各位大佬互相学习、交流,共同进步

👇2020年教育圈增长案例合集👇
欢迎加入野生运营星球,每周一次快闪分享、教育圈一手资料、1V1答疑……等硬核干货,而且还能一次入手包括 《2020年教育圈增长案例合集》、3508 个在线教育圈案例合集全库、70 页下沉市场观察合集、95 场群分享的音频+逐字稿、N多运营工具包和资料,就问你一句,值不值?
如果你是第一次看我,欢迎关注公众号回复“松月”,就可以加松月微信交个朋友辣!


往期精彩回顾
3、众筹结果公布:6大垂直教育细分,63个现象级增长案例,19.8万字,2020年教育圈增长案例合集……


