人脸识别系统以人脸识别技术为核心,是一项新兴的生物识别技术,是当今国际科技领域攻关的高精尖技术。它广泛采用区域特征分析算法,融合了计算机图像处理技术与生物统计学原理于一体,利用计算机图像处理技术从视频中提取人像特征点,利用生物统计学的原理进行分析建立数学模型,具有广阔的发展前景。
如果一项权利要求请求保护的技术方案与一篇对比文件相比存在区别技术特征,现有技术中既没有公开该区别技术特征,也没有给出关于该区别技术特征的任何技术启示,并且该区别技术特征的使用使得该权利要求的技术方案获得了有益的技术效果,那么该权利要求具有突出的实质性特点和显著的进步,其具备创造性。
本决定涉及利号为20081011547.0、名称为“一种斜坡式图像获取装置及人脸识别系统”的发明专利(下称本专利),本专利的专利权人为汉王科技股份有限公司,申请日为2008年06月25日,授权公告日为2016年03月23日。
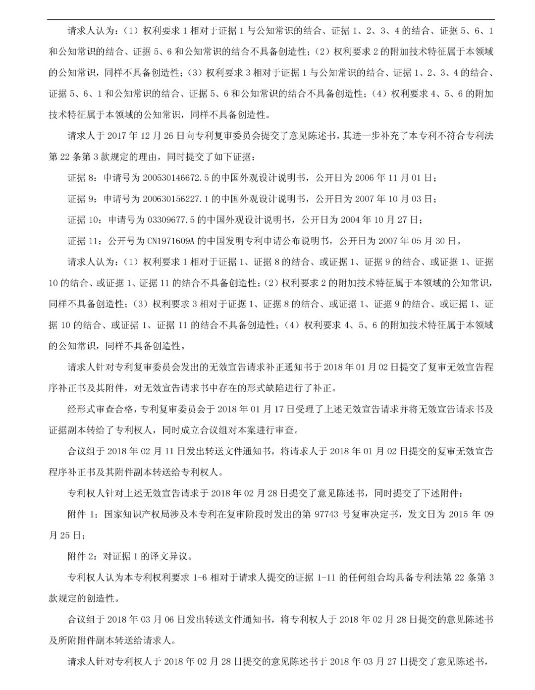
针对本专利,广州市真地信息技术有限公司(下称请求人)于2017年12月04日向专利复审委员会提出了无效宣告请求,其理由是本专利不符合专利法第22条第3款的规定,请求宣告本专利权利要求16全部无效,同时提交了一系列证据。
合议组于2018年05月10日向双方当事人发出了口头审理通知书,定于2018年06月19日举行口头审理。
经过审理,合议组作出如下审查决定:维持第200810115547.0号发明专利权有效。
附:无效宣告请求审查决定书









