▲点击上方卡片关注我,回复 888,最新 19.8 万字,共计 63 个增长案例拆解(直接送,无任何转发套路
)
本文作者是来自刚刚结束的第 18 期野生运营私域案例拆解营 LLQ,带来的案例拆解是,每日优鲜私域运营拆解,enjoy~
同时第 19 期野生运营私域案例拆解营开始报名,为了保证学习体验,本期继续限量报名。
第 19 期私域案例拆解训练营
(10月23日~10月31日)

企业简介
每日优鲜是一个围绕着老百姓餐桌的生鲜O2O电商平台。覆盖了水果蔬菜、海鲜肉禽、牛奶零食等全品类,每日优鲜在主要城市建立起“城市分选中心+社区配送中心”的极速达冷链物流体系,为用户提供全球生鲜产品“2小时送货上门”的极速达冷链配送服务。
2021年6月9日凌晨(北京时间),每日优鲜在美递交招股书,计划以代码“MF”在纳斯达克挂牌上市。(from 百度百科)
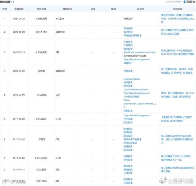
① 融资情况
公开信息显示,截至本次IPO,每日优鲜已经获得10轮融资,投资者中不乏中金、腾讯这样的大牌机构。公司研究室粗略估算,本次IPO后,每日优鲜累计融资约合人民币140多亿,上市首日蒸发60亿。(from 公司研究室)

(PS:具体融资几轮,有的说9轮,有的说10轮,有的说11轮……总之很多轮,至于上市原因,dddd)
② 流血上市
6 月 25 日,每日优鲜上市了,市值约 32 亿美元,约合人民币 200 亿元,成为生鲜第一股。这是过去 10 年里,生鲜电商领域烧钱大战的一个阶段性注脚:终于诞生了一家上市公司。即便这家公司依旧没有盈利。(from 极客公园)
截止8月11日,每日优鲜的股价为4.84美元,而它的总市值腰斩的仅剩11.51亿美元(约71亿元人民币)。

对于每日优鲜股价的爆跌,有业内人士猜测可能与长期亏损的业绩有关。
根据招股书显示:2018年至2020年,每日优鲜已连亏三年,净利润分别为-22.98亿元、-30.96亿元、-16.56亿元。并且2021年第一季度,每日优鲜依旧未能实现扭亏,净利润为-6.10亿元。
在2018年至2020年期间,每日优鲜收入分别为35.47亿元、60.01亿元、61.3亿元。显然,每日优鲜陷入了“增收不增利”的困局中。
原因如下:
1 快速吸引新用户,抢占市场份额——烧钱营销;
2 为了增加核心竞争力,每日优鲜还都启用了前置仓模式,即每个门店都类似于一个中小型的仓储配送中心,而建仓就意味着“重资产”。
③ 经营及盈利情况
与每日优鲜经营情况对比:

每日优鲜与叮咚买菜股价走势对比:

每日优鲜与叮咚买菜收入情况对比:

目前,作为国内生鲜电商仅有的两家采用前置仓经营模式的公司,叮咚买菜借助疫情已经完成了对每日优鲜的超越,已成为前置仓模式营收规模最大的公司。
④ 成长路径总结

上图是用gitmind做的
商业模式
产品模式
① 产品定位:全品类精选生鲜,及时交付的电商平台
② 核心目标:以人为中心,重构人货场,让每个人随时随地享受食物的美好
③ 核心功能:优质产品+闪电上门的生鲜平台
④ 产业链:
3个参与方:上游供应商、电商平台、消费者

价格模式
每日优鲜的价格优势来源于其高效率、精细化运营能力,具体体现在以下几点:
(1)大数据赋能,生鲜产品损耗率降低
通过大数据分析对前置仓进行选址,同时对前置仓所覆盖的社区用户进行精准画像,预估客户采购量,提高库存周转率,降低损耗率。
(2)“产地直采+特供基地”的采购模式
“产地直采+特供基地”的采购模式,50%的蔬菜、70%的肉蛋以及90%的水果实现了产地或者工厂直采,一方面保证了产品的品质,另一方面降低了成本。
(3)其他
每日优鲜与通过与腾讯零售合作,拥有精准、高效、低成本获客渠道;在末端配送时通过线上智能调度系统实现最路匹配和最优区域派单,提高配送效率。(看下来与叮咚买菜相同)
用户模式
目标用户画像:
① 用户地域:一二线城市、东部沿海发达地区
② 用户年龄:80、90、00后为主
③ 用户性别:女性为主
④ 用户职业:白领、大学生、家庭主妇、在家办公职场人、残障人士等
⑤ 购物习惯:习惯网购,为节约时间or懒==
⑥ 消费场景:家、办公室、路上、公共场所
推广模式
① 传统推广:硬广、线上宣传等,包括微博、公众号、抖音等诸多形式
② 创新推广:社交裂变、老带新等活动形式;借助双十一双十二等促销节日热点;会员制度等
盈利模式
① 前置仓模式:“城市分选中心、社区配送中心”的极速达冷链物流体系,控制成本
② 用户复购率:通过会员制及其他优惠留住用户
用户画像
用户画像详见 商业模式 3. 用户模式
用户画像确定的方法论
第一,将自己的思维抽离;
第二,移情去反映用户感受;
第三,去和用户共情感同身受。
比较有趣的是通过见实公众号,看到的用户分类
每日优鲜会根据“买”、“逛”、“玩”三类用户来展开。
基于生鲜行业的属性,用户已经是有较强的需求。
买:此类用户价值最高,精准快速成交。有明确购买目的,路径以搜索比价为主,运营标配是历史搜索记录和热门关键词、榜单等,后边再根据用户的购买欲望、购买记录等做算法的推荐,快速让用户形成交易闭环。结合场景,搭配推荐,如搜火锅,则推荐羊肉、涮菜等。
逛:用户价值相对模糊。大致消费意向。这时候会依次从当下的高频场景、特价、历史行为切这个用户。
玩:转化率相对更低。一般不会有搜索行为,所以也会依照逛的逻辑去拿一些维度去切这个用户。
每日优鲜的逻辑是先把用户划分成各种维度,然后用配套的运营策略去执行。这里会通过不断的A/B测试、PDCA(管理学通用模型,即为:计划-执行-检查-调整)找到好的形式,再去和算法团队沟通,将我们的运营策略通过算法去落地。
运营路径拆解
A:Acquisition(用户获取)
获取用户每日优鲜的新用户的获取主要通过两种方式:大规模的广告投入(付费渠道)和优秀的产品口碑(免费渠道)。
公域渠道

裂变玩法
除投放及自然流量外,每日优鲜也同样有一些老带新活动、裂变助力活动
① 邀好友领40大额优惠券:以40元大额优惠券促进用户自发分享,通过用户的社交圈裂变分享,吸引新用户注册和下单,新用户首次下单金额达到29元,确认收货后,邀请人即可领取59-40的大额优惠券,新用户也能获得49-20的复购券。
② 助力领不同价值优惠券:根据商品价值不同,邀请不同人数的好友助力,即可获得对应的优惠券,每日优鲜APP和小程序上这类活动每天都有,而且门槛低,用户参与度高。

A:Activation(提高活跃度)
当用户通过公域渠道进入到每日优鲜私域(app、小程序、公众号、个人号、社群等)里时,下一步就需要转化,而用户转化的场景在app和小程序中。需要激活用户来打开app/小程序。
活跃度分析:
触达渠道:app通知、公众号推文、短信、个人号、社群、电话
活动形式:节日特惠、上新优惠、双十一大促、年货节等
社交形式:app中“吃什么“一栏,社区分享美食做法
会员体系(留存里会进一步拆解)
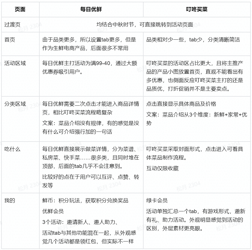
每日优鲜app页面:
通过banner轮播中展示的活动,刺激用户消费
“吃什么”一栏,带有社交属性,刺激用户互动

(上述app拆解图from 人人都是产品经理 Max-Hx)

每日优鲜小程序:
页面与app大致相同,没有“吃什么”一栏
每日优鲜服务号:

每日优鲜个人号:
人设:福利官/专属服务顾问
动作:拉群、发送优惠券、活动分发
朋友圈:通过早中晚3条朋友圈触达,增加活动曝光,提升转化

每日优鲜社群:
分类:
① 根据地域划分的城市群
② 互助群(专门为有助力需求的用户建了互助群,将同一需求的用户集中到群里,目标一致且降低了用户的社交成本,促进用户参与提升转化。)
社群内容:
① 秒杀活动推送(亮点:把所有参与秒杀的商品都集中到了一个页面,并且还设定了开抢的时间和结束倒计时。让用户一目了然的同时,也可以帮助用户形成日常消费习惯,知道每天到点就会有秒杀活动。)
② 好物推荐(亮点:除了标明商品的折扣和提供优惠券之外,每日优鲜还直接把其他电商平台的价格信息同步到了群里,在这种对比下,用户更能感受优惠力度的冲击。)
③ 活动预告(亮点:用户可以根据提供的预告信息,清楚自己明天有没有抢购需求,提前做好准备)

短信:
内容:
① 活动:包括满减活动、第二件0元、特价活动等
② 调查问卷:收集用户满意度+送5元无门槛红包

电话:
我个人从大学开始用每日优鲜,算是老用户了,但是从叮咚买菜出现后,用每日优鲜越来越少。偶尔会接到每日优鲜的客服电话,记得上一次客服主要询问为什么目前不用了,是因为价格?品质?还是?调研之后还会主动送大额满减券,当天就再次打开app下单了~
可以得出结论:对于沉睡/流失用户的促活方式,每日优鲜会通过短信/电话沟通的形式,用大额优惠券刺激再次消费,这种玩法与叮咚买菜、瑞幸咖啡等基本相同。
R:Retention(用户留存)
上一part已经介绍了个人号、社群等等的一些玩法,这些也是留存用户的主要渠道。这里重点说一下每日优鲜的会员体系、积分体系、勋章体系(用户等级)。
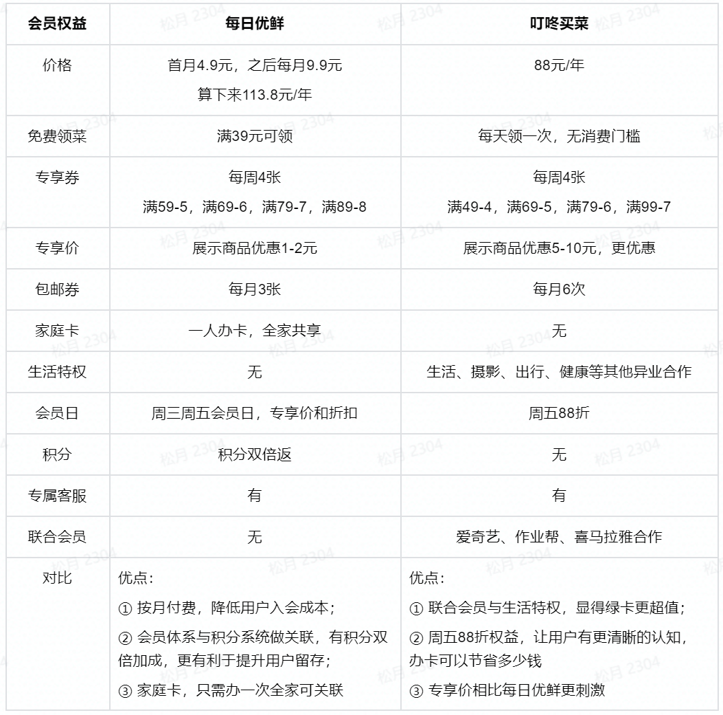
3.1 会员体系
不支持在 Docs 外粘贴 block
每日优鲜VS叮咚买菜

3.2 积分体系+用户等级体系
积分获取方式:
① 普通用户下单,1元1积分
② 会员下单,双倍积分
③ 评论得积分
积分不断积累对应用户等级成长。共分为9级
不同用户等级可兑换对应等级的积分商品,部分积分商品高等级用户兑换积分价格更优惠。(我是V4,但是看到的商品兑换都是V0以上的,没有对应等级可兑换,也没办法看到更高等级能兑换什么,因此没有获取更高成长等级的动机)




3.3 鲜币(虚拟商城)
获取条件:签到、组队、任务等多种玩法获取
兑换商城:可抵扣一定金钱,兑换商品


R:Revenue(获取收入)
每日优鲜的收入主要来源于用户下单购买。
当用户完成第一笔订单,并且对产品有好感后会购买会员,那么这些客户就成为了核心付费用户,复购率就会上升。
第一笔订单:新用户都会获得平台优惠券,所以用户是否下单的关键点在于每日优鲜是否提供了用户需要的商品,取决于SKU数量
复购订单:关键点在于产品品质、是否优惠、服务等多重因素
7步法则(from 每日优鲜 王成)
需求
需求只分有和没有,如果有,就努力将其需求提高。
关键:放大需求。比如根据匹配用户画像,来做定量和定性的调研,根据结论进行分析后,再去制定相应的解决方案。
注意力
抢占用户的注意力很关键。
欲望
欲望=想得到还未得到=用“熟悉+意外”去包装。
有限改进型:强调营销;
老产品:在熟悉中找意外;
新产品:在意外中找熟悉;
无限改进型:强调技术升级。
用户更在意的是自己失去的。
信任
信任是交易的基础,安全感是人最基本的心理需求之一。
1、用户导向:给用户一个明确的利益承诺,这是用户导向
2、买点和卖点对比竞争对手的弱点
3、能够被以万计的人去做传播
信任+保障措施+成功案例
具体建立信任土壤的方法论如下:
1、借助从众心理/社会认同。
2、借助大家已经有信任的人和机构来背书。
3、强调品牌地位的与众不同。
4、强调自己制作方法和技术上的不同。
刺激
锚点、紧急触发、特价
购买组件
B=MAT,即动机-能力-触发
让用户付出的成本越少越好,执行起来越简单越好
口碑
战略=用户价值=功能*体验
用户思维方法论:
第一步,你要想清楚自己需要什么;
第二步,用户要有什么样的感知就会产生你需要的行为;
第三步,用什么样的内容才能让用户产生类似的感知。
R:Refer(自传播)
5.1 利益推荐
前面提到的拉新有礼,推荐给好友后两者都会获得相应的优惠券,可以极大的刺激用户进行推荐。当购买的商品质量比较好,价格又比较优惠的时候,会形成口碑传播。
5.2 品牌温度
2017年8月-9月,每日优鲜在线上和线下同时发起了“好好吃饭,用心生活”活动;
2017年每日优鲜助力领养日,帮流浪动物过冬;
2018年1月每日优鲜发布春节暖心短片《为爱优选,让家常,不寻常》;
2018年2月每日优鲜复活 90 年代的北京饮料“摩奇”,进行一次成功的怀旧营销,5月每日优鲜独家首发2018新摩奇;
2020年2月,每日优鲜发布纪录短片《我们的英雄》,讲述了疫情期间,空城北京正在发上的和快递员这些“平凡坚守者”正在经历的;
2020年3月8日每日优鲜发起“听女人的话”活动,通过联合 10 名女星发起的 ” 在家吃饭 ” 公益倡导,每日优鲜希望更多人能重视在家吃饭的温暖,人们也能对女性群体有更多理解和关爱。
2020年8月,每日优鲜助力中共青岛市委网信办以电视公益广告的形式向全社会发出“厉行节约、反对浪费”的倡议。(from 人人都是产品经理)
案例总结
可复用点
互助群的建立
用户在参与裂变活动过程中,往往会因为门槛或者流程降低了参与欲望,甚至对平台产生反感。每日优鲜的活动互助群设置,可以有效降低用户社交成本,提供一个用户互助平台,提高活动参与度及目标转化率。
电话回访及短信问卷
尽管不知道电话接通率及问卷的填写率。每日优鲜会采用这种很传统的沟通方式,直接获取用户对平台的意见反馈,也是一种很好的方式。并且我作为一个流失用户,并不反感接到电话(毕竟会给我大额优惠券啊hhhh)。
品牌温度
其实和我个人经历有关,我之前在一家口碑极差的教育公司工作,虽然没有做过转化但是也可以接触到用户,其实用户很看重公司的口碑形象。品牌的形象对转化率影响很大,互联网时代口碑十分重要。可以看到每日优鲜在口碑营销方面做了很多工作。
积分及勋章体系
在app内页面可以看到积分与勋章。勋章等级越高,可以用更少的积分换取商品,以此刺激用户消费。每日优鲜和叮咚买菜都有积分体系。每日优鲜的积分可以兑换商品/红包,叮咚买菜只可兑换优惠券。此外叮咚买菜没有勋章体系,且积分与会员是割裂开的。
待优化点
会员体系
其实和叮咚买菜的会员体系对比起来,我会感觉叮咚买菜整体更吸引我,每日优鲜没有放大会员的主要卖点,就是在7步转化法则中提到的,你的卖点与对方的弱点比较。
游戏小程序
因为前两天拆解了叮咚买菜和盒马鲜生,这两产品均有自己的游戏小程序,种菜养鱼之类,主要目的是为了提高用户粘性,增加app日活。在每日优鲜的app里没有找到游戏这一块,但是我在每日优鲜另一个公众号中发现每日优鲜有与合成大西瓜联合做了一款小游戏。合成大西瓜是之前比较热门的小游戏,其实可以在app中引入游戏环节,做一点改变,是可以刺激到用户的。
另外,每日优鲜是有一个兑换商城,介绍中说可以通过签到,做任务领取虚拟鲜币,但是,没有找到对应的签到页面?(感觉兑换商城页面很多余)
app内商品文案
这一点在之前拆解叮咚买菜时就有发现。叮咚买菜每一款商品的简介很规律,而且重点突出。每日优鲜里的商品文案,很多没有体现商品的特色,感觉是为了加而加。其实文案是一个很重要的细节。作为运营人员,更应该关注到每一个细节要点。
我的思考
对行业,最近看了很多生鲜电商行业的报告、分析,感觉整个市场都不看好这个行业。每日优鲜和叮咚买菜两个生鲜大佬,也一直处于不断融资、不断亏钱、不断烧钱的阶段,可能是因为前置仓模式的原因。也许前置仓模式,一开始就是不成立的,为了保证品质和快速,而设置很多线下站点,而站点又是仓库的形式,用户不会线下消费,这种重资产势必会高成本,而不断优化的智慧供应链系统,是否能将成本拉回?
(前置仓模式,在上上期叮咚买菜拆解中有提到:DAY4 叮咚买菜案例拆解 )
对企业,每日优鲜是我用了很多年的app,但是现在使用频率越来越低,一方面是叮咚买菜品种更全,更满足我个人的猎奇心理,另一方面,每日优鲜有时品控做的不到位,虽然客服可以及时处理问题,但是对于购买生鲜用户来说,更希望一次性解决采购问题,二次配送势必会影响速度。
对运营,每日优鲜app中很多玩法,有自己的积分商城、有自己的用户等级,另外在微信生态这一块儿,企微号、社群、小程序等都很成体系。可谓方方面面都触达,也十分重视每一个细节。这一套玩法对于其他零售电商行业来说也可适当复用。
对品牌。用户体验中,适当给予用户惊喜,多一些爽点,用户是很愿意去主动做品牌宣传的。如上一次拆解的盒马,新品产出的速度及包装的年轻化,让用户主动去做探店并在小红书/抖音等渠道输出。本次拆解每日优鲜,也同样在小红书中找到了相似的内容,但是相比盒马来说少了很多,可以从包装/味蕾等层面,做些改进。做产品,总会有自己的优势的~
个人介绍:
LLQ,教育行业2年运营经验,9月刚刚转行进入互联网科技行业。热爱甜品的健身达人,希望可以找到更多志同道合的小伙伴~

《私域留量增长训练营》

今年满眼「人人在做私域,万物皆可私域」。甚至我有预感,私域会成为未来5年内,运营人的基础能力之一(与内容运营、社群运营、用户运营能力并列)。
随之,和私域相关的工作岗位释放越来越多,很多运营人在入行和转行时遇到学习不系统导致的工作中没有思路,无法落地的现象。
独孤菌和松月将自身多年运营经验,结合互联网等多个行业的优秀私域案例,联合打磨输出成本次私域留量增长训练营,采用“小班教学+double双师制+社群服务”的学习机制,帮学习者快速建立私域留量认知,具备私域操盘能力,戳这里了解更多课程信息:野生运营第2期私域留量增长训练营启动招生!限50人!
7000字拆解:传统如达内IT培训机构,也开始靠私域打翻身仗了?
添加主理人松月微信,备注进群,邀请你加入社群,获得行业最新动态、最强玩法和精准人脉。

欢迎加入野生运营星球,每周一次快闪分享、运营人学习一手资料、1V1答疑……等硬核干货,而且还能一次入手包括 《2021上半年增长案例合集》、3989 个案例拆解全库、110+ 场群分享的音频+逐字稿、N多运营工具包和资料,就问你一句,值不值?
现在加入或续费知识星球,赠送运营人必备SOP大礼包,且仅限前100名(加入后私信松月,并截图订单信息即可)



原创不易,
随手按个【在看】鼓励一下吧!
👇👇👇

