)今天周末,如果你也对这本书感兴趣,希望以下的领读内容能成为你阅读路上的一根拐杖,但更希望你翻开原书,开启一段沉浸阅读。
下期读书会我们一起共读《超级转化率》和《靠谱》,明天开始共读,报名截止至今晚8点,扫码报名:

DAY1
领读内容:阅读第一章内容,对留量和留量池的概念和分类有一定理解,对于这两年炒得很火的私域留量也有了解。
本期读书内容规划:

全文脑图概述:

今天阅读重点
关注两个点:
①留量的三个典型特征:可控性、低成本和可复用性。
②私域留量池的种类:CRM/DMP、好友、社群、粉丝
附加阅读内容:AARRR模型如何助力企业运营
思考题
①按照私域留量池的分类,拆解野生运营品牌,其包含哪些类型?
②你加入的所有微信群中,哪些是属于留量型社群?为什么是?
延伸阅读
分享一篇同样讲留量的文章:「留量」时代,圈子类产品的优势在于“构建长效私域”
文章链接:
http://www.woshipm.com/operate/4772117.html
领读内容:第三章。公众号作为早期经常用于裂变涨粉的工具,曾经的“新媒体”——如何运用留量思维,来更好的实现公众号的涨粉、留存和变现呢?这就是本章的内容了
2.今天阅读重点
①留存策略的两种方法:内容产品化和活动产品化。
②身边是否有对应的公众号案例,有的话可以记录下来。
3.思考题
①新世相的“逃离北上广”文章为何火遍全网?从内容产品化的几个维度分析下的成因(其他爆款文章也可以)
②在你的公众号关注列表里,哪些公众号的转化做的比较好?对应的是那种变现模式呢?
4.延伸阅读
①文章:如何做好裂变活动?公众号裂变运营指南:
http://www.woshipm.com/operate/4799521.html
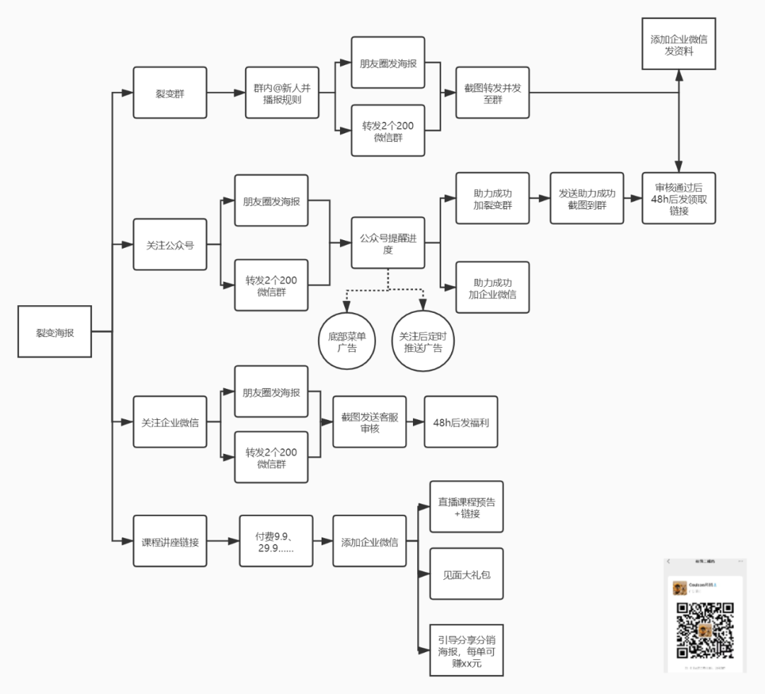
②分享自己做过的裂变活动路径大全,enjoy~~
如果有其他裂变路径也欢迎和科科交流

②分享自己做过的裂变活动路径大全,enjoy~~(补充图片)

DAY3
领读内容:微信群板块的内容是我读的最久的,因为自己职业也是社群运营,所以还是很有共鸣滴~
今天重点关注:
①留存策略中的多变的酬劳:社交酬劳、猎物酬劳、自我酬劳
②八种微信群的转化策略
今天阅读内容


3.思考题
①哪些微信群的活跃策略让你影响深刻?有哪些可复用的点呢?
②在你往期参加过的短期技能训练营中,在学习周期运营者通常会用到哪几种策略?你觉得效果如何呢?
4.延伸阅读
文章:在训练营中,如何设计用户分层体系:
http://www.woshipm.com/operate/3935733.html
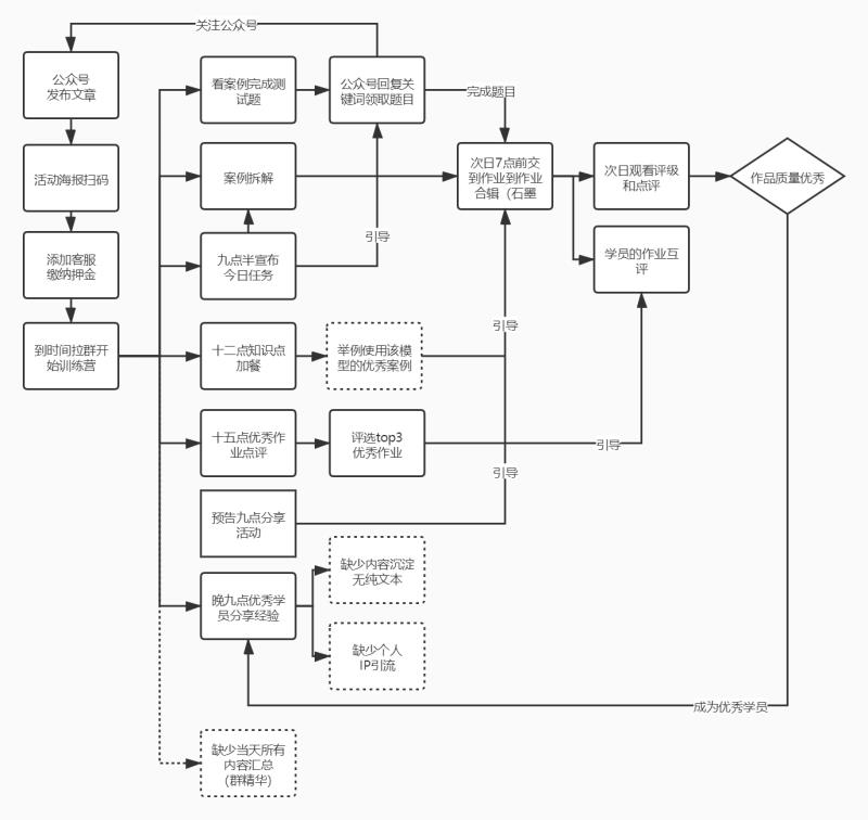
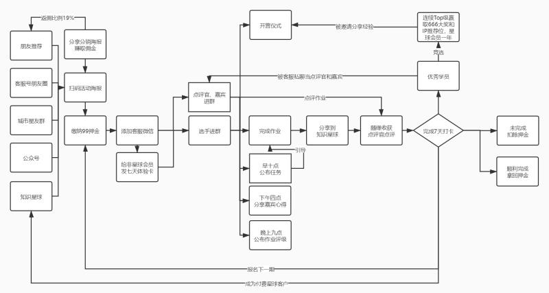
分享科科整理的野生运营和零一裂变案例拆解训练营的流程图,enjoy~


DAY4
领读内容:①小程序的多种裂变玩法
②小程序的留存策略:活动任务体系和用户成长体系
1.今天阅读内容


2.今天阅读重点
①小程序的多种裂变玩法
②小程序的留存策略:活动任务体系和用户成长体系
3.思考题
“合成大西瓜”之前火遍全网,请从小程序的传播动因和裂变玩法来分析为啥这么火。(没玩过可以拆解“跳一跳”或者“围住神经猫”)
你收到过哪些有意思的召回短信?分享一下吧!(比如说xx交友软件的短信“你有一名好友向你匿名表白,快去app看看吧”)
4.延伸阅读
文章:小程序如何高效裂变营销?:
http://www.woshipm.com/marketing/4118967.html
DAY5
还有还有最后两天完成本书阅读啦~~看看今天的阅读内容吧!
1.今天阅读内容


2.今天阅读重点
抖音的三大引流策略,不同短视频平台的差异
3.思考题
春节期间,抖音和快手运营到的拉新策略有哪些?(比如抖音的集音符活动)
如果你准备开通短视频账号并开始运营,你会选择哪一个app,并说明原因
4.延伸阅读
上线两个多月的腾讯出品的视频app“片多多”,主打模拟电视台,你是否看好呢?(我下了试试,还挺丰富的)
文章:腾讯最新“看片”App竟叫「片多多」?看完我傻眼了:
https://mp.weixin.qq.com/s/m6qLTWUsjSiTX5FlQhgmxQ
DAY6
今日阅读:四项基本能力和六种素质(重点看自己欠缺的那一块)
1.今天阅读内容

2.今天阅读重点
四项基本能力和六种素质(重点看自己欠缺的那一块)
3.思考题
①如何打造个人知识体系,你有什么经验分享呢?从软件使用和搭建流程都可以讲讲(如果还没开始的话,你准备从哪一步开始着手搭建呢)
②四项基本能力中,选择一项展开讲讲你是如何迭代自己的技能的,比如说用过看书、报课等方式
4.延伸阅读
这两个文章都特别有意思:
①知识体系的复利作用:
http://www.woshipm.com/zhichang/4156203.html
5个步骤,教你构建运营知识体系:
http://www.woshipm.com/operate/3486305.html
下期读书会我们一起共读《超级转化率》和《靠谱》,明天开始共读,报名截止至今晚8点,报名扫码咯:


