▲点击上方卡片关注我,回复 888,最新 19.8 万字,共计 63 个增长案例拆解(直接送,无任何转发套路
)
今天的案例来自,正在进行的第 18 期私域案例拆解活动优秀选手清音五弦,带来的案例拆解是,王者荣耀裂变方式拆解,enjoy~
今天的案例来自,正在进行的第 18 期私域案例拆解活动优秀选手清音五弦,带来的案例拆解是,王者荣耀裂变方式拆解,enjoy~
案例背景
游戏行业概况
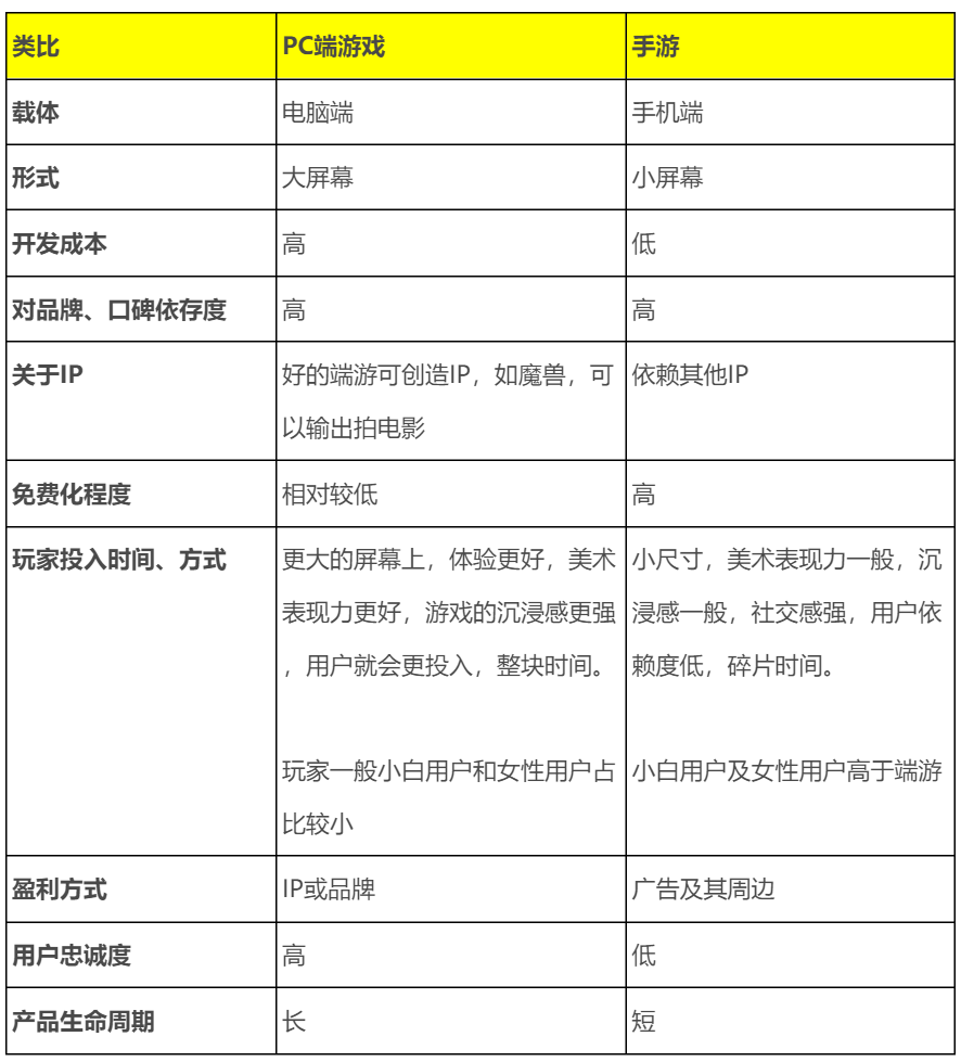
关键词:PC端游戏、手游
一般来说,从游戏平台来分,大致可以将游戏分为PC端游戏(客户端游戏,俗称端游)、网页游戏(俗称页游)、主机游戏、单机游戏和手机游戏等几类。手游出现之前,端游市场占有率非常高。本次拆解重点关注手游。

不管端游,还是手游,都有一个共同特点——需要不断平衡付费玩家和免费玩家,不断地聆听用户的声音,不断为用户制作更多更新的内容,不断提供新的乐趣给他们,这种持续开发,持续运营,持续服务,持续收钱的模式,可以持续很久。
手游行业概况
1、手游行业的盈利模式
根据艾瑞咨询的数据,2020年时,我国手游市场规模达到了2096.76亿元,占总游戏市场规模的75.24%,一度超越端游。
王者荣耀是手游的王牌代表,从2015年诞生后,就一骑绝尘,稳坐APP下载量、日活、营收等榜单的前三。作为一个有6年历史的手游,取得这一成绩实属不易。

2、手游的发展历程
手游从诞生之初,分别经历了轻度休闲游戏,重度手游,竞技类游戏等几个时代。手游起源于1994年,第一款手游产品——俄罗斯方块。1997年,贪吃蛇出世。手游的重要里程碑点在2007年,由于iphone的发明,使得手游赢来爆发式增长,愤怒的小鸟、捕鱼达人是此间的重要代表。2013年之后,我叫MT、梦幻西游等手游的火热赢来了IP类手游的火爆。由此看出,手游的火爆与硬件产品的发展正相关。
当今我国手游已经主流化,覆盖了超过5亿的用户。而且出海战绩喜人,不但能够输出到全球市场,包括欧美主流市场,甚至可以反杀日韩。
2021年9月16日,Sensor Tower发布了2021年8月全球热门移动游戏收入排行(榜单数据不包括中国及其他地区第三方安卓市场。腾讯依旧包揽榜单1、2名,蝉联全球手游畅销榜冠军。而索尼有6周年庆活动上线加持,本期冲进榜单前五。

据《2020下半年中国移动互联网大报告》,2020 Q4手游用户月活规模维持在7亿以上,日均使用时长达到2.5小时。腾讯的《王者荣耀》以9364.1万月活榜单第1名。
总结:王者荣耀诞生于手游火爆的时代,不仅快速突出各大IP类热门游戏的重围,而且一直稳坐手游这一生命周期较短的游戏领域的绝对霸主。抛开微信生态的护城河,但就类比腾讯游戏,王者荣耀其整个产品周期的运营策略也非常具备代表性和研究意义。
案例介绍
1、王者战况
王者荣耀于2015年年末公测,2016年走红,2017年便夺得了sensor tower数据的2017年全球游戏IOS系统收入榜第1的成绩。
6年后,2021年8月,王者荣耀的收入依然位列全球前2名(sensor tower数据),而且还是不计算中国及其他地区第三方安卓市场。

而和王者荣耀同期的游戏产品,已经有不少现状已大不如前,甚至是苟延残喘。
从伽马数据的2017-2018年移动游戏流水TOP榜中可以看到,2017和2018两年期间,除了第一的《王者荣耀》和第二的《梦幻西游》,其余游戏的排名都有变化。

但王者荣耀自诞生之初,下载量及营收一直傲视群雄。




2、王者荣耀产品定位
王者荣耀是腾讯一款 5V5 公平竞技手游,高度还原端游的玩法和操作,并做了简化,画面精美,操作流畅,更适合用户的碎片化时间。
这就为覆盖不同圈层用户(小白玩家、女性玩家、资深游戏玩家)提供了可能。
数据显示:王者荣耀上线一个月的日活跃用户量为 450 万,一年后它的日活用户超 5000 万,注册用户 2 亿,超出大多数竞争对手的初期增速,创造了手游历史记录。目前王者荣耀的日活用户高达1亿。
1)产品定位
王者荣耀定位国内 MOBA 类多人联机(5V5,但也有3V3,1V1)在线竞技手游, 依靠个人技术和团队配合,游戏时间短,可随时开黑(没有网络也可单机游戏)。基于微信和 QQ 社交关系链,已形成成熟的游戏模式、商业模式和社交模式。

2)用户画像
王者荣耀的用户群体年龄层非常广,官方数据显示大概在15-29岁区间。但根据我身边案例,上至50岁,下至10岁,都有玩家。前段时间,60岁老太凌晨3点排位赵云拿5杀还让王者荣耀上了热搜(王者荣耀力证是本人)

用户画像如下:
集中在二、三线城市、MOBA游戏爱好者、休闲游戏玩家、新入局的小白及女性手游玩家、社交催生的游戏玩家等。
3)使用场景
碎片化时间,如在周末、假日或睡觉前打一把;社交,线上交友(可打字,可语音,可入群);线下聚会随时可开黑。
4)用户路径
王者荣耀的用户路径是多么完美的上瘾模型!!!

5)产品生命周期
成熟期
时间:王者荣耀于2015年上线,已运营6年。
用户:2021年玩家突破6亿,日活一个亿。
产品角度:现阶段版本不断迭代,优化游戏体验:各种成就系统优化、对局环境优化、社交系统优化、美术全面升级、增加新玩法、新英雄、新皮肤。
运营角度:侧重精细化数据运营。
商业角度:2021年8月,王者荣耀的收入依然位列全球前2名(不计算中国区及安卓用户)
电竞赛事方面:2018年KPL作为表演项目登上亚运会舞台。2020年KPL,王者荣耀游戏客户端内同时观看本场比赛的在线人数达到了689万!其他直播平台(如斗鱼、虎牙、快手、企鹅电竞等)的同时观赛人数也都超过百万。2019年KPL累计观看量达到440亿。
6)产品变现

手游产业链如图所示,王者荣耀的营收大部分来自皮肤道具、广告、IP等。其中王者荣耀日售皮肤营收基本在亿元左右。
外国统计网站SuperData发表了2020年电子游戏和互动媒体统计,王者荣耀营收共计24.5亿美元,成为年度最高营收的游戏。

本次拆解目标
研究王者荣耀的裂变体系
以及其背后的用户成长系统(会员体系、激励体系),试图复用于IT培训行业的会员体系或学员权益体系
王者荣耀裂变拆解

裂变的根本逻辑是老用户基于自己的需求带新用户,能裂变成功的关键在于新用户的需求也得到响应和实现。
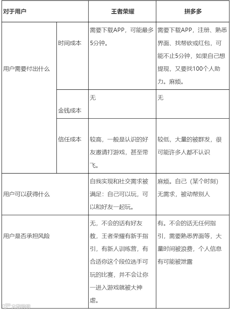
裂变常见的模型有:助力、分销、集卡、互利、邀请、特惠等。以裂变邀请模型为例,这里分析拼多多和王者荣耀的裂变机制和路径的不同:对于这两个APP,前期都采用微信快速裂变扩张,而且我都是被动吸引的新用户。
1、拼多多裂变路径

某段时间被拼多多骚扰的不胜其烦,屏蔽和拉黑了好多无脑要求砍一刀/领红包的(没有一声招呼,上来就一个链接,帮忙砍一刀!!!),甚至并不认识,也不熟悉的微信好友,半夜三更也群发砍价链接。因此一直比较反感拼多多,至今没有下载过。
2、王者荣耀裂变路径

在休息时间被好友邀请,第一次就下载了,玩了近4年,而且我不仅有微信区的号,还有QQ区的号,偶尔还有游客区的号。已经成为王者荣耀的中度游戏玩家。

3、邀请裂变模型总结
既然都是老用户邀请新用户,那么就需要搞清楚,这个邀请动作对用户而言,意味着什么。

总结:相比拼多多,王者荣耀的裂变机制考虑的更全面,全方位考虑到新老用户的需求、利益,不单单是对玩家的社交关系的透支。
而且王者荣耀从产品、流程、操作等方面就能打消用户的质疑,不仅能拉近玩家关系,还能带动微信与王者荣耀的整体活跃度。
4、王者荣耀到底有几种裂变方式
王者荣耀的裂变基本以皮肤、道具等为主要诱饵,流程简单,参与门槛低,及时反馈,且初始流量高,因此最大限度的保证了王者荣耀的裂变成功。本次主要拆解王者荣耀的7种裂变方式
4.1 助力模型
助力是目前最常用的一种裂变模型,它的好处是用户理解容易、操作简单、效果明显,常用的助力玩法主要是以下这三种:
1)砍价
用户想要以零元或超低价获得某件商品,就需要邀请好友帮忙砍价。一般是邀请人数越多,成功概率越大。
王者荣耀的砍价裂变主要是基于英雄皮肤购买,非常简单粗暴,不需要邀请几个人帮忙,只需要厚着脸皮向关系好的好友索要即可。当然你也可同时选择送给你的目标对象,也可自行购买。
一个皮肤最多100多块,还有官方赠送的点券,送礼的和收礼的都不会觉得心理负担太重,实在不行,还可以回赠。这时一部分退游的玩家就可能被召回,也会带来新用户。


2)做任务(邀请好友对局、对战、做任务、做题)“领红包”
此项王者荣耀主要通过做任务,领奖励,如此外,还有登陆签到功能(一定有拉好友打游戏选项)。连续签到7天可获得一个史诗皮肤体验礼包,为了皮肤连续签到7天,促活,提升数据;第二个因素,体验皮肤不是永久皮肤,也许某用户觉得这个史诗皮肤很赞,很不错,体验期过后就氪金。
此外还有各种勇者积分、战令积分等,有很多的虚拟奖励,钻石、点券、铭文、道具、体验卡、局内表现、英雄、皮肤碎片、英雄碎片、战令经验等。
此项逻辑和砍价恰好相反,是积少成多。当你等不及了,不想做任务了,可以直接氪金,也可直接索要。

3)点赞-社交关系升级、裂变
点赞有两种形式,一种是王者荣耀内的点赞(首页点赞、对局中点赞,对局后点赞、对局后战绩点赞),一种是王者战报的点赞。每一个点赞都比较容易收到回应,也都能方便分享至朋友圈和微信。每一种点赞都能拉近社交关系,加好友、引起裂变传播。




4.2. “分销模型”
王者荣耀没有明显的分销代理机制。但是它的师徒制,比较类似分销模型,师傅带徒弟,徒弟还可带徒弟。不同的是用户激励是虚拟的。想要获得更多奖励,就需要师徒合力参与各种对战或共同做任务。

4.3. 集卡模型
集字或者拼图片,这类集卡模型对平台本身的用户体量要求比较高。其实它更多强调平台内的用户互动,可以当成用户留存和老用户激活的一种玩法。王者荣耀经常采用集卡模式,一般出现在首页登录,活动预告,通过稀有皮肤(只限活动获得)等奖励召唤好友,过去甄姬的游园惊梦、杨玉环的飞天皮肤就是通过集卡进行裂变。
4.4. 互利模型
王者荣耀的虚拟金币或奖励,非常便于互利模型。王者荣耀的互利逻辑几乎贯穿始终。拿送金币来说,你在领取好友金币的同时,系统也同时以你的名义赠送了好友同样的金币,你和好友的金币都不会减少,反而都会增加。好几次我退游了,都是被好友送金币给拉回来的(送金币的提示可以直接发送到我的微信/QQ端)。
4.5. 邀请模型
王者荣耀是把邀请模型玩的非常6的,邀请无处不在,虚拟奖励无处不在。王者荣耀的邀请几乎埋在用户路径的每一步上。
拿普通的一场排位赛举例,邀请埋点多达9个,实在不行就自己开,还有9人陪你玩,关键是还可以预约已经开局的好友。

总结:王者荣耀充分考虑到新老用户的核心利益(社交、情感、利益、认知)和关键需求(马斯洛需求模型-生理、安全、归属、尊重、自我实现),善于利用微信生态工具,在裂变路径的设计上尽可能多的同时满足新老用户的需求。
案例总结
亮点
1.1不同时期选择合适的运营机制,内围、外围双管齐下
·萌芽期:《王者荣耀》选择精准营销战略,首发期在百团之夜中,与直播平台合作,策划了一场LOL豪门战队和明星的直播大战。游戏对战的直播让观众看到了这款游戏的特性,团队合作、公平竞争5v5对战,成功地吸引了一批核心用户。
·上升期:各种破圈活动(55开黑节、王者新年、周年庆等)、完善的用户激励体系、丰富的社区运营,最大限度的激励用户。不得不说,王者荣耀的激励体系做的简直完美,用户的每一步动作都被激励,花时间越多奖励越多。
奖励不仅有皮肤、道具等奖励,还有心理层面、情感层面的。比如王者荣耀的游戏难度设计非常绝,能够让每一个人都有机会上王者。
而且奖励在每一个赛季甚至每隔一段时间就会调整,这样即使用户再参加同样的任务,也会获得不同的奖励。会最大程度的激励用户一直参与进来。
而这一部分用户一定是王者荣耀的忠实粉丝,参与到一定时间或程度,一定发生消费或产生裂变。
上图为进入王者荣耀的用户路径简图,每一个模块打开,都有奖励。
上图为王者荣耀用户的奖励体系简图,不仅有实物奖励(一定程度上保证不氪金也能赢、并获得激励)、心理激励,还有一定的惩罚。
但是王者荣耀也不是一味奖励用户,还有惩罚。惩罚分2种,一种是自身实力不够造成的掉星-心理层面;一种是态度消极的惩罚-扣信誉积分或短期禁赛,但都是可再通过对战或遵守规则赢回来的。
各种奖励与惩罚双保险,使免费玩家和付费玩家尽量都在同一个规则下面,公平竞技。全面照顾到用户的心理需求和情感需求。
·成熟期:激发用户自传播,品牌联动,不断深入用户更多的生活场景。不断照顾到更多用户的需求。
如为激励用户局内交流,新增动作触发文字聊天以及局内积极点赞互动(我的我的;没事儿,稳住;666、高端操作、这也太秀了等非常接地气的局内语音)等;IP打造(围绕英雄、关系链、皮肤等),设计更多覆盖更多圈层用户的英雄和皮肤以及活动。


以及MVP玩家的专属展示,英雄动作、皮肤一定程度上会触发其他用户的购买以及裂变分享。

新增不同玩家点赞的放大显化效果,不同亲密关系好友对应不同的点赞文字。
而且,王者荣耀的新英雄总是与老英雄有各种各样的关系及语音互动。当今赛季的云樱的话痨体与李元芳、狄仁杰等大理寺英雄的互动也是一大趣点。因此新英雄也会一定程度上带动老英雄的活跃。

作为王者荣耀商业变现的重要模块——皮肤,限定皮肤和购买后生成的贵族标记,极大满足用户虚荣心。而且还有互动皮肤,如周瑜小乔皮肤,孙悟空紫霞皮肤;且不断赋予皮肤文化价值,如“霸王别姬”组合皮肤、“游园惊梦”皮肤、梦奇熊猫皮肤,杨玉环飞天皮肤,鲁班非遗皮肤等,带动着皮肤设计的多元化发展,帮助王者在IP化道路上连接更多的用户,进一步扩大影响力。
此外还有不断丰富的英雄阵营及英雄故事,如长城守卫军系列、三国故事系利、大话西游故事系列,四大美人、SNK系列等。
当今王者荣耀的品牌联动几乎覆盖了用户的各种生活场景,小到饮料,大到创办真人秀《王者历史课》普及传统文化,做音频《荣耀诗会》给玩家讲诗,科普古典乐器。BMW、肯德基、必胜客、VIVO这些知名品牌,都是《王者荣耀》曾经深度合作的对象。

总之,王者荣耀不断优化成就系统与激励体系,更接地气,更深入用户各个生活场景,最大限度的拓宽用户生命周期价值、全面升级美术、增加新玩法、新活动和新英雄新皮肤以及新背景故事,让老玩家不断获得新鲜感。
1.2随时倾听用户声音、保持迭代
王者荣耀的官微总是挤满玩家的吐槽和反馈,一部分呼声大的反馈一定会被王者荣耀团队收到并产生行动,比如挂机玩家的惩罚、局内骂人玩家的惩罚、返场皮肤的公投、英雄的优化、皮肤的改版等,尤其是铭文搭配,再也不用自己买铭文了,直接换成官方推荐的整套,省时省力。
我印象比较深的是,玩家吐槽王者荣耀的皮肤锚点设计,一度形成对王者荣耀皮肤设计师关菲菲的口诛笔伐,最终导致“关锚”“离职”。

待优化点
个人觉得王者荣耀的裂变以及用户激励系统做的已经非常好了。王者荣耀为了最大限度的留住用户,在不改变游戏主界面和主要功能前提下,新增了许多细小的拆解单元,如星元、动作,同时辅助设计了各种各样的积分会员体系,可以培养年龄小的新玩家的使用习惯,也可以促进年龄渐大的老玩家直接土豪氪金。
2.1玩家反馈机制
我认为,反馈机制需要优化一下。目前玩家的反馈大多是自发的聚集在自媒体平台或者王者荣耀官方微博及粉丝群。
比如2018年7月健康系统上线时,负面评论激增;大规模更新失败引发的负面评论。尤其王者荣耀的官微下经常出现评论数远超于转发数,私信回复又不及时的现象,这类活跃的评论大多与来自玩家反馈,原因之一是反馈的问题没有得到解决,影响到玩家的游戏体验;二是玩家找不到合理反馈的渠道,比如存在着“人工客服没有回应”的玩家声音。
其实玩家需要的是“声音被听见”,哪怕反馈不被受理,其实也可以促进社交交流。
毕竟有的时候全力以赴打一把游戏,碰见猪队友挂机,双方实力相当,水晶被小兵推翻,输了,没地方发泄,只能打李元芳或不痛不痒的扣队友几分,这种感觉是很不爽的。
建议王者荣耀可以调研后,考虑新增一块官方认证的玩家吐槽区。只是前提需衡量:提出这样反馈的玩家占比多少,是否是核心玩家,反馈的内容是否对游戏体验、活跃度、留存率有影响,新增模块的投入产出比等。
我的思考
3.1会员权益体系
王者荣耀的每一个玩家都是王者荣耀的会员,王者荣耀为其会员设置了完美的会员成长体系。
主要有:积分&层级体系-段位、勇者积分、战令积分等(通过会员积分连接会员与商家,并引导会员持续消费提升层级享受更多权益。)、付费体系-服务、商品类(付费体系中,消费者因为消费,以成为VIP,贵族称号,享受相关会员服务。)、社群体系-微博粉丝群、超话(通过社群和各类会员进行交流、寻找灵感,了解消费者的需求,进而对自己的产品设计等进行优化等。)、TOKEN型体系(主要表现为"商品代币化"或“行为代币化”,即用户通过各种行为获取代币去购买商品)
这一会员权益体系对于培训机构设计学员成长体系或者学员权益体系大有裨益,对于如何平衡免费流量群与付费群学员中的学习资料分享、钩子埋设也有很大启发。尤其是研究如何使用户愿意、乐意在你的产品上、交付上、社群里停留更多时间,他们有什么样的心理需求和情感需求是我们没有做好做到的,王者荣耀都会给你启发。
3.2产品设计
王者荣耀目前有很多玩家自发组织的、以王者荣耀为命名的微信群,战队群,自发组织,自发管理运营,目的只有一个:一起开黑上王者。群友通过不断的游戏进行磨合,增加彼此协作,默契度、亲密度、社交关系的提升,这或许才是王者荣耀最牛逼的地方了,也是其他游戏公司可望而不可及流量与品牌的聚集地。
王者荣耀明明只是一款游戏,但是又不仅仅是游戏,它是陌生人或者熟人的社交工具(无社交不商业,无社交没活跃,无社交无互动)、承载了玩家的电竞梦、英雄梦、承载了玩家的虚拟偶像IP同体幻想、承载了我们喜欢的文化(历史及神话)。它与用户的喜怒哀乐等情绪、情感紧密绑定,不断发现玩家更多的需求,并为之实现。
而培训产品,本身就是可以承载用户情感、情绪的产品,但是因为学习是反人性的,那么产品经理可以做的事就是考虑如何使用户的学习过程有更多趣味,既有乐于挑战,又有阶段性收获。这块,主打碎片时间学习的得到做的比较好。
在线教育强调集中式整块时间学习,但是我调研后发现,其实对大部分学员来说,尤其是职场人,在线直播不如录播,录播更能自主的安排学习,只要能保证答疑的及时和有效。毕竟技能的学习,一节直播课很难就完全吸收,这是需要不断的思考、实践的。但是大部分在线教育公司恰恰是没有将这块当做运营重点的,最多是通过课堂笔记、思维导图、以及布置作业、在线答疑响应的形式实现。但这一过程,学员是孤零零一个人在战斗,对于一些自制力比较差的学员,可能就难以坚持下去,需要耗费特别多的人力再去唤醒,这也是线上的一大痛点。
如何设置比较合理的阶段性目标,调整好学习难度,过程中通过学习或讲授本身激发学员的自我驱动力,而且课程的评价系统最好能够使得学员认同,不应该是一维的,而应该是多维的。
要使每一位参与学习的同学都有收获,有的能收获知识,有的能收获社交关系,有的能收获信心、乐趣。因为即使报名参加课程了,但人员千千万万,不是每一个人都抱着学知识,被评价的目的来的。也只有这样,在线教育才真正起到了教育的作用,只有这样,在线教育才不仅仅是线下教育的补充。
3.3运营机制
之前在案例总结——亮点里详细介绍了王者荣耀的内围运营机制。但王者荣耀的外围运营机制同样精彩。王者荣耀的外围运营涵盖:贴吧、微信、直播平台、微博平台、线下活动,账号基本都是4位数,用户数基本都是6-7位数。尤其王者荣耀的贴吧在当今贴吧式微的情况下,还能有4亿的发帖量,1000多万的用户数。
一个裂变做到极致的产品,还如此注重引流与私域运营,着实强大的可怕。
王者荣耀有709个同主体的官方微信公众号!!!仅“王者荣耀”一个号,活跃粉丝至少100万+
相关抖音账号多达999+,播放量不过亿也难。
王者荣耀不仅自身布局很多引流账号,还拥有更多的游戏博主、用户自创内容,光朋友圈,某段时间就会被王者荣耀刷屏。如何激发用户自发传播,使产品本身一直被讨论。这是需要在线教育好好学习的一个点。
见过很多在线教育的活动,都是死板的按照一定的规则执行,丁是丁,卯是卯,做到了才有奖励,做不到就什么都没有,而且还有惩罚。比如读书会,大家都是第一天很有热情,后面就变成执行任务,最后变成2/3个人小范围的自嗨。
其实,每一个最初愿意付费、付出时间或付出承诺的学员都值得被鼓励,不是所有人都是好好学生,不是所有人都有好习惯,或者优秀的能力,或者参加活动时正好空余时间很多,但是大家都有一个向上向善的心。报名就需要被肯定。
但是有些活动规则,就是在不断的伤害用户。比如要求cue几个人,按被CUE的多的排序做展示,倒不如尝试每次找出一个大家共性关注的点,引导讨论,或辩论,真理越辩越明。这个过程不但促进大家对书的理解,还让每个人都看到更多发光的个体,关键是每个人都被看见,都有参与感。
教育的目的是‘千教万教,教人求真’;学生的目标是‘千学万学,学做真人‘’。教育,要立脚点上求平等,于出头处谋自由,即——要使大家都长上去,而不是长的一样高。
写在最后:一直以为游戏是最完美的运营场,可以让运营人员通过运营动作,最大限度的、可视化的实现每一个运营目标。而王者荣耀是此间的标杆,值得不断被拆解。
个人介绍:
清音五弦,IT培训领域钉子户,运营野路子,创业者梦想家。有过从0到1全链路经验,爬过山,踩过坑,即将再次从0到1启程跑全链路。希望能与真正的大咖们近距离对话,彼此获得更多启发,一起让各自业务发展更健康。交朋友可备注“野生”

《私域案例拆解训练营》

只要你是运营人,你会有个十分强烈的感受:运营圈变化非常大,一天不学习自己知道,三天不学习别人就该发现了。
去年大热的是短视频和直播,今年成了私域,满眼「人人在做私域,万物皆可私域」。甚至我有预感,私域会成为未来5年内,运营人的基础能力之一(与内容运营、社群运营、用户运营能力并列)。那么问题来了,如果没有机会操盘私域项目,我们如何修炼自己的私域能力,而不是只是学课似的纸上谈兵。
还是回到野生运营所倡导的:最高效的学习方式就是学习别人的成功经验,并举一反三复用在自己身上,从而少踩一些没必要的坑。
如果你有此想法,不妨用这7天,沉住心+沉下气+投入7*24小时,迈出行动第一步的开始,就是扫码报名:
别做让自己后悔的事情。
第 19 期私域案例拆解训练营
(10月23日~10月31日)

7000字拆解:传统如达内IT培训机构,也开始靠私域打翻身仗了?
添加主理人松月微信,备注进群,邀请你加入社群,获得行业最新动态、最强玩法和精准人脉。

欢迎加入野生运营星球,每周一次快闪分享、运营人学习一手资料、1V1答疑……等硬核干货,而且还能一次入手包括 《2021上半年增长案例合集》、3989 个案例拆解全库、110+ 场群分享的音频+逐字稿、N多运营工具包和资料,就问你一句,值不值?
现在加入或续费知识星球,赠送运营人必备SOP大礼包,且仅限前100名(加入后私信松月,并截图订单信息即可)



原创不易,
随手按个【在看】鼓励一下吧!
👇👇👇

