▲点击上方卡片关注我,回复 888,最新 19.8 万字,共计 63 个增长案例拆解(直接送,无任何转发套路
)
运营乍看之下特别繁杂,但凡事必有框架和规律,运营也不例外。在实际工作场景中,无论我们作为个人,还是作为团队的管理者,都需要把长期稳定的运营业务流程梳理出来,以免一次次人工跑,实现效率和效能的双UP!
但个人和管理者不同身份要如何搭建业务流程,可迁移的运营业务搭建流程的底层规律是什么,有什么普适的工具和方法可以借鉴?本周六晚8点,我邀请到阿宝,某公司的营销策划主管,从0-1搭建供给业内某知名教育公司数百人复制使用的运营模型和流程,近150人的培训管理经验,带来分享《如何搭建效率和效能双爆表的运营业务流程》。本次分享不设视频回放,报名截止本周六(2月26日)晚7点。
本次报名仅限300人
扫码立即占座

一、分享主题
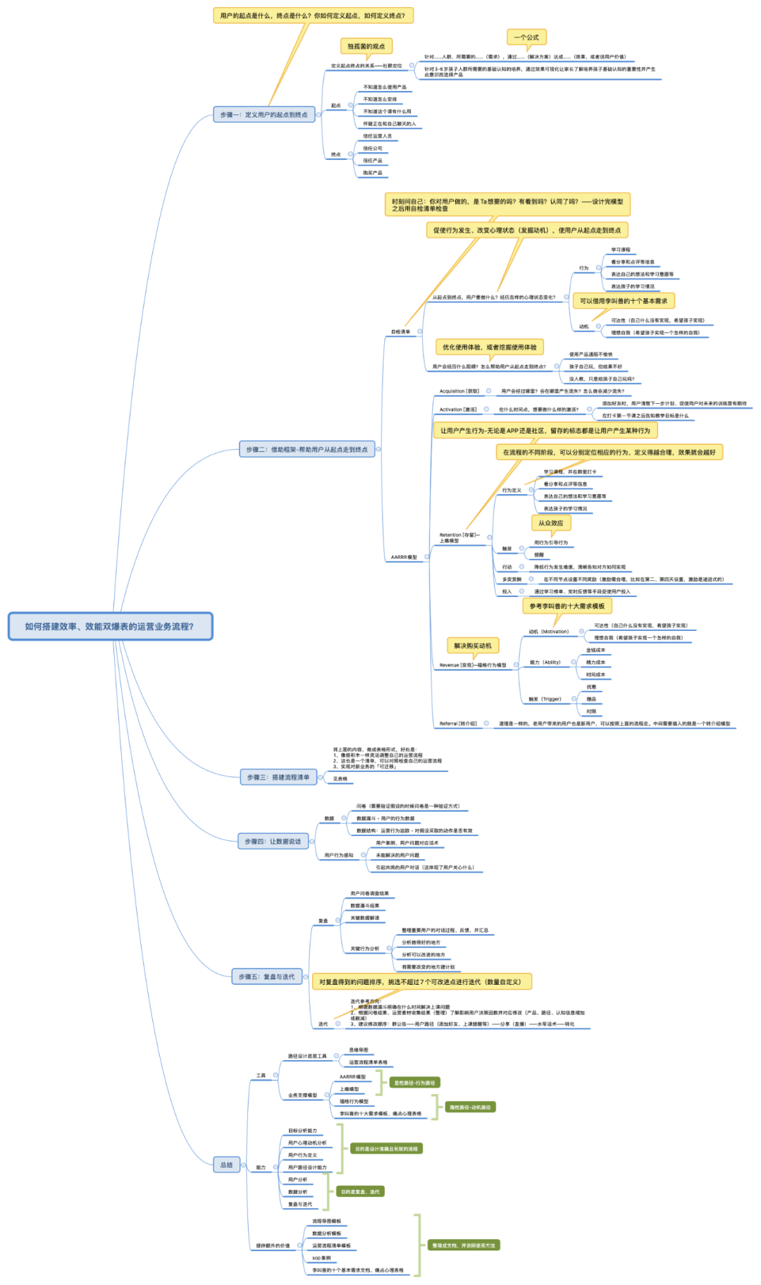
如何搭建效率和效能双爆表的运营业务流程?
二、分享提纲
1、可迁移的运营业务流程搭建全解
2、运营流程搭建的工具及其使用方法
3、sop自我迭代的运营工作方法
三、适合什么人群
想提升运营业务效率,和运营团队的管理者
四、报名门槛
知识星球成员免费报名,非星球成员19.9元/次,报名截止至本周六(2月26日)晚7点
五、本次分享内容提前剧透

六、还有更多彩蛋等你
参加本次分享的小伙伴,还有机会得到《长期社群规划全流程SOP》等优质电子资料哦!
本次报名仅限300人
扫码立即占座

温馨提示:但凡知识学科,都有元知识,这个知识是知识的知识,如果你掌握了它,无论其中的知识更迭有多快,无论其中有多少子知识,因为你掌握了其中的底层逻辑,所以即使是学,也会比别人学的更快,更扎实。
在运营里,也有一个这样的知识体系,那就是“用户运营”。作为一个拥有 9 年丰富经验的运营人,如果只能学习一个知识体系,我会毫不犹豫选它。松月&独孤菌&课程研发小组,准备了3个月的新课“用户运营训练营”独家首发上线!新课首发价格立减150元,为了保证课程交付质量,本期限量报名,戳这里了解课程详情及报名占座位:作为运营人,如果只能学习一个知识体系,我毫不犹豫选它
《2021全行业私域案例合集》

11.5W字,覆盖5大行业,25个最值得细品的私域案例,2021年全行业私域案例合集来了,还没领取的赶紧戳👇
7000字拆解:传统如达内IT培训机构,也开始靠私域打翻身仗了?
添加主理人松月微信,备注进群,邀请你加入社群,获得行业最新动态、最强玩法和精准人脉。

欢迎加入野生运营星球,每周一次快闪分享、运营人学习一手资料、1V1答疑……等硬核干货,而且还能一次入手包括 《2021上半年增长案例合集》、4589 个案例拆解全库、130+ 场群分享的音频+逐字稿、N多运营工具包和资料,就问你一句,值不值?
现在加入或续费知识星球,赠送运营人必备SOP大礼包,且仅限前100名(加入后私信松月,并截图订单信息即可)





