▲点击上方卡片关注我,回复 888,最新 19.8 万字,共计 63 个增长案例拆解(直接送,无任何转发套路
)
双11终于结束了,运营人们可以暂时松口气了。
正如著名产品人刘飞老师所言:“双十一从全渠道+特殊日期,变成了特殊渠道+全年无休”。淡季/平销期的功夫才决定了你到底能卖多少,而旺季/大促期的功夫只决定了你能否完成这些交易。
功夫在平时,如果平时不做好热身和准备,真正上场进入战争状态,被灭只能怪自己。
我和独孤菌打磨了好几个月的“互联网私域留量操盘手”第三期,报名截止今天中午12点,说真的,这个系统课,真的把我们这个小团队摩擦的不行,这两天采访了第二期的部分学员,得到了超出预期的评价,一切努力没白费:




第三期所剩座位不多,报名截止今天中午12点,让我们一起变成私域留量运营高手,扫码占座:

想了解关于这个课程更多信息,请继续往下看:
私域其实不是新东西,它是由CRM和SCRM衍化而来,是企业可反复触达和利用的有效流量,通过精细化运营方式,提升自有流量池的贡献值,从而实现降低获客成本,增加整体用户LTV的目的。
但凡是做过私域运营,就知道其中的复杂程度,涉及多个平台(APP、小程序、公众号、社群等)、N多数据、N种用户分类……稍有不慎就会掉进细节里,只见树叶,不见森林。
为了体系化解决这类问题,我和独孤菌花了好几个月的时间,并结合自身多年实操经验和业内探访,打磨出这一门能帮你构建“系统化运营的”《互联网私域留量增长训练营》。经过小范围的首期+二期内测,大家的反馈超出远远超出我们预期:




一、私域留量增长训练营具体内容
-
大家口口声声谈私域,到底是什么? -
揭秘少为人知的4个私域运营流派 -
一套私域增长公式和完整运营图谱
-
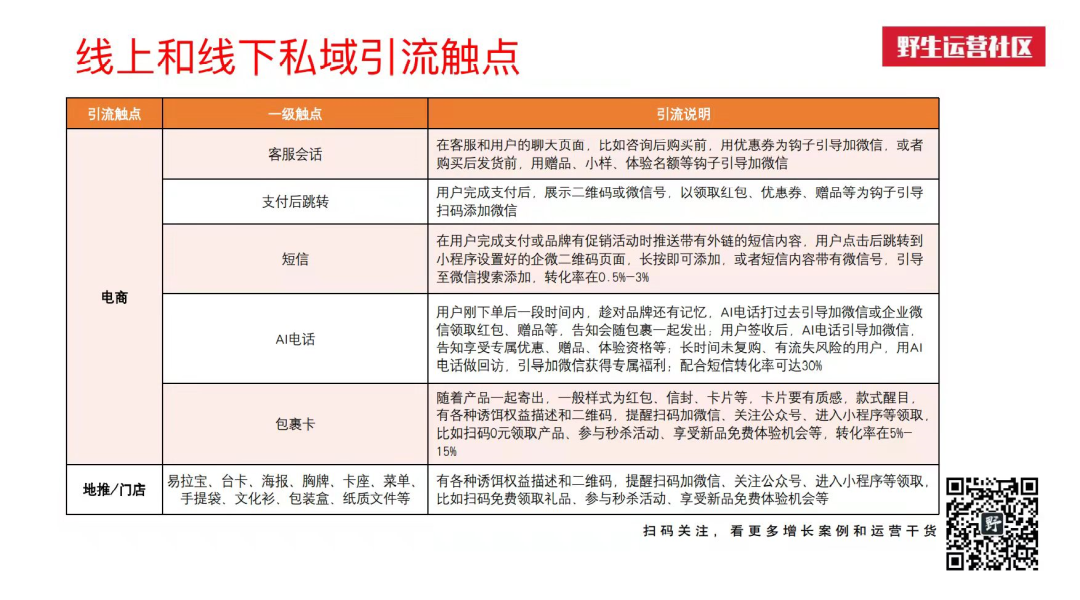
从线上到线下,私域引流触点全梳理
-
公域导流至私域承接,如何进行激活?
-
私域裂变拉新和拉活的5种玩法路径
-
标签管理,最容易被忽视的留存技能
-
解读2个最常用的私域用户分层逻辑
-
以社群为主的微信私域如何做留存?
-
梳理社群、朋友圈、直播的转化SOP
-
适合1v1、社群、直播的7类营销策略
-
如何借助数据、工具、制度管理团队
-
教育行业私域运营模式及案例拆解 -
快消行业私域运营模式及案例拆解 -
新零售行业私域运营模式及案例拆解
-
基于流量逻辑的运营体系搭建能力
-
基于用户逻辑的私域资产管理能力
-
私域策略的制定、执行和掌握能力
-
自媒体私域流派详细运营打法拆解
-
工业投放私域流派详细运营打法拆解
-
社群私域流派详细运营打法拆解
-
分销私域流派详细运营打法拆解
二、私域留量增长训练营适合人群?
三、私域留量增长训练营教学模式
-
由松月和独孤菌两位主理人亲自授课
-
深度剖析互联网行业的私域运营经验
-
专业运营老师带班,高门槛招募学员
-
开课前一天邀请学员进入专属学习群
-
野生运营案例拆解团队全程跟踪辅导
-
每节附带作业思考题,运营小队点评
-
提供全部课件逐字稿,便于复习巩固
-
开展私域学习工作坊,小组讨论共创
-
提供星球精华、导师答疑等学习资源
四、部分课件内容抢先看




五、如何报名私域留量增长训练营?

如果你稍微有所了解,就知道,松月的知识星球很少做活动哒,双十一的优惠终于被你蹲到,新朋友领 66 元优惠券加入(限前200名),老朋友 7 折续费,手慢无。
新人-优惠券

老朋友-续费卡

具体星球里有什么?也给你总结出来咯~

感谢老朋友们一直以来的支持,本次分销金有 20%,凡成功邀请 1 人,邀请人可返现 32 元,你的朋友可返现 26 元,如果你也认可星球价值的价值,欢迎邀请更多的朋友加入星球,邀请方式:
1)进入知识星球APP,并进入野生运营专区,点击右上角“三条杠”处;
2)点击“分享星球”;
3)挑选一张自己喜欢的邀请海报(生成二维码海报),三种方式,保存图片或直接发给朋友或转发朋友圈都可。

这知识星球上,我已经运营 900 多天,积累了 6000+ 帖子。很多星友加入第一天,就感受到值回票价,待得越久,收获越多。


关于活动Q&A:
Q1:加入星球后,如果觉得不适合,能退费吗?
A1:可以的,星球支持3天无理由自助退款,3天后暂不支持退款。
Q2:为什么我无法续费,直接跳转到了首页?
A2:星球官方目前不支持3个月后到期的小伙伴续费呢~不过,你可以邀请朋友加入星球,邀请1位,你可以获得返现 32 元,你的朋友可返现 26 元。
7000字拆解:传统如达内IT培训机构,也开始靠私域打翻身仗了?
添加主理人松月微信,备注进群,邀请你加入社群,获得行业最新动态、最强玩法和精准人脉。


