消费电子:

参考示例:

运动、户外:

参考示例:

以上是沃尔玛选品指南的部分内容如需完整版选品指南加老冯微信
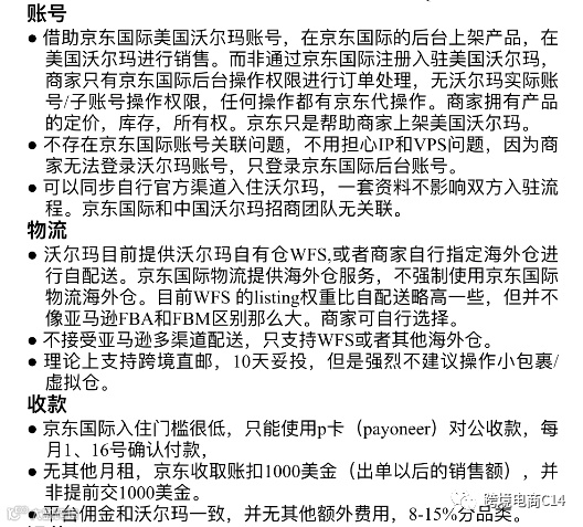
除了沃尔玛官方的入驻通道,还有一个特别好的渠道可能很多卖家还没接触到。特别是中小卖家,就是沃尔玛京东店(头部的大卖家几乎每家都有沃尔玛京东店的账号,而且一般不止一个号):
京东全球售一站通全球
Walmart项目介绍



看一下沃尔玛京东店的搜索权重表现:





由此可见,沃尔玛的京东店权重明显比普通卖家号高,也就是说,即使你符合条件,自己已经开通了沃尔玛店铺,如果再进驻沃尔玛京东店,那简直就是如虎添翼。
优势:
1. 依托京东沃尔玛店流量,获取更多展示及搜索权重
2. 无任何附加费用
3. 如遇违规操作导致账户被封,京东保证及时付款
4. 京东每天与沃尔玛团队沟通,确保获取沃尔玛最新政策及行业趋势
5. 不定期配资商家营销,助力商家提高销售额
6. 利用京东高级账户获取更好的站内广告转化效果
7. 第一时间参与京东生态内其他资源的机会
6月19号,在老冯在京东全球售举办了美国沃尔玛京东店的招商活动。如图:






美国沃尔玛京东店的模式和优势我再总结一下:
模式:
卖家进驻沃尔玛京东店中店,也是seller模式,由卖家自己定价销售,非供应商模式。
不关联IP,与沃尔玛普通店不冲突,且一套资料可以同时入驻普通店和京东店。
物流可以海外仓,国内直发,WFS。
收款目前只能P卡,可以提现个人账号,无需对公。
平台佣金跟普通店一样,8~15%,京东仅收1000美金押金(从货款里面扣,一次性;退店即退还)
优势:
沃尔玛京东是高级别账号,有CPC和display广告功能,可以快速出单。
沃尔玛京东店拥有rich contcnt(360度照片视频)功能,可以增加转化率.
京东国际可以获得一手的数据和最新政策,沃尔玛选品指南手材这些都会分享给沃尔玛京东的卖家。
美国沃尔玛京东店,会给卖家超级强大的支持:
A.物流补贴:
B.广告补贴:
C.7*24小时专属客服;KA&店长全程运营协同指导;
D.首页广告资源位。
其中KA&店长全程运营协同指导是最重要的,没有运营指导,这个新平台很容易两眼一抹黑,会走很多弯路;浪费时间和市场红利期不说,还影响员工积极性。有KA团队的运营指导就可以迅速上手,正所谓不走弯路就是捷径。
很多人有个疑虑,美国沃尔玛京东店,京东国际仅仅收一笔1000美金的押金(从货款里面扣,退店则退还)不额外收费,也不强制用京东的物流和海外仓,京东图什么呢?有这种想法的卖家,典型是用自己的尺度衡量刘强东,东哥做生意从不看眼前的小利益,看的是未来的大格局。正如京东物流,亏了多少年了,然而现在快超越顺丰了。京东国际很明显在布一个国际业务的大局。沃尔玛京东店只是其中一步。
进驻沃尔玛和进沃尔玛卖家群加老冯微信:

跨境电商C14战略合作伙伴:



如果你觉得文章对你有用,欢迎“点赞,在看,转发”,你的每一个举动,都是对“跨境电商C14”老冯的最大鼓舞!

