)

…………正文分割线…………

8)如何选择对标账号
9)如果是客单价比较高的产品,适不适合在小红书上做矩阵号
10)爆过的内容是否需要投薯条,让其保持一定的热度?
完整文章,已整理出推文👉👉👉:
三、个人知识分享(个人IP向)
两条腿走路:基于个人知识及经验分享做内容,基于个人IP做影响力 比如你会收纳、你擅长做PPT、你唱歌很好听……挖掘自己的优势,围绕这个做内容和IP,总结一下这个副业的优缺点。
知道小红书尚有红利,但问题来了:最快入门小红书运营的方法是什么?还是回到野生运营所倡导的:最高效的学习方式就是学习别人的成功经验,并举一反三复用在自己身上,从而少踩一些没必要的坑。
3月期“野生运营-9天小红书实操训练营”来啦,从了解小红书内容策略到账号冷启动,再到账号对标和案例拆解,最后是自己实操下场和系统复盘,带你跑完小红书运营的全流程。具体活动要怎么参与,感兴趣的小伙伴,请继续看下去吧!
另外小红书训练营已经举办了4次,沉淀了非常多的群聊精华和内容,我们挑选其中的《小红书爆文进阶指南》,免费送给大家,滑到本文末就可以领取了哦!
一、活动主题
野生运营-9天小红书实操训练营
二、活动时间
3月24日~4月2日
三、活动亮点
1、本次学习营为199元押金制,完成每天作业全额退款(每天学习和做作业,大概需要1小时左右),等于免费学+免费练
2、聚集一群同样在做小红书的小伙伴,近距离交流
3、训练营遵循先拆解再实操,打破纸上谈兵的泛泛而谈
4、不定期有小红书运营大咖空降社群分享
四、活动规则
1、活动怎么玩?
活动时间3月24日~4月2日,9天时间需要完成指定作业,活动结束后,全勤的学员,199元押金全额返还。
2、每天的学习安排是怎么样的?
1)早课程
每天早上9点半,老师会把每天的课程配套练习题发到群中,课程可以帮助大家掌握全域基础知识,非常重要!
2)中午加餐
每天中午12点,老师会分享运营人必备的一个工具!
3)下午公布优秀作业
当日优秀作业,会在下午3点左右公布,大家可以学习起来!
4)晚干货分享
每天晚上9点,老师会邀请当期或往期优秀选手空降群里,分享关于案例拆解、运营增长方法论、行业观察等干货,非常非常非常重要!大家一定!一定!一定要记得上课哦~
5)作业提交
考虑到大家下班都比较晚,所以每天作业在第2天上午7点前提交即可
3、参与这次活动能获得什么?
1)凡报名就赠送《小红书从0到1工具箱》高清电子版
2) 参加小红书实操营,有专人进行点评和建议,帮你快速Get小红书账号起量和运营的思路
3)9天时间,同群里小伙伴交流和倒逼输出,从思维上理解小红书运营的玩法
4、优秀的参与者可得到什么?
1)优秀作业会在野生运营公众号、社群内、知识星球同步转发(曝光总量覆盖6W人),并附带作者介绍和个人二维码,帮助个人品牌树立
2)最佳优秀学习者,将会获得500元现金+299元星球免费加入+工作内推等丰厚礼物
3)其他优秀学习者,除了199元押金返还,还有机会得到野生运营周边和定制小礼物
4)通关奖,所有作业按时提交的用户获得,199元押金返还
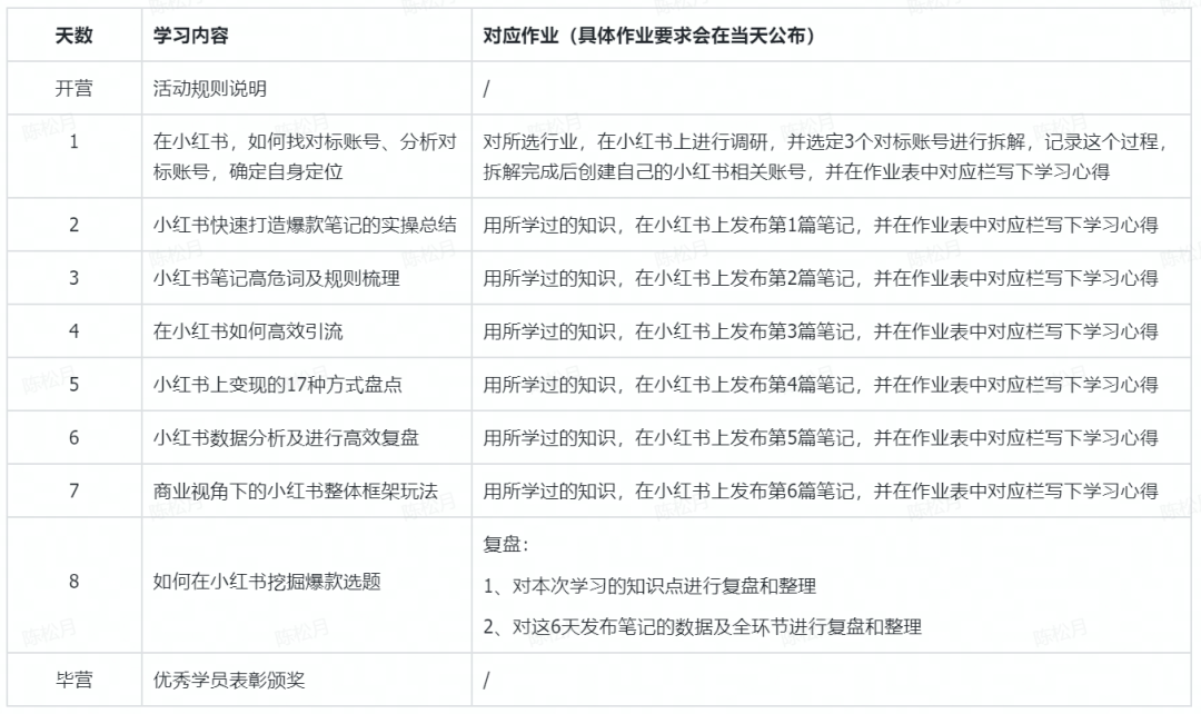
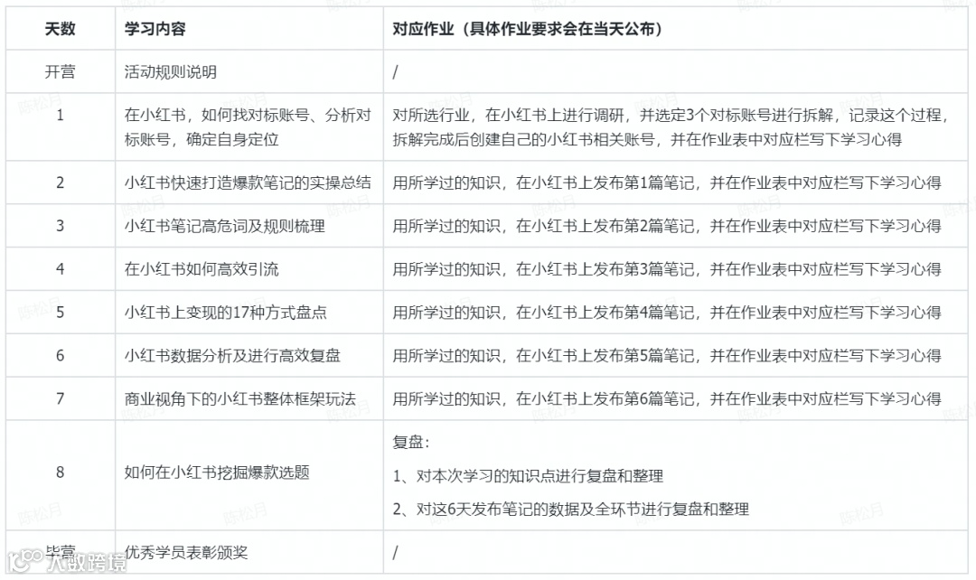
5、每天学习日程表是什么?(以开营时公布为准)

四、活动适合人群
帮助想做小红书(个人做号和企业做号)的人,和目前在做小红书但没得要领(包括增长缓慢,不能变现)的人通过学习营的案例拆解和下场实操,掌握做小红书从0到1的运营基本方法。
五、往期参与活动的小伙伴怎么说
这个小红书训练营课程,中间不单是学东西,更是让大家亲自实操,通过一次次迭代取得真实的成果~
虽然过程才9天,但不少小伙伴掌握了做小红书的基本逻辑和方法,成果也是非常丰硕:有人接到了商单、有人私域引流不断、有人看到了做副业的潜力……👇






六、领取小红书学习包
野生运营小红书训练营已经举办了4次,沉淀了非常多的群聊精华和内容,我们挑选其中的《小红书爆文进阶指南》,免费送给大家,关注本公众号并回复关键词“小红书运营”,就可以免费领取了哦(领取方式见下图)!


原创不易,
随手按个【在看】鼓励一下吧!
👇👇👇

