等了几个月以后,我的新书《利用ChatGPT进行数据分析》终于发布啦。就是下面这本:

这篇主要给大家介绍下这本书。
为什么要学ChatGPT与数据分析
要说今年科技圈最火的东西,那非ChatGPT莫属了。
我在几个月前写过一篇文章说我在深度体验过ChatGPT以后有点焦虑了。主要是这玩意太过于强大了。用过的人,都这样说。
虽然现在ChatGPT还处在前期的发展阶段,除了能力有待提高以外,还是有一些使用门槛的。但随着各家公司的大力投入,相信用不了多久,ChatGPT一定会变得越来越普及,就像百度搜索、office三件套一样普及。到那个时候,熟练掌握ChatGPT就成了一项必备的技能了。所以我们必须提前进行学习,了解ChatGPT的擅长点与不足点,以便及时调整我们自身的能力体系,从而保持我们的核心竞争力。
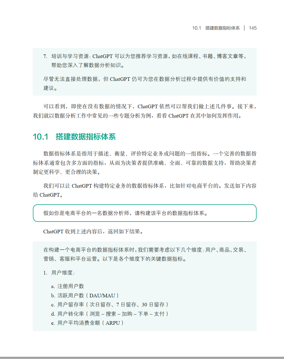
ChatGPT的应用很广,需要学的东西也很多。而我们在学的时候,要有针对性的进行学习。那就是围绕我们的本职工作展开,看看ChatGPT在我们的本职工作里面是如何运用的。作为数据分析师,那我们首先要学的就是ChatGPT在数据分析中的应用。
为啥写
我写书的一贯目的:一方面是对自我学习的一个总结,另一方面是希望能够给对这个方向感兴趣的同学一些帮助。
这本书同样也是符合上述目的的,一方面是对我深度体验ChatGPT以后,对ChatGPT能够在数据分析过程应用的一个总结;另一方面是希望能够给从事数据分析这个职业的同学一些输入。让大家对这个新事物(ChatGPT)在自己的工作中具体有什么作用有一个清晰的认识。
除此之外,目前市面上写ChatGPT基本原理的书很多,但是真正聚焦到数据分析的还没有。而我个人又有几年的数据分析经验,自认为对数据分析还算了解,所以就有了这本《利用Ch atGPT进行数据分析》一书。
写了啥
本书的主线是围绕数据分析这个岗位的全过程展开,介绍每个过程ChatGPT可以做什么,又目前暂且不能做什么。
主要包含如下过程:ChatGPT在岗位了解阶段的应用、在学习阶段的应用、在面试阶段的应用、在数据处理中的应用、在数据可视化中的应用、在分析方法中的应用、在专题分析中的应用、在AB实验中的应用。每个阶段的应用都会有详细的案例说明与讲解。
本书详细目录为:
如下为书中的部分内容,左右滑动可以查看更多:
左右滑动查看更多
本书读者对象
本书主要适合以下群体阅读:
-
数据分析相关从业人员:已经从事数据分析工作或具备相关经验,但是对于利用ChatGPT进行数据分析的应用和技巧有浓厚的兴趣,想要进一步扩展和深化自己的技能。 -
应届毕业生或有意转行数据分析人员:对数据分析行业还不是很了解,希望系统地学习如何利用ChatGPT进行数据分析,从而快速上手并提升自己的就业竞争力。 -
互联网相关从业人员:互联网行业从事其他职业,比如产品运营,虽然本职工作不是数据分析师,但是工作都会要求具备基础的数据分析能力。
怎么买
给大家申请了作者专属5折优惠活动,原价79.8元,现价仅需39.9元。只需要点击下方链接即可购买(只有下方链接享受5折活动,其他地方不是5折哦):

对于之前已经加入过「ChatGPT与数据分析」知识星球的同学,下单以后还可以找我领取10元现金红包。也就是在5折的基础上,再优惠10元,仅需29.9元即可。(买完之后加我微信,发我购买截图即可)
点击下方「原文链接」5折抢购。

