▲点击上方卡片关注我,回复 888,即可获得共 447 页《私域运营从入门到精通:22篇私域运营案例拆解》电子版(直接送无任何转发套路
)
在分享中,陈威层层拆解提高转化率的构成和落地细节,真的验证了那句话: 营销不是做成一件大事,而是做好一系列的小事。 只要你扣的足够细,执行足够到位,转化率提升都是终究之事! 本次分享的音频+PPT+本次加餐(流量转化率提升手册)+嘉宾名片,已上传至附件,请查收!
扫码回看完整分享

大家好,我是陈威,现在是某垂直领域头部企业的小程序负责人。
立志用7年训练-转化率狂飙模型,目前实战提升的转化率区间为 17.1%-600%。
在我的实战案例中,转化率场景跨度非常大。
有产品层面的路径优化、首页资源位优化、落地页优化,甚至还有视频号的引流优化。
可能有人会纳闷,这些看起来怎么都联系不到一起的内容,为什么都能优化呢?
因为我大概找到了提升转化率的底层逻辑,也就是本次分享的重点——转化率狂飙模型。
所以,不管大家在什么行业、做什么业务,都可以认真往下听,不敢保证百分百有用,
但只要认真听了并强悍的去执行,绝大概率会有效果,甚至会很有效果!
本次直播的内容大纲

下面简单介绍下:
第一章节,会介绍要重视转化率的 3 重原因。虽说大家都知道转化率很重要,但事实上重视的程度还不够系统,也不够细节。
第二章节,是今晚最重要的内容,里面会讲到三套模型/五大案例。
第三章节,会讲在哪些转化率场景中可用到——转化率狂飙模型。
可能你们会好奇,我是干招聘领域的,在公司负责小程序。
你们可能是干淘宝、干社群、干投放的,那么我所讲的转化率理论在你们行业会有用吗?
答案是肯定适用的,具体会在这章中讲到。
我会用两种思路,告诉你为什么在 12 类转化率场景中,通通适用。
第四章中,我会讲到:如何由点及面,从一个小点开始优化,直到最终如何优化整体业务的转化率。
1
第一章、为何重要:为何你要重视转化率?

咱们先解释最右侧的原因——拒绝浪费。
一、拒绝浪费
事实上,虽说大家都知道转化率很重要,但重视程度仍然不够,或者说不够细致。
比如之前和一个朋友聊转化率提升,发现他们领导特别在乎小程序日活多少、每天新增了多少人,
但我最终一看,他们小程序的资源位、落地页,有一堆优化空间。
但这些都被忽略了,你想想,如果这些没优化好,是不是人搞来了也比较浪费?
所以要拒绝浪费。
二、时代需要
早些年,移动互联网刚起时,大家各个业务都着急跑马圈地,想着先占领蓝海了,后续再好好搞,
这个想法没多大问题,比如当初共享单车时代,几大公司最要紧的就是去抢占城市。
但现在不一样了,现在各行各业普遍比较拥挤,
典型的现象是你会发现,这些年新起的app越来越少了,大公司也纷纷裁员。
原因之一是他们也不太好发掘新的业务形态,市场上该有的产品几乎都有了,所以一个个开始忙着精细化运营、忙着变现。
所以现在,我们要重视,如何把辛辛苦苦搞来的用户,进行最大程度的转化,也就是需要提高转化率。
另外还要重视渠道的开阔+转化率优化,比如本来只干微信小程序,然后拓展支付宝小程序,那么就开拓了一个新渠道,可以瞬间获得支付宝的增量。
但开拓也是有天花板的,所以开拓之后也得重视转化率的提升。
三、数量级提升
这个以淘宝为例,用户从看到你的广告,到最终下单,往往有点击、到达落地页、加入购物车、最终购买几个步骤,那么对应有四个步骤的转化率。

你想想,如果你能每个步骤提升一点,那么最终相乘起来,会获得多大效果?
比如《超级转化率》的作者陈勇老师原先的一个案例,

优化前,每个步骤转化率偏低,最终转化率只有 0.029%。
优化后,每个小步骤都提升了,最后直接飙到了1.051%。
大家可以打开手机计算器算一下,0.029%提升到1.051%,提升了多少倍?
没错,提升了三十多倍!
2
第二章、方法案例:3套模型、5个案例教你如何提升转化率?
简介、什么是转化率狂飙模型
到了我们的重点,也是本场直播的一个核心知识框架:转化率狂飙模型。

那么这个模型是什么呢?
其实就是一首“七言绝句”:
细拆路径找原因,
逐个原因寻解法。
核心解法三阶段,
辅助一招短文案。
它分别对应了3个更小的模型:极致漏斗模型、转化三阶段模型、夺目短文案模型。
下面一个个细说。
1、极致漏斗模型
这个模型,简单说就是细致拆分,从用户进入,到最终形成转化的所有步骤。
然后思考:
是否可减少步骤?
为何不形成转化?
如何才能提升呢?
这个模型的关键点,是极度细致、极度颗粒化。具体我后面会举案例说明。
相信很多朋友都知道“漏斗”这个概念,但为什么做出效果的却不多呢?
按照个人经验,我觉得主要是因为:
大部分人用这模型时,只是知道有层层漏斗的概念,知道里面会存在流失,
但没有非常细致去思考每个步骤流失的原因(注意,是非常细致),
也没有针对该步骤持续优化,比如在一两次尝试失败后就放弃了,没有再多次尝试的意识。
注:此模型大部分提炼于书籍《超级转化率》。在该书中,陈勇老师管这叫 -- 超级转化率。
2、转化三阶段模型
为什么会有这个模型呢?
大家可以回顾下自己的购物、决策流程,你会不会发现,不管是网上买东西,还是路上陌生人找你推销东西,几乎都有:
先有兴趣,再信任对方,最后因为某些点而立即下单的决策过程。
这三个阶段,咱们可以分别拿5种方法去刺激用户,比如互惠、感官占领等等,
总之,
如果你用这些方法,让用户产生兴趣、信任你了,然后再助推一下,最后就比较容易的形成的转化。
注:此模型大部分整理、提炼于书籍《爆款文案》《超级转化率》。在《超级转化率》中,陈勇老师管这三步叫下单三大步骤(或转化6要素)。
3、夺目短文案模型
这个模型主要包括一套sop + 一些高点击率的短文案写法。因为内容过多,今天在此不详细展开了。
下面,详解5个案例,让大家了解这些模型具体怎么用
3
案例1、极致漏斗案例 - 优化临时工
事先说明一下,为遵循信息保密原则,案例中提到的关键词等信息(如临时工)均为虚构,大家能理解到我用的思路即可。
1、案例背景
我在接到一个新项目之前,一般要先梳理流量构成,然后尽量去优化核心渠道的转化率。
比如,前不久梳理我司微信小程序的流量构成,我发现大部分用户来自某几类渠道。
而从这些渠道进入后的用户路径,几乎都必须走的这条用户路径(如下图左侧),下图右侧为首页示意。

所以,理论上如果我优化这条路径,优化后的报名增量会特别明显,因为这条路径每天会有大量的流量。
那么,这条路径具体该优化哪个步骤呢?
我最终确定的是「从首页进入超级专区、从超级专区进入」这2个步骤,也就是这两条红箭头的路径。
之所以选择这两步,主要因为两点:
第一,不需从技术层面开发,第二,修改简单。比较适合我自行测试优化。
2、优化思路

以上为PPT页面,其实主要涉及到两个问题:
第1、用户进入小程序首页后,怎样才能让ta更愿意点进专区?
第2、用户进入专区后,怎样才会更愿意点击兼职标题?
关于第1个问题,我是这样想的:如果资源位的名字,刚好是用户喜欢的类型,那么就很喜欢点击。
另外,如果资源位图标比较有吸引力,也会刺激用户点击。
所以你可以看到,这里面最最关键的问题,是如何判断用户喜欢什么?
说下我原先用的的几个方法:
1)看小程序流量的主要来源
我们可以根据用户的主要来源判断用户的喜好。
举个例子,假设你的小程序,60%来自于微信搜索,20%来自于社群,20%来自于其它。
那么意味着,只要咱们去找到微信搜索渠道用户喜欢什么,那么优化大概率会有效果。
比如在微信搜索渠道,可以利用下拉词这个技巧找用户喜好点。
像我当初搜兼职,下拉词出现了【兼职日结临时工】,
那么日结、临时工,可能就是“来源于搜索渠道的用户”比较关注的点。
2)小程序后台看搜索关键词来源
除此之外,咱们还可以去小程序后台看,看用户绝大部分是通过搜索什么词找到你的小程序的。
比如我当初有找到「兼职临时工」这个词,那么意味着很多用户是奔着这个词来的。
3)百度指数看搜索偏好、APP、内部搜索框
除此之外,咱们还可以百度指数看搜索偏好。
还可以参考APP的点击数据来判断用户喜好,看用户在小程序内部的搜索框都搜些什么,去判断用户的喜好。
总之,综合以上所有方法,最终得出【临时工】这个词,这个词大概率是用户比较喜欢点击的。
关于第2个问题,用户点击首页资源位进入专区后,怎样才会更愿意点击兼职标题?
这个主要涉及到:用哪些岗位,然后以什么形式进行呈现。
首先,这跟内外关联性有关,比如名字是「学生兼职」,里面最好也要是学生比较喜欢的类型。
其次,我可以copy高转化率专区的特点。去查查,哪些旧的专区用户比较喜欢点击标题,然后将专区特点复制过来。
最后,我要想办法知道哪些兼职类型的「浏览-报名」率比较高,然后尽可能在专区里多放一些。
具体细节暂时不多说了,后面第三个案例会更为详细介绍这方面的内容。
3、最终效果
最终,优化后整体专区报名转化率提升20%。
4、强调一下:此法适合各个行业。
有朋友会说:你讲的这个案例,跟我的业务没多大关系啊,
我又不是干小程序的,也不是招聘业务,落地页也不长那样,听了这个有用吗?
我的回答是:肯定有用,因为底层逻辑是相通的。
不信的话,咱们现在可以总结一下,这个案例关于这个案例,我是如何提高转化率的呢?
首先,我把用户进入小程序到最终形成转化的步骤无限细拆。
其次,我找了两个比较容易优化、优化空间还比较大到步骤。
然后,我不断问自己:用户进入首页,为什么不点击资源位,进入专区后为什么不报名?
得出的答案有:名字没有命中喜好,名字的主题跟落地页匹配程度有问题。
最后,优化的核心变成了如何去找用户真正喜欢的点并尽量满足。
大家可以想想,
是不是基本上无论你是什么业务,都能这样拆分步骤,
然后找每个步骤不高的原因,最后再努力匹配用户喜好,
是不是都能通过这套思维去提升转化率?
4
案例2、极致漏斗案例 - 优化新人路径
1、案例背景
此案例是一个偏产品层面的优化,不过还是想强调一下,转化率的底层逻辑都差不多,所以哪怕你不干产品,也可以套用这些逻辑。
先讲背景,在我刚入职的时候,公司小程序的报名流程非常长。
大家可以看看下图,如果你是新用户,哪怕走最短到路径,都要沿着红箭头,走完这里的所有步骤才能形成报名。

所以这是个很大的问题,因为每一个步骤的转化率大概率不会达到100%。
那么每个步骤流失一点人,最后每个步骤的流失层层叠加,就很吓人了。
2、优化思路

关于这个路径问题的优化,主要可从两个角度出发,
第一、想办法缩短路径从而提升转化率。
第二、想办法提高具体每个环节的转化率。
事实上,这两种思路是转化率优化的精髓,不信你可以继续往后看,你会发现——提高转化率,无外乎都是这两种思路。
当然,能在这两种思路下做到极致的人确实不多。
回到主题,
第一、我们如何缩短路径?
这个主要需要问自己三个问题:
1、该步骤的目的是什么?
答:我这的产品逻辑就是需要取到用户简历,没有简历就没法形成报名。
2、是否有更短的路径?
答:有的,比如点击报名后出现简历弹窗,填写后即可报名,而不用用户“×”掉,跑到个人中心去填。
3、竞品/其他产品如何做的?
事实上呢,竞品就是按上面的步骤做的。
所以最终我们看下这个图,优化后变成,新人点击后,直接出现对话框填写信息,填写后自动填充进简历页面(如图中加粗的红箭头)。

第二个问题,如何想办法提高具体每个环节的转化率?
这又涉及到两个问题:他们为什么不填?以及找到原因后,怎样才能提升?
那么“他们为什么不填?”呢
其实自己体验几遍就会明白:这里要填的信息太多了。
比如需要填学校、学历、工作经历等,这些对于全职招聘是重要选项,但是对于兼职来说真的很有必要吗?
其实还真不是,大部分兼职只对年龄、性别有所限制,甚至年龄都关系不大。
除了要填的信息多,操作起来还很麻烦,比如出生日期,是需要逐个数字打上去的。
所以后来,我这优化成 2.0 版本:弹框页面只用填写名字、手机号、性别、年龄四个必须元素。
其它非必需的要素,用户都可以选择不填。
再后来,再精益求精,上线了更简单便捷的 3.0 优化版本:自动定位+默认年龄。
也就是让用户填写城市信息时可直接定位到当前城市,年龄也不需用户滑动选了,直接默认 18 岁,因为我们这业务对年龄要求不严格。
3、最终效果
最终优化效果提升了55.7%
4、总结延伸

第一、重视优化主流程步骤
这个案例,可以理解为用户主流程路径的优化。如果想让新用户报名,必须经过这条路径。
而如果你让用户在路径上越来越顺畅,转化率一般都能有较大提升。
因此,当你想快速提升产品的转化率时,不妨细致的从头捋一下「新老用户从刚进来,到最终形成转化的全部步骤」。
尤其是新用户,一般刚进入产品会要填一堆乱七八糟的东西。
所以要去认真体验几遍,
看看哪些可以快速选择、哪些关联性不强的可以后置,甚至直接省去。
第二、不仅要「抄」到外形,也要「抄」到内涵
关于「缩短路径」,可理解为抄到外形。
这个基本上你对比竞品多使用使用,然后大概率会知道怎么抄过来,这个不难。
难得是结合自己的业务特点,对每个步骤做符合自己的、更加精细化的优化。
也就是抄到内涵。
这个需要逼自己更深入的思考。
比如,不能看着其它平台需要手动滑动选择省份、城市,你就直接抄过来。
他们需要选的那么精确,可能是因为产品不能直接用当前所在的地点。
但你的业务可能没这个要求,比如对于兼职业务,很少有这个顾虑,所以可以给用户省点操作步骤,直接用当前的定位。
最后还是想强调下,你让用户更省事了,他们也会用「更高转化率」回报你。
这里的省事,需要我们一点点去抠每个细节,积少成多,对转化率会有非常明显的影响。
如果扯远一点,你会发现这个逻辑也可迁移到其它方面。
比如出去谈业务,怎样才能有办法让客户更愿意和你合作呢?
其中一个办法,就是你让用户更省事。
所以如果你能主动想办法,把对方可能遇到的棘手问题都提出解决方案,那么对方肯定更愿意合作。
5
案例3、极致漏斗模型 - 优化首页的专区落地页
1、案例背景
注:为确保信息保密原则,本案例中的敏感信息已全部被我替换,大家重在看懂我的优化思路。
前面我们讲过,我的小程序的有条主要的用户路径是这样的。
需要先经过首页,再进入专区,再去报名。

本次,我决定重点优化专区背景,专区的背景大致长右图这样,大家可以看下。
为什么优化这步呢?
原因还是:第一,不需从技术层面开发,第二,修改简单。比较适合我自行测试优化。
下面介绍具体我是如何优化的。
2、优化思路

主要是问自己两个问题。
第一、首先问自己:用户进入专区后,为什么不报名?
我的答案是:
1、内外不相干,比如外面写着名企兼职,但点进去一看,全是很普通甚至是虚假兼职,没几个是名企的岗位。
2、可能是不能快速找到喜欢的岗位
比如,你是奔着学生兼职来的,但进去一看,很难找到自己作为学生真正喜欢的岗位。
这个问题再往细了深究,可能是没有猜准用户喜好、没有细致分好类。
第二、找到原因后,可以问自己,用户进入专区后,怎样才能更愿意报名?
我的解决办法是,
1、在【一单一结】专区里,横向增加高相关的tab,并且尽量往前放,以快速满足的相关喜好,以提升报名率。
比如对于一单一结这个专区,原先的tab有3个:摄影剪辑、在线设计、主播精选。
这三个tab名称跟“一单一结”看起来真没什么关系。
所以我的想法是:让内容的关联度变强。
比如,既然外面写着一单一结,那么应该得让里面有更多的一单一结岗位(至少看起来像)。
最终结合了平台岗位的特点,突破5重困难,终于造出【一单一结】的tab。
这里面遇到了很多困难,比如标题中带有该关键词「一单一结」的岗位太虚假了,或者仅在北上广深等大城市才有这种岗位。
除此之外,在该专区还放了两个和一单一结比较接近的的tab,也就是:线上日结、线下日结。
因为这三个tab,都是按结算方式确定的,且单结、日结性质比较接近,冲着单结来的用户,应该也可以接受“日结”。
总之,最终决定把专区新tab变为:一单一结、线上日结、线下日结,
如果对比原先的tab“摄影剪辑、在线设计、主播精选”来看,
是否觉得专区“一单一结”用新tab,更符合用户喜好呢?
2、在【学生专区】专区里,尽可能增加用户喜欢报名的标题、类型、标签等。
比如这个专区,原先用的tab是:实习、品牌连锁、游戏赚钱、精选实习。
然后我想的是:如何才能找到学生中大部分人都喜欢报名什么岗位呢?
方法如下:
第一、先去各种平台,搜“学生兼职”看衍生出来的有哪些词
比如百度指数,有延伸打字赚钱、一单一结。
比如百度联想词:有家教培训、假期兼职。
第二、分析系统数据,了解哪些岗位的“浏览-报名”率比较高。
这个思路想起来可能不难,但是很多公司都没法直接监控出的,因为研发资源有限。
比如我这,最终就是通过问了很多产品、研发,才找到了统计角度。
第三、还可以去贴吧等用户聚集社群,看用户都关心什么点,什么主题的兼职
总之,我最终用到的tab是「精选实习、假期兼职、线上日结、线下日结、打字赚钱」,
如果大家对比下之前的「实习、品牌连锁、游戏赚钱、精选实习」,会不会发现如果你作为学生,应该更偏向于最终的版本?
在实际场景中,其实吸引力比这tab名效果差距更大,因为原先tab里的岗位,都是同事根据自己的主观意愿放进去的。
但我这不太一样,除了tab命名参考了用户喜好,tab里的岗位也有非常细致地参考。
3、数据效果
最终这样优化后,报名转化率效果非常明显,环比提升 219.82%
4、总结延伸
最后,还是总结延伸下,关于这个案例,咱们可以学到什么?

首先,我们要有清晰而正确的思路,
比如刚刚这案例中,
首先梳理流量构成,找到核心渠道,
然后思考为什么转化率不高,
然后持续深挖,
然后发现,主要是需推荐用户喜欢的。
然后又涉及到如何找用户喜欢的,
找到后,需尽可能满足。
这是一个非常重要的思路。
当然,有了这个思路还不行,还得有强悍的执行力+解决问题的能力。
比如在我这案例中,
虽说在一单一结专区里,造一单一结tab的思路比较简单,但因为兼职领域的业务特点,导致我尝试了5次,才在该tab里放了足够多的合适岗位。
又比如,虽说可能有人会觉得,提升专区转化率很简单,因为可以去找“浏览-报名率”岗位,然后将“浏览-报名率”高的岗位尽可能放进去。
说实话,这个思路确实也有点中规中矩,想到不难。
但难的还是执行力,
比如我找了很多人+重复验证,才终于了解到可借助第三方系统+自有系统,统计出数据。
所以啊,还是想强调一下,首先,我们要有正确的思路,
跟思路一样重要的,是我们要有强悍的执行力+解决中途遇到问题的能力。
只要你在正确的思路下强悍执行,那么,相信大概率能提升你的转化率。
甚至像我这个案例一样,直接提升了百分之200多。
6
案例4、转化三阶段模型 - 猫王收音机
背景及优化逻辑
终于讲完了极致漏斗模型了,下面咱们来讲第二个模型:转化三阶段模型。
因为我自己在这方面的实战暂时还在进行中,没有优化完毕,另外陈勇老师的这几个案例也非常典型,所以直接讲他的案例吧。
大家如果想看完整的案例解析,可以自己去买本陈勇老师的《超级转化率》慢慢消化。
对了,前面三个案例,以及我实战过的其它成功案例,在我星球都有非常细致的完整复盘,大家有兴趣可以加我微信了解。
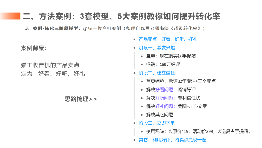
说回正题,陈勇老师这个猫王收音机案例,主要是优化收音机的淘宝详情页。这个收音机的核心卖点,主要在于:好看、好听、好礼。

所以后续的落地页展示,基本都是围绕这三个卖点而展开。
这里的优化逻辑,主要是从激发兴趣、建立信任、立刻下单三个阶段来设计的。
而其中的重点,是建立信任阶段,我们需要想尽办法让用户相信:商家承认的卖点——好看、好听、好礼,确实存在。
阶段一、激发兴趣
首先,在激发兴趣阶段,陈勇老师使用了陈勇转化六要素中的互惠来激发兴趣,大家看下右图,

这里面写了:现在购买赠送专业复古手提箱(包邮)。
利用这个「互惠」去激发用户兴趣。
除此之外呢,其实还用到了“畅销”的技巧,因为你看,收音机上面写了,全网159万用户好评。
那么用户看到这两个点后,会建立起初步的兴趣。
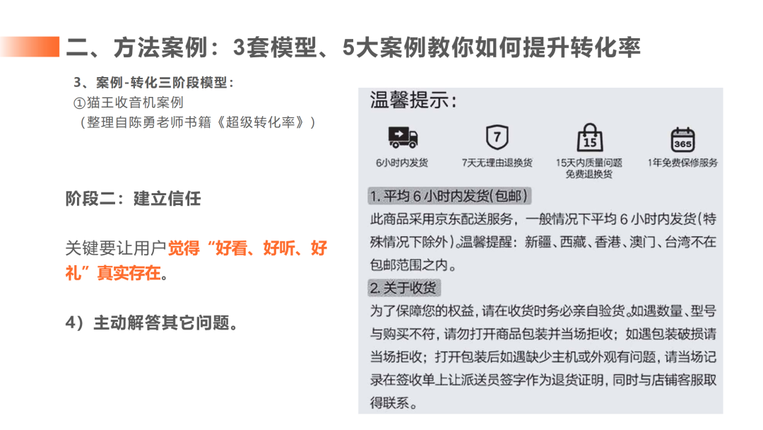
阶段二、建立信任
在激起用户兴趣后,则需要通过种种手段建立用户信任。
因为收音机的主要卖点是是:好看、好听、好礼。
所以主要是得让用户觉得,这三个卖点确实存在,你没有在忽悠对方,因此落地页的设计也是围绕这三个卖点而展开。

在落地页的最开始部分,就强调32年匠心好物+三个卖点,
比如“颜值美物”对应的是好看
“高保真音质”对应的是好听
“心动好礼”对应的是好礼
这里其实也用到了陈勇转化六要素的【承诺与兑现】技巧,也就是在最开始承诺我的收音机好看、好听、好礼。
之后再做出常理上认可的「实现承诺的依据」+成功案例。
好的继续往下说,
第一,如何证明收音机真的好看呢?
陈勇老师将用户晒的美图、好评,精选了出来,并且强调没有ps。

第二,如何证明收音机的声音确实好听呢?
陈勇老师使用了信任状的技巧,比如左侧的专栏板块:音质、外观专利,能证明收音机确实很有技术功底的,那么大概率会比较好听。
右侧的音质版块,强调32年胆机大师高达千次调校,以此证明音质会很好听。

第三、如何证明确实是个好礼?
右侧图展示了收音机、手提箱的配图,证明收音机确实还挺好看的。

此外,有个落地页模块有配文:朋友一看到“她”就能想起你。
这个主要考虑到送礼的时候有个潜在的心理诉求,是对方能经常想起你。所以他有这样写。
除此之外,这个页面还使用了稀缺。
至此,前面已经将核心卖点的信任建立完毕了。
除此之外,咱们还得主动解答用户的其它问题。比如什么时候发货、能不能退货、保不保修等一系列售后问题,

因为这些问题也是用户比较关心的,我们需要主动去解答。
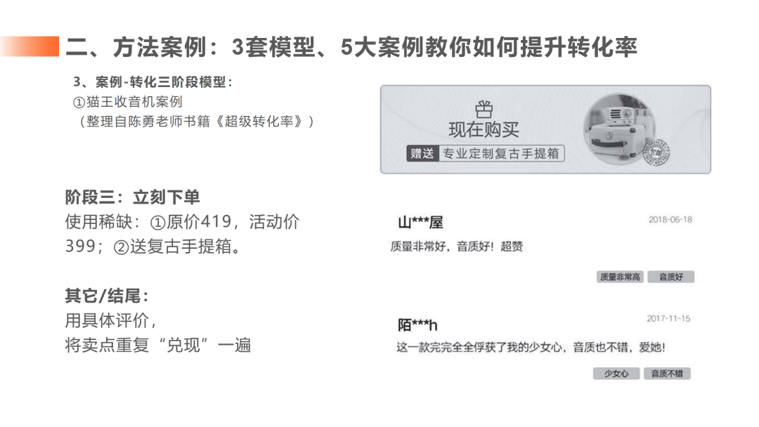
阶段三、立即下单
接下来就是第三阶段,促进用户立即下单。

比如说强调现在购买,送复古手提箱。强调原价419,现价只要399,以此促进用户下单。
除此之外,陈勇老师又再次引用用户评价,证明音质、好礼等卖点证明确实存在。
这也相当于将最开始承诺的三大卖点,再次兑现一遍。
最终效果
最终,这个案例的支付转化率上涨44.52%。
个人总结
相对而言,这个案例比较基础哈,但它主要还是按着三个阶段走的,也就是先激发用户兴趣,再想办法建立信任,最后利用稀缺等因素,促使用户立即转化。

这种三阶段思路,在各种场景下都适用。
7
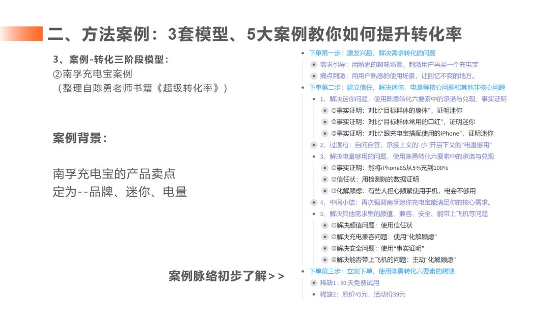
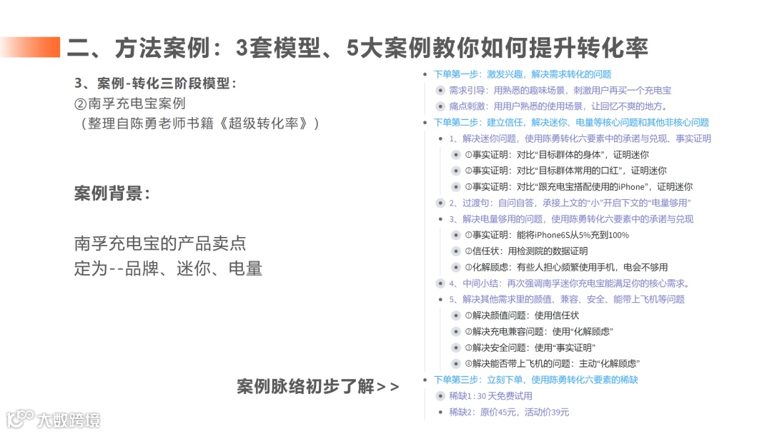
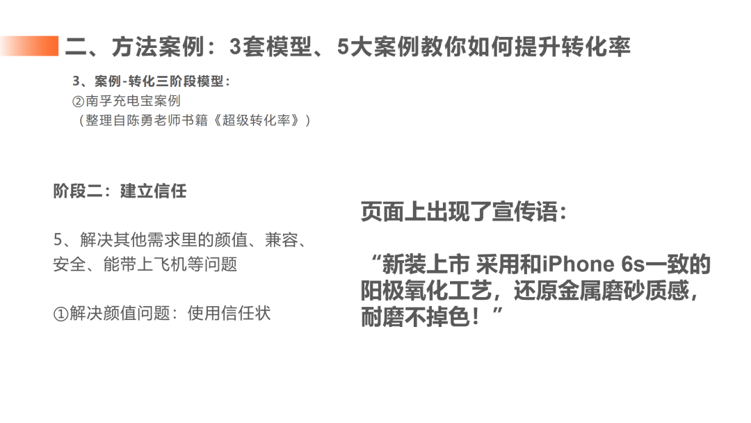
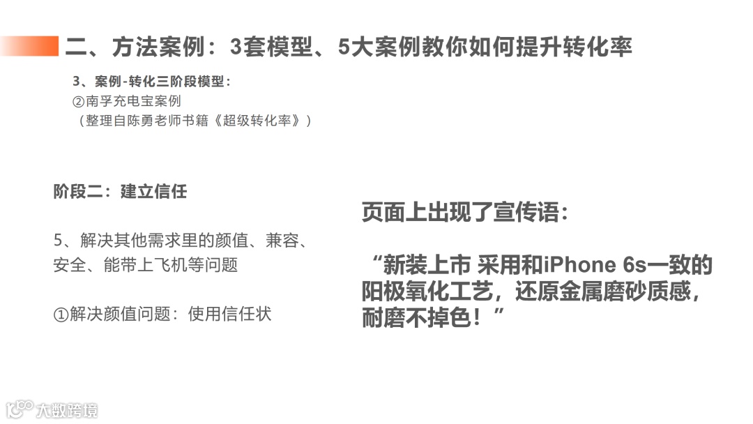
案例5、转化三阶段模型 - 南孚充电宝
背景及大纲脉络梳理
接下来,咱们看一个更为复杂、系统的案例,南孚充电宝的商品详情页。
这个案例也是整理自陈勇老师的《超级转化率》一书。
这个充电宝的主要卖点是:大品牌、迷你、但是电量也比较够用。
考虑到这个案例过于系统、复杂。所以我捋了案例的脉络,大家跟着我来看一下。

先看这蓝字部分,这个案例分为三个阶段来介绍的,先是激发兴趣,再是建立信任,最后促进立即下单。
在激发兴趣阶段,用到了痛点刺激的办法,去激发用户产生对充电宝的兴趣,这个具体后面会讲。
咱们重点讲下建立信任阶段,考虑这个商品主推的卖点是大品牌、迷你、电量够用,而品牌这个不用重点强调,因为基本上大家都听过南孚电池一节更比六节强的广告。
所以咱们需要主推的,是需要强有力证明这个充电宝确实迷你,以及不仅迷你,电量还比较够用。
这两点呢,分别用到了一些技巧来证明。
除此之后,还需要解决其它次要问题。
当兴趣激发、信任建立后,咱们则利用一些技巧促进用户立即下单。
好了,大概脉络讲完了,接下来看一下整个案例的细节。
阶段一、激发兴趣
激发兴趣阶段,陈勇老师首先用到了一副四格漫画,用一个目标用户比较常见的场景,即“带着大大充电宝不方便”去刺激用户再买一个小充电宝的可能性。

接着,利用痛点刺激的技巧激发用户的兴趣。
大家看下方的右图,用到了这个特别形象的图充分刺激了用户不爽的地方——充电宝太大了,带着是个累赘。

至此,第一阶段的激发兴趣就介绍完了。
阶段二、建立信任
接下来,主要是解决卖点迷你、虽小但电量够用,以及其它一些常见问题。
一、解决迷你问题
这里主要用到了事实证明的技巧,也就是拿着充电宝跟目标用户特别熟悉的场景进行对比。
比如,对比女孩的锁骨。考虑到这个充电宝的目标用户是女性,所以跟女性几乎必用的口红进行对比,很能突出充电宝确实足够迷你。

除此之外,为了证明迷你,陈勇老师还跟当时流行的机型iPhone进行对比,再次证明迷你。

关于这里的找参考物原则,大家记得一定要符合以下两个原则:
1.是标品,也就是尺寸是相对固定的,要不然就失去了作为对比参考物的价值。
2.目标受众比较熟悉 对这个对比参考物比较熟悉,不熟悉的对比参考物也失去了其该承担的价值。
总之,经过这三个点的对比展示,迷你问题解决了,相信大家都已经认可它足够迷你了。
那么接下来,还得证明它一个卖点——虽小但电量足够用。
陈勇老师在这用到了一个承上启下的句式,自问自答引出电量够用的结论。

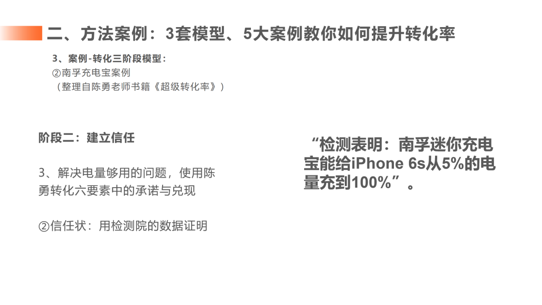
二、解决虽迷你但电量也够用的问题
具体如何让用户信任电量够用呢?
第一、用到了事实证明,比如在这张配图,利用图示样式,告知用户能将iPhone6S从5%充到100%。

这个证据的灵感,主要来自于经过技术团队测试,发现南孚这款2500毫安的迷你充电宝能将iPhone6S从5%充到100%。
第二、用到了信任状,也就是检测院的数据证明。具体可看这句话。

陈勇老师直接找到了福建省质量检验研究院,用检测院的数据告诉消费者,电量不虚标,且能将iPhone 6s从5%电量充到100%。
第三、用到了化解顾虑的技巧。
其实也就是将用户担心的问题主动拎出来,并有理有据的解答。

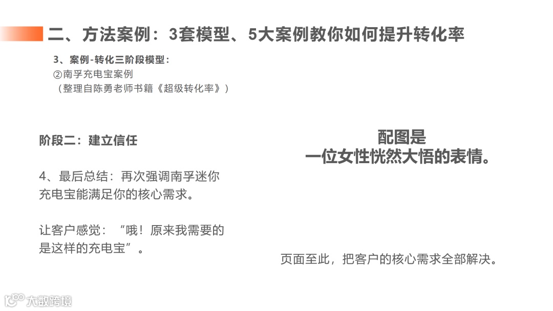
比如这里说了,充满电可够通话13小时,上网9小时等等,非常形象的告知用户这个充电宝电量够用。
第四、最后则是总结,用一张配图,让用户感觉到:哦!原来我需要的是这样的充电宝”。

到了这个地方呢,咱们已经将用户主要关心的点,也就是是否够迷你、是否电量够用给证明完了。
但是这还不行,咱们还得再解决用户关心的一些其他次要点。
三、解决其它相对次要的问题
比如,陈勇老师经过调研,发现有用户会担心充电宝能否带上飞机、是否能兼容各种电子设备的问题,所以在此一一解答用户的疑问。
先说颜值问题,使用的是信任状。也就是傍了iPhone6s这个大款。

因为大家普遍觉得苹果手机高端,所以自然而然会默默感觉到:这个跟苹果用同种工艺,那么应该也比较高端。
再说下兼容问题,这里强调了跟各种常见电子产品兼容,并配图加深印象。

再说下安全问题,因为是电子产品嘛,容易产生火灾、漏液体等情况,所以用户会自然担心安全问题。
在这,陈勇老师用到了事实证明的方法,他找到了南孚电池的研发人员,从技术角度了解这个产品是如何确保安全。
然后再用比较大白话的形式告知给用户。

最后,说下能否带上飞机的问题。
这里用的是化解顾虑的技巧,
也就是主动提出问题,并配图解答。

至此,咱们的迷你问题、电量是否够用问题、以及颜值兼容是否能带上飞机等次要问题,在此已全部被解决。
阶段三、立即下单
接下来,则是第三阶段,立刻下单。
在这里呢,陈勇老师主要用到了两点技巧,
第一,是30天免费试用。
第二,原价45元,现在活动价只要39元。

最终效果
通过以上一系列优化,最终南孚充电宝的支付转化率,整整提升了214%。
思路回顾
下面呢,咱们再简单回顾下这个案例的主要优化思路。

大家还是先看这蓝字部分,这个案例分为三个阶段,先是激发兴趣,再是建立信任,最后促进立即下单。
在激发兴趣阶段,用到了痛点刺激的办法,去激发用户产生对充电宝的兴趣。
这里的核心,是建立信任阶段,考虑这个商品主推的卖点是大品牌、迷你、电量够用,而品牌这个不用重点强调。
所以主要强调的,是证明这个充电宝确实迷你,以及不仅迷你,电量还比较够用。
在两个卖点证明完后,还需要解决其它次要问题,比如是否能带上 飞机、是否能兼容。
最后的最后,咱们则利用一些技巧,促进用户立即下单。
多说一句,以上仅是我对陈勇老师书籍《超级转化率》案例的简单梳理,具体大家可以去买本书看看,非常详细。
8
第三章、适用场景:有哪些场景可运用-转化率狂飙模型?
2 大类基础场景
相信看此文的各位,基本上来自于各行各业,业务也和本次例举的案例很不一样,
那么大家现在可能有个疑问,我今天提到的三个模型、5个案例,对大家是否有帮助呢?
答案是肯定有用的,比如咱们看这张图,

我随便罗列了12种场景(事实上适用性远不止这些),有公众号菜单栏名字、有电商详情页,甚至还有线下发的传单。
他们看起来天差地别吧?
但本质上,他们都是两大类别,
一类是涉及先后步骤的,这个可用“极致漏斗模型”优化步骤的转化率。
另一类是涉及落地页的,当“落地页”可承载信息较多时,可用转化三阶段模型进行优化。
如果你的“落地页”只能放十几二十个字,那么能用夺目短文案模型优化。
另外提示两点:
第一,一般面积越大、可承载空间越大的,那么转化率的可优化空间会越大,因为里面可以放挺多三阶段模型的信息。
第二,事实上呢,只要涉及“转化率”概念的地方,都是利用转化率狂飙模型优化的。
关于以上观点,大家如果不信的话,可以加我微信举反例来跟我杠,不服来辩哈哈哈
组合应用
前面说得三种模型,是可以组合起来形成组合拳的。
比如你先通过漏斗模型,去思考整个路径层面的优化。
具体到每个路径接单如何优化呢,一般都是减少步骤,或改进页面,让它更符合用户的喜好。
如果承载的信息很多,则可利用转化三阶段模型,
这种场景比如:淘宝的商品详情页、早些年在线教育比较火时的课程详情页,另外现在的直播带货、电话销售,其实都可利用转化三阶段模型。
如果节点承载的信息较少,则可利用夺目短文案模型,比如那些app的banner、小红书的封面&标题等等。
9
心理学层面的应用
讲了这么多,相信大家也感觉到了,咱们前面提到的方法,几乎都是跟心理学紧密相关的。
这也是为何这些方法,能普遍对人起作用的原因,因为人性都是差不多的。下面举几个例子。

比如,
在激发欲望阶段,有个方法叫认知对比。
这个方法对应的是心理学上面的心理锚点效应。
那么如何利用这个方法呢?
我们可以先说竞品的缺点,然后再说自己的优势。注意,这个缺点不能造谣、乱说,而应该有理有据的说。
举例说明下用法。
比如在《爆款文案》中有个例子,对于一款水果榨汁机的商品文案,你可以自卖自夸,
说自己榨汁机很好用、也很好洗,但这样用户其实没什么感觉的。
但是如果,你做个对比图,
左侧说传统榨汁机需要拆卸、用刷子清洗滤网,
右侧说你的榨汁机,只要拿到水龙头下冲一冲即可。
那么这种页面的转化率效果会好很多。
这种心理学现象怎么用呢?
首先,咱们需找出竞品的常见缺点并指出,然后对比说明自家产品在这方面的优势。
那么就能形成一个心理层面的锚点。
对比产生差距,让人家瞬间觉得你的产品确实比一般的好一点。
在建立信任阶段,有个方法叫畅销/好评,
这个方法对应了心理学上面的从众心理。
说的是,你要描述畅销的数据情况、客户的好评情况,来建立用户对你的形容。
举些例子
比如,有个广告语大家估计耳熟能详:香飘飘,一年卖出7亿多杯,杯子连起来能绕地球两圈。
这个广告大家都听说过吧?是不是能一定程度证明香飘飘产品很受欢迎?
再说下好评,这种用法也特别常见的。
比如若你们加了很多大v,那么肯定能见到ta在朋友圈说某某用户认同他的内容了,听了ta课长进了多少,这些都算是好评。
这种方法有时候还是挺管用的,至少好几次,我都因为这种好评而差点买他们的课。
怎么用?
这个东西,首先你得认真去找,其次巧妙的把它宣传出来。
大家用好评的时候,注意一点,尽量找用户真正关心的点,而不是你觉得重要的点。
举个例子,生财有术这个组织大家都知道吧?
他们的目标群体,主要是想搞副业、疯狂搞钱的。
所以如果你a截图的好评,是有学员夸你课讲的好。
那么会有一定感染力,但肯定不是最好的。
最好的,应该是b截图里面有学员说,我那个啥啥听了你的课并照做了,上个月工作之余还赚了3000的副业收入。
如果你将a、b的好评截图对比,会不会感觉还是b直接说赚钱更吸引人一点?
因为这些目标群体,他们最关心的是你能帮他们多赚多少钱,而不是你的课好不好。
再说下畅销。
可能很多小公司小项目,因为是才刚刚起步,所以数据看起来不会很吓唬人,那么此时,就应该玩点数字游戏了。
举个例子,假设你做辣条创业的,最开始生意不太好,第一个月只能卖500包。
这时如果你对外宣传,首月起即销售500包,那么好像没多大感觉。
但如果你发现每包辣条里有30根辣条,算起来一个月就是15000根,
这时,如果你对外宣传:首月起即卖掉15000根辣条,这样是不是更震撼人一点?
至少第一印象上,肯定更震撼人一点!而且也没说假话,这只是玩了点数字游戏。
引导下单阶段,经常会用到稀缺、限时限量
这个跟陈奕迅的一首歌的歌词是一个道理:得不到的永远在骚动,被偏爱的总是有恃无恐。
所以有些时候,你可以刻意加上一些限制、稀缺感,让人家产生紧迫感,促进迅速下单。
举个例子,
我之前有次去外面吃饭,路上看着有个大哥推车卖蓝莓,看起来挺新鲜,而且只要5元钱一盒,但是我却没买,你们知道为啥吗?
其实其中的一个原因便是,他车上很多蓝莓,而且旁边没什么人在买,
然后我就想:那我也不用急着买啊,等会吃完饭再回来,如果想买肯定也还有货。
所以他这,就是在稀缺方面做的不够好。
所以听了这堂课后,如果你家也是卖水果等什么的,也可以把技巧用起来。
比如他这,可以把一部分蓝莓遮住,或者放在不远处的店里,那么紧迫感会强一些。
大家可别小看这点小技巧,转化三阶段模型有那么多种方法,叠加起来效果会非常惊人的。
再者,比如有些手机新品发布时,不会一下子给到很多货,
当然,这个可能确实产能有限。
但确实也是利用稀缺了,因为这样会让用户觉得:我得快点下单,不然等会就抢没了,这就是饥饿营销。
再说远点,其实很多超跑全球限量,也是跟稀缺有关。
最后说下怎么用?
有个小技巧,就是刻意加上些限制,
比如有些公众号的广告的目标群体主要是大学生,那么标题会强调——限大学生领取。
这种强调,很大原因是可以让用户感觉到:
这个东西只限制大学生领,看样子还是有一定门槛啊,刚好我是大学生,为啥不试试呢,否则万一毕业了都没法领。
好的,心理学层面的一些技巧,我就简单举例这些,大家一定注意多多运用。
如果不会用,可以加我微信沟通。
10
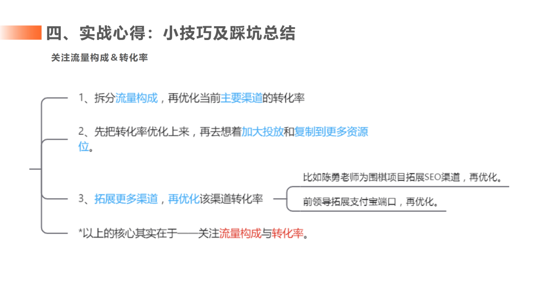
第四章、实战心得:小技巧及踩坑总结。
关注流量构成&转化率
最后说下我的一点实战心得。
可能有朋友会说,老师你这讲的是转化率的优化,
但实际工作中,可用的地方还是不多啊,用了对我的KPI、业绩也不会产生很大的效果。
那么这里呢,我跟大家分享三点思路,让你能把转化率狂飙模型在工作中用到极致,尽可能产生最大的数据增量。

第一、首先应该拆解流量构成
如果咱们想让转化率提升后,带来更多的数据增量。
那么咱们首先应该拆解流量构成,了解那些核心流量的路径是怎么走的,
然后呢,咱们努力去优化这条核心流量路径的转化率。
因为是核心流量嘛,所以转化率提升一点点,可能也会在销售额、日活等指标上,产生比较明显的数据增量。
第二、加大投放量,或者复制到更多资源位。
另外,当我们在一种场景下将转化率提升后,如果你想带来更多利润,我们需要加大投放量,或者复制到更多资源位。
加大投放量好理解,复制到更多资源位啥意思呢?
举个例子,假设我公司小程序里有十个专区,那么当我在一个专区里优化出效果后,
我是不是可以将成功实战的思路,继续用到另外九个专区中去?
这个就是复制到更多资源位。
但这不是简单的复制哈,而是沿着那些优化思路,对每个专区进行针对性的优化。
第三,还有一个办法是拓展其它渠道,然后再优化该渠道的资源位。
比如陈勇老师为围棋项目拓展SEO渠道,然后再优化。我的领导原先带我拓展支付宝的渠道,然后我再优化。
为什么强调这个点,
因为有时候你一拓展渠道,就能形成一个非常明显的增量。
比如我知道的一家公司,它一拓展支付宝渠道后,日活直接翻倍了。
你想啊,要是你只干微信小程序,在日活还不低的情况下,日活要想翻倍是不是真的很难?
但是只要去拓展平台,就能形成一个非常明显的增量了。
当然,拓展平台只是属于比较粗放的早期经营,
当拓展后,我们还是需要好好的思考如何提升每一块的转化率。
最后总结下,以上的核心,其实就是关注流量构成+转化率,大家可以好好再悟一下,有什么问题咱们可以后续持续交流。
11
光听没有用,最重要的是——实践
最后我的实战心得:是光听一点用没有,最最最关键的,是逼自己不断实战!

正如有句话讲的好:明白很多道理,但仍然过不好一生。
有些东西必须得是你去实际体验了,才会发现里面的各种弯弯绕绕,复杂之处。
比如那个漏斗模型,说起来很简单,
有些人可能对此会不屑一顾,这不就是漏斗模型嘛,干这行的估计都知道吧?
但按照我这几年混互联网的经验,
我发现真正用这个漏斗模型用的好的人,尤其在各种场景下,都能结合自己的业务特点做出效果的人,真的很少很少。
所以啊,大家一定要逼自己去实战,记住,光听一点用都没有,实践才能出真知!
如果你还不会用,可以加下我微信,和我沟通。
嘉宾介绍:某垂直领域头部企业小程序负责人,擅长转化率提升,实战提升成绩区间 17.1%-600%

扫码回看完整分享

报名野生运营读书会
不少小伙伴私聊松月,读书会下期读什么书呀?
《社会心理学》刚刚读完,下一本共读书目马不停蹄来咯!7月9日~7月22日,我们会共读《5%的改变》。
“你只想要100%的改变,所以你才被困住了;现在我们要做的,是先试试把5%做好。用一个极其微小而不同寻常的行动,去打破惯性和困局。”
这是心理学家李松蔚最近两年来,通过网络进行心理干预的精彩案例合辑。书中共收录44个案例,囊括了自我、家庭、工作、情感、人际五大领域的真实困惑。对于读者提出的每个问题,李松蔚都给出了温暖而巧妙的回答——与其说是回答,不如说是进一步的提问,激发提问者进一步去探索。
报名的小伙伴不用准备纸质书,微信读书上就有,另外我们也会给你准备电子版,所以!想来共读,想让自身发生一点改变的,就来报名吧
为保证共读质量
本期限量报名
7月9日~7月22日
欢迎加入野生运营知识星球,7000+名持续迭代者已加入!
运营,不是一个岗位,而是一种态度,运营好自己的人生才是第一要务!

现在加入还可以领取《2023年运营人百科全书》,和进入会员群哦(私域、个人副业、电商、短视频、小红书、产品和教育,7选2),如图:





