▲点击上方卡片关注我,回复 888,即可获得共 447 页《私域运营从入门到精通:22篇私域运营案例拆解》电子版(直接送,无任何转发套路
)
不少想入门小红书的小伙伴经常抱怨:想入门小红书,但学习资料很多,从哪里入手?
前两天在网上看到了一篇关于小红书的干货,非常有用!在这里分享给你,想小红书从0到1,看这篇就够了↓↓↓
插入一条:5月小红书9天实操训练营(押金制)来咯!从了解小红书内容策略到账号冷启动,再到账号对标和案例拆解,最后自己实操下场和系统复盘,带你跑完小红书运营的全流程,5月26日~6月4日,这次别错过啦!
报名就送《小红书从0到1工具箱》高清电子版,完成每天作业就返199元押金,等于免费学!本期最佳参与者还有机会获得500元现金奖金,和超多实体奖品投喂~
知道小红书尚有红利,但问题来了:最快入门小红书运营的方法是什么?还是回到野生运营所倡导的:最高效的学习方式就是学习别人的成功经验,并举一反三复用在自己身上,从而少踩一些没必要的坑。
5月期“野生运营-9天小红书实操训练营”来啦,从了解小红书内容策略到账号冷启动,再到账号对标和案例拆解,最后是自己实操下场和系统复盘,带你跑完小红书运营的全流程。具体活动要怎么参与,感兴趣的小伙伴,请继续看下去吧!
另外小红书训练营已经举办了6次,沉淀了非常多的群聊精华和内容,我们挑选其中的《小红书爆文进阶指南》,免费送给大家,滑到本文末就可以领取了哦!
一、活动主题
野生运营-9天小红书实操训练营
二、活动时间
5月26日~6月4日
三、活动亮点
1、本次学习营为199元押金制,完成每天作业全额退款(每天学习和做作业,大概需要1小时左右),等于免费学+免费练
2、聚集一群同样在做小红书的小伙伴,近距离交流
3、训练营遵循先拆解再实操,打破纸上谈兵的泛泛而谈
4、不定期有小红书运营大咖空降社群分享
5、课程形式为图文,不受996上班影响,随时随地看课+写作业,时间和精力配合更灵活
四、活动规则
1、活动怎么玩?
活动时间5月26日~6月4日,9天时间需要完成指定作业,活动结束后,全勤的学员,199元押金全额返还。
2、每天的学习安排是怎么样的?
1)早课程
每天早上9点半,老师会把每天的课程配套练习题发到群中,课程可以帮助大家掌握全域基础知识,非常重要!
2)中午加餐
每天中午12点,老师会分享运营人必备的一个工具!
3)下午公布优秀作业
当日优秀作业,会在下午3点左右公布,大家可以学习起来!
4)晚干货分享
每天晚上9点,老师会邀请当期或往期优秀选手空降群里,分享关于案例拆解、运营增长方法论、行业观察等干货,非常非常非常重要!大家一定!一定!一定要记得上课哦~
5)作业提交
考虑到大家下班都比较晚,所以每天作业在第2天上午7点前提交即可
3、参与这次活动能获得什么?
1)凡报名就赠送《小红书从0到1工具箱》高清电子版
2) 参加小红书实操营,有专人进行点评和建议,帮你快速Get小红书账号起量和运营的思路
3)9天时间,同群里小伙伴交流和倒逼输出,从思维上理解小红书运营的玩法
4、优秀的参与者可得到什么?
1)优秀作业会在野生运营公众号、社群内、知识星球同步转发(曝光总量覆盖6W人),并附带作者介绍和个人二维码,帮助个人品牌树立
2)最佳优秀学习者,将会获得500元现金+299元星球免费加入+工作内推等丰厚礼物
3)其他优秀学习者,除了199元押金返还,还有机会得到野生运营周边和定制小礼物
4)通关奖,所有作业按时提交的用户获得,199元押金返还
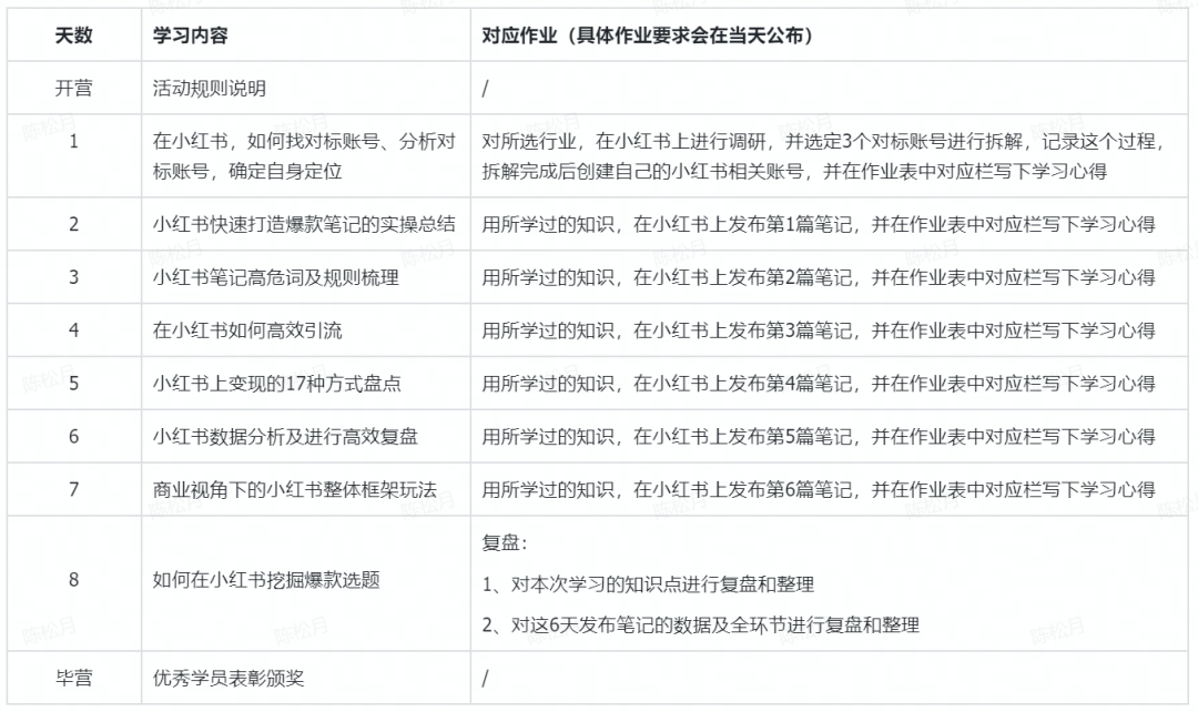
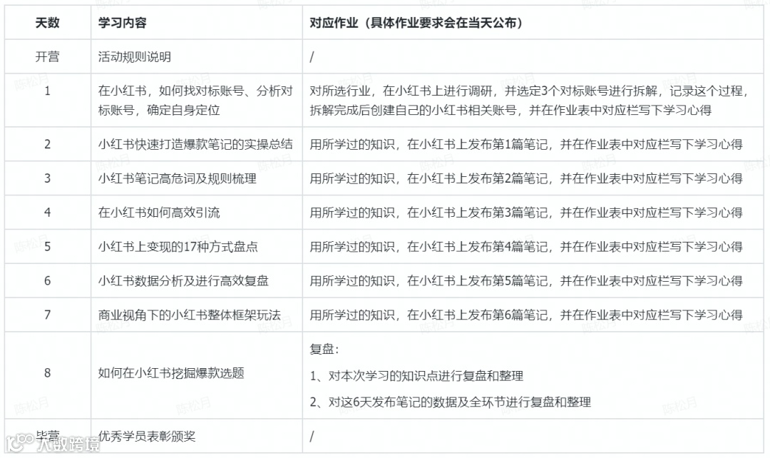
5、每天学习日程表是什么?(以开营时课程内容为准)
说明:课程形式为图文,不受996上班影响,随时随地看课+写作业,时间和精力配合更灵活!

四、活动适合人群
帮助想做小红书(个人做号和企业做号)的人,和目前在做小红书但没得要领(包括增长缓慢,不能变现)的人通过学习营的案例拆解和下场实操,掌握做小红书从0到1的运营基本方法。
五、往期参与活动的小伙伴怎么说
这个小红书训练营课程,中间不单是学东西,更是让大家亲自实操,通过一次次迭代取得真实的成果~
虽然过程才9天,但不少小伙伴掌握了做小红书的基本逻辑和方法,成果也是非常丰硕:有人接到了商单、有人私域引流不断、有人看到了做副业的潜力……👇







往期学员笔记截图


报名本周快闪
本周日晚8点,我邀请来薛玮,花名小胖,小壳私域用户负责人,一个专注用户&私域运营的宠业人,以2人团队跑通宠物私域,带来分享《2人团队如何跑通宠物私域,实现月均30w及46%复购率》。
本课程适合想系统学习私域,及有在私域里进行轻创业想法的小伙伴,另外本次分享不设视频回放,限量场观 300 人,想报名的小伙伴先上车😎参加活动还有机会得到《种草类私域社群运营SOP.Excel》等电子资料哦:)
扫码立即占座



