▲点击上方卡片关注我,回复 888,即可获得共 447 页《私域运营从入门到精通:22篇私域运营案例拆解》电子版(直接送,无任何转发套路
)
本文来自万万在野生运营的快闪分享《零基础小红书博主如何从0到1快速涨粉》的精华内容。据我观察,不少运营人都选择小红书作为个人副业开启之路,但如何快速突破从0到1,吸引到第一波种子用户,仍然是很多人的痛点及盲区。
在小红书上,赞藏很容易破千、破万但是粉丝增长率却很慢。小红书上的涨粉,其实有一套公式:(人设+质量)*数量=粉丝增长。在分享中,万万顺便还给大家总结了巧妙涨粉的3大小妙招:系列主题+发布预告+巧妙提问,可谓是实在又好用~
建议没有参与直播的,趁着周末回顾本场,本次分享的音频+PPT+答疑整理+嘉宾加餐+学习笔记已上传,扫码查收:
大家好,我是万万,我今天分享的主题是:从0到1,咱们0基础博主要做什么才能在短时间内快速涨粉?
大家经常会遇见这样的情况。
当搜到一条爆款笔记时,会发现这款笔记的点赞和收藏会有几千几万,甚至有时候评论也会很多,但是你点进这个博主的主页就会发现ta的粉丝数量可能只是一两百甚至都没有达到千位,ta并不是我们想象中万粉或者十几万的粉丝的博主。
又或者自己已经开始尝试运营账号的时候,有时候也会出现一篇“爆款”笔记,阅读量好几万、收藏点赞也有不少,但是对吸粉和引流就是没有起到作用。
其实这是小红书,目前一个现状,就是爆款笔记或许能复制,但粉丝的增长速度却很慢。
而小红书的笔记机制:赞藏+1,评论+4,关注+8。
可见我们重点应该放在“互动+关注”上,才能提高笔记权重,让笔记被更多人看到。
那我们究竟要如何才能做到“快速涨粉”呢?
别着急,今天我将会以自己的亲身经历,用时间为逻辑线,提炼出一套可以复制的方法论——普通博主如何从0到1快速涨粉。
先给大家做一个自我介绍。(大家好,)我是万万,是一名主要做师范生技能和教资考试方向的小红书博主。目前的成绩是在国庆七天,仅仅通过六篇笔记,从0到1涨粉1000+,赞藏是6000。到目前为止,大概两个半月80天,粉丝数已经突破了4000,收藏和点赞30000+。
但其实我在小红书其实接触的时间并不长,第一次是参加了野生的国庆小红书7天训练营训练营,才开始发布第一篇笔记。然后呢,就把野生的奖都拿了个遍,包括爆款笔记奖,讨论不停、疯狂收藏和无情涨粉奖是整个训练营中的各项数据第一名;同时我自己做的总结笔记,还被作为案例展示在了野生运营社区的公众号上。


其实这些奖项并不能说明我这个人有多厉害,把它展示在这里呢,也不是想向大家炫耀我有多少奖,只是想告诉大家:其实我原本也是一个非常普通、甚至在文字上没有天赋的人,但在一些方法和经验的学习下做到了现在这个程度。我我想给大家分享的是一种“可能性”,是我可以,你们也同样可以。
说了这么多,到底怎么样快速涨粉呢?
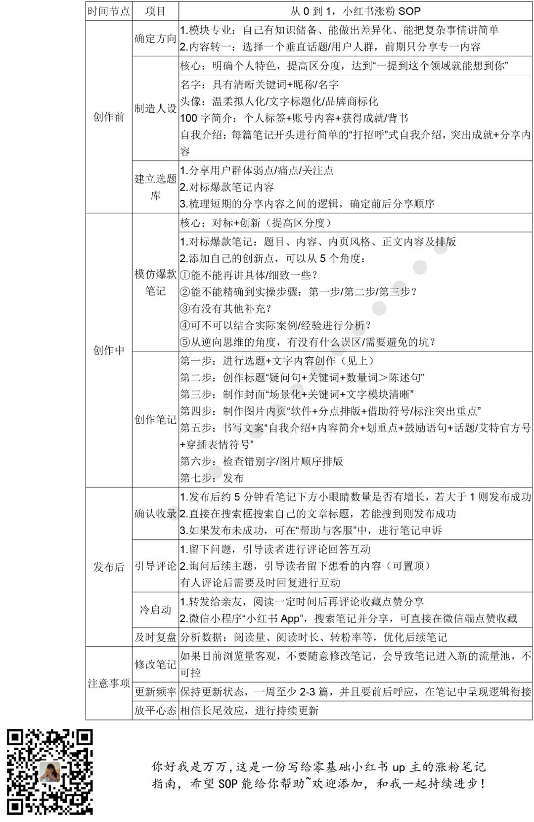
先介绍一下我的分享思路:我将会以时间和粉丝增长数为逻辑链,从0到1去:0粉丝阶段、0~1000粉丝阶段、1000+粉丝阶段每个阶段应该做什么?(给大家一张升级打怪说明书)

0粉丝阶段——寻找垂直领域,打造清晰人设,对标爆款笔记
一、寻找垂直领域,精细化和专业化
我们要分享首先就是得寻找一个垂直的分享领域,并且这个领域需要做到:精细化和专业化。那用一个简单的词概括就是专精。
那什么是专精?其实很简单,就是选择一个垂直的话题、锁定账号的目标用户,专注于这一方面的笔记。比如我自己做的师范生技能,我锁定了“师范生”这个群体,在前期就只分享师范生相关的内容。
“专精”可以帮助提升用户体验的同时,提高粉丝转化率。
前期专注一个话题分享,能让我们的主页笔记聚焦到一个专题,当用户点进我们主页的时,会发现笔记特别垂直,可以增加专业程度和用户信任度,从而提高转粉率。
同时,用“专精”更容易给账号添加标签,提高用户粘性。
我们分享的东西肯定是要对标用户人群的,那提升用户人群粘性很好的办法就是给自己贴标签,大家如果能做到,当一提到这个领域就能想到联想到这个up主,那这样的标签无疑是最成功的。
最后,用“兴趣+知识”储备选择垂直领域。
我会把喜欢放在第一位,因为喜欢才能作为长期的动力。
其次,你要选择一个有自己一定知识储备或者经验的领域,这才能有“创新点”、有自己账号的核心竞争力。很多时候在小红书上分享的东西,有一部分你可以通过先自己学习之后,再按照自己的思维逻辑把它列点,总结成一个有自己特色的笔记。所以只有在自己熟悉的领域,才能有更多创新的机会。
二、打造清晰人设:名字+头像+简介+自我介绍
人设是转粉的重要基础,同时也是区分人和工具的重要途径。没有个人特色的笔记,就只等于工具,是那种会被用户留在收藏夹里吃灰的。当你不会被想起来,那你就没有和其他账号的区分力。
人设究竟是什么?
其实很简单,做账号之前思考这几个问题:你是谁?你做了什么?你笔记主要会分享什么内容?你和其他人有什么区别?别人为什么要关注你?
人设打造四步走:名字、头像、简介、内容。


①名字:具有清晰关键词+昵称/名字
②头像:根据分享内容选择特点突出的头像(学长学姐人设—温柔动漫头像、企业分享—职业正装照、品牌产品—品牌图标或产品图片)
③100字简介:分成三个纬度——个人标签+账号内容介绍+成就/背书等 (后续可加上合作邮箱)
④内容:每篇内容都可以有个简单自我介绍的模板, 突出要自己的标签+特色+昵称
(类似于见面先打招呼,让笔记变得有人情味,才能引发关注;就算这次不关注,但是多刷到几篇笔记,也会有印象)
总结:人设重要在于突出自己的内容和区分度,让读者了解你是专业的、你会一直分享这一方面内容、以后有需要可以直接点开你的主页查找。区分人和工具,让转粉更加容易。
三、对标爆款笔记:模仿+创新
刚开始写笔记没有头绪,有一个很合适的方法就是模仿对标爆款笔记。你要学会去模仿,但光模仿不够更重要创新,拥有自己的特点才有可能制作出“爆款笔记”。
先要去对标相同领域的笔记,特别是去看那些爆款笔记和数据不太好的笔记,他们之间有什么区别?提炼出那些优点,这个才是我们要学习的东西,并且针对不足,你有哪些创新的改进?
例如,教师行业的爆款笔记就是“网页分享”,普通笔记是:单纯网页名称+截图+堆叠,但是问题在于没有“可操作性”,不利于用户抓住每个网页特点。
所以我的创新点:网页截图+具体到对应每个网页适合什么用途。

通过自己对每个网页的内容总结,提炼出门槛低、可操作性强的“网站说明书”,这篇笔记也成为了我目前数据最好的爆款笔记。

粉丝增长阶段(0~1000)——提高笔记质量,寻找爆款选题,保证持续输出
一、提高笔记质量:标题+封面+内容
有了一定粉丝基础之后,我们需要把创作重心转移到“质量”上。抛开发布时间、发布频率的外在影响小因素,笔记能否成为爆款最关键的就是:从标题+封面+内容,提高笔记质量。
①标题:疑问句+关键词+数量词>陈述句
师范生技能分享 ——师范生技能大赛如何拿到一等奖?
教姿教态需要注意的内容——“四个字”让你拿捏教姿教态
②封面:场景化+关键词+模块清晰
“场景化”是指找到和自己有关内容最贴合的场景化,把它作为封面背景,让用户一刷到就能"沉浸式代入"明白这篇笔记的重点。举几个简单的例子:教资面试——本人站在讲台上进行讲课的图片;工作APP、好物推荐——工作台拍照、电脑桌面、文档表格;读书安利或内容分享——书桌+书本/pad书本。

③内容:排版合理清晰+图文结合/文字分布排版合理,分点梳理内容
内容部分可以用内页制作APP”黄油相机等,注意用分点①②③的方式梳理内容,可以搭配合适小标题食用更佳哦!

二、寻找爆款选题:用户调研+专业分享
明确用户群体的痛点,对标同类型博主的内容,寻找“共同爆款题目”;深入探寻用户所需,看同类型博主的评论区会有哪些诉求;还可以针对自己的分享领域对重点、难点部分作为选题;应用对应数据软件进行关键词搜索等等。
三、保证持续输出:保证频率+内容衔接
初期一定要保证更新频率(每周至2-3篇),丰富自己的账号内容的同时,也可以刷“脸熟”,增大推送率。
而每篇笔记之间也要设置衔接,增加关注率。
注意连续更新不是随便选题,可以把一个话题拆成几个小话题,每个部分展开描述:避免泛泛而谈的同时还能提高自己的区分度。
例如,教资教态虽然是重点,但是大部分博主梳理得比较混乱,只是单纯列点没有内部的联系逻辑,用户看了也印象不深。
所以我对这一个话题做了区分,分为”声音、台词、形体、表演“四个模块,每天分享一个小模块。
在开始时要描述清楚整体的模块划分和对应的更新顺序——“教资教态共分为四个模块,今天分享的是第一个模块:声音”;在结束时可以进行首尾呼应,并且预告下一篇笔记内容,让用户产生“期待心理”。

增长缓慢阶段(1000+)——埋钩引导评论,相信长尾效应
当粉丝数量达到一定程度之后,增长速率可能会变慢,在这个阶段我们需要通过设计一些互动方式来提高评论,增加笔记权重;同时调整好自己的心态,持续发布笔记,相信长尾效应。
一、引导评论的两个技巧:目录预告+问题评论
从自己使用角度想想,你什么时候会评论或关注?当你对这个作者后续分享的东西感兴趣、想要ta的分享资料时,所以可以从以下两个角度:
①留下之“预计分享的目录/预告——转粉超快!
这是我发的第一篇笔记“预告篇”,当天就爆了,直接转粉600+,为后续的笔记都打下了基础;之后又发布过一个“说课预告篇”,转粉700+。可以间隔一段时间,在上一个主题笔记结束后,对下一个分享的系列主题都做一个“预告篇”,提高转粉率。

②问题互动——增加评论!
例如,我在最后留下的问题是“大家还想看什么内容?可以在评论区留言”,就受到了很多评论增加了笔记权重,同时还为之后的选题提供了方向。


二、相信长尾效应:放平心态持续分享
发布笔记,做一个分享博主是一个长期的过程,不一定会及时受到正反馈,但你所发布的笔记都会一直为你提供流量和转化。我在国庆连更了六篇笔记,7天涨粉1000+,但之后一个月只发布了两篇笔记,就一直在持续涨粉到4000+。所以,相信长尾效应,持续加油!
最后是一些可以帮你避免误区的注意事项:
1.寻找自己真正擅长的领域,才能会有创新和持续更新的动力 2.一定要有“读者视角”,所写的笔记是否真的有用,读者看了是否真的有所收获——该爆还得爆 3.放平心态,过程中肯定会遇到平台期,要坚持,相信积累的力量
4.如果目前浏览量客观,不要随意修改笔记,会导致笔记进入新的流量池,不可控
至于其他问题:发布时间什么时候合适?怎么养号?评论不多怎么办?
——详情咨询野生训练营,在训练营里有超多干货~
最后总结一下,前面是以时间为逻辑,带大家”从0到1“梳理了0粉丝阶段、0~1000粉丝阶段、1000+粉丝阶段每个阶段应该做什么?
其实从立体的角度,要解决粉丝增长的问题,也可以总结成这个公式:
(人设+质量)*数量=粉丝增长
明确人设,是转粉的基础;专精质量,是赞藏的关键;埋钩提量,是持续的转化。
本次分享内容还制作了《SOP:从0到1,小红书笔记超全指南》和思维导图。欢迎大家联系我,我是万万,希望能和大家相互进步,一起玩转小红书,拿到自己的一等奖!



本次分享的音频+PPT+答疑整理+嘉宾加餐+学习笔记已上传,扫码查收:


做好小红书投放,有这本就够了
如果你想系统学习小红书投放,可以参考松月和好多鱼合作写了一个小报童专栏《小红书投放策略红宝书》。这个小册,只希望达成一个目标:帮大家在小红书的投放上拿到成果,不仅少花钱,而且实现“品效销”合一的小红书闭环营销,详细了解本小报童具体内容:
目前原价 289 元,现在立减 20 元【早鸟价】,269 元。一次买断,终生可看,并给大家开通了 30% 分享赏金!购买后可进群交流。


现在加入/续费【野生运营】星球
一次解锁5年星球干货内容
共1.3W条帖子,平均每天1元钱
▼▼▼


老朋友续费知识星球
常年8折
▼▼▼

原创不易,
随手按个【在看】鼓励一下吧!
👇👇👇


