

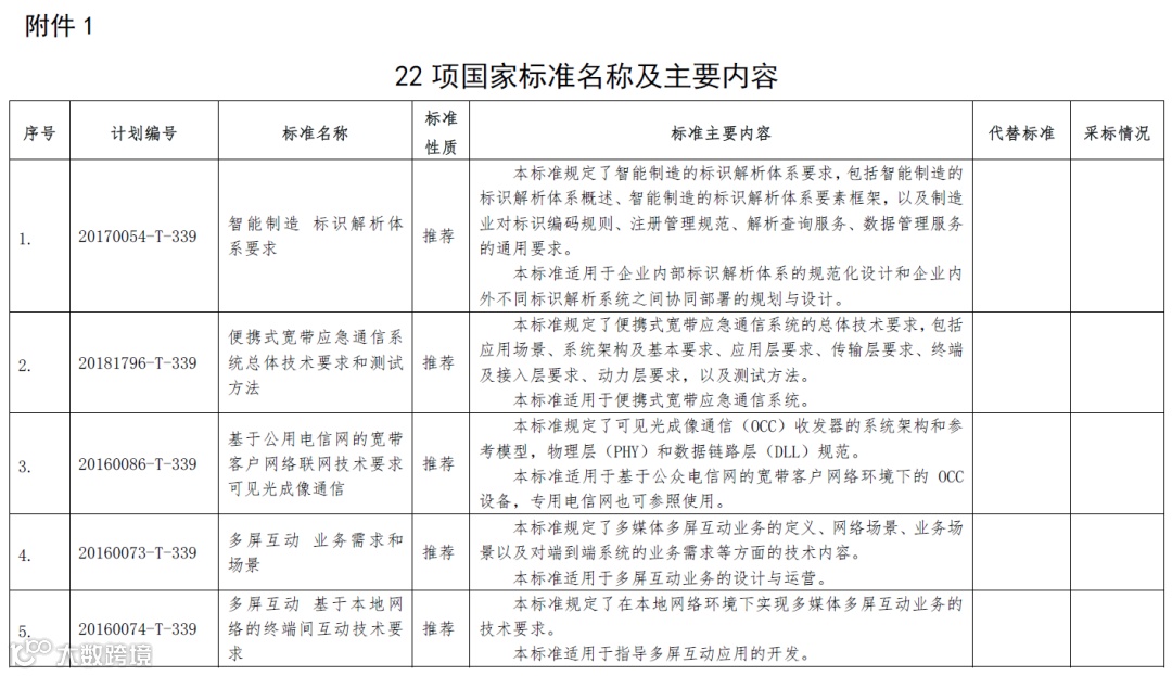
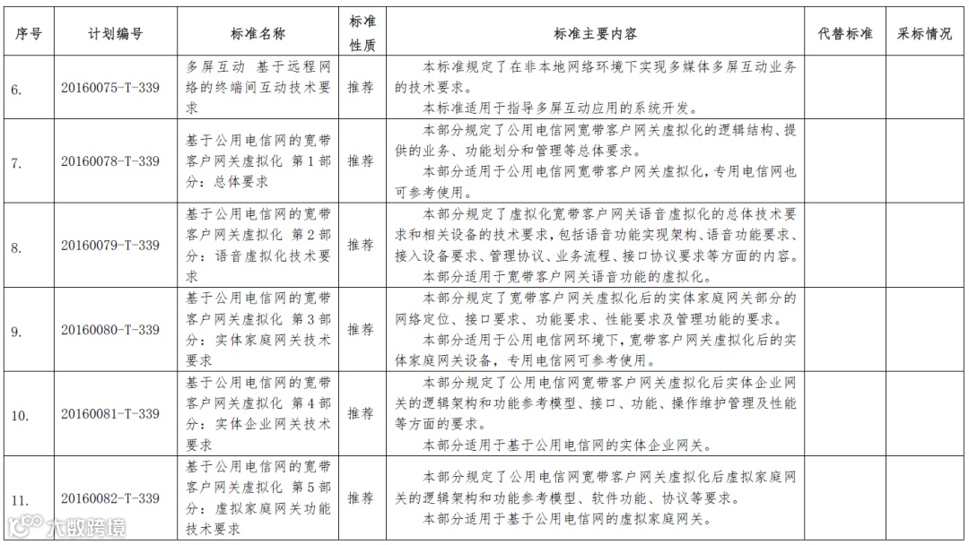
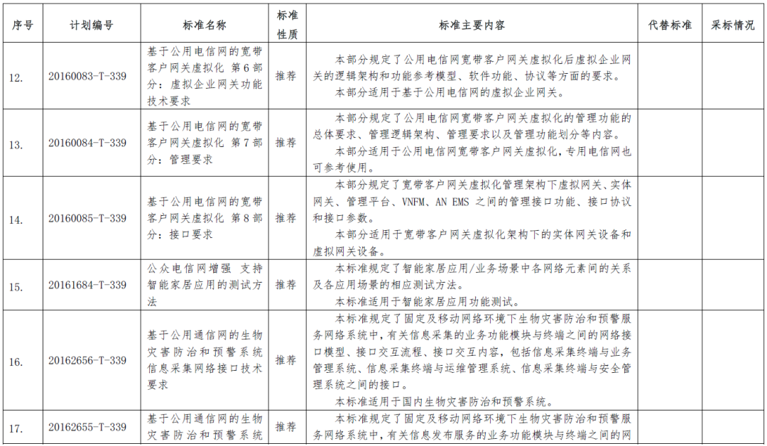
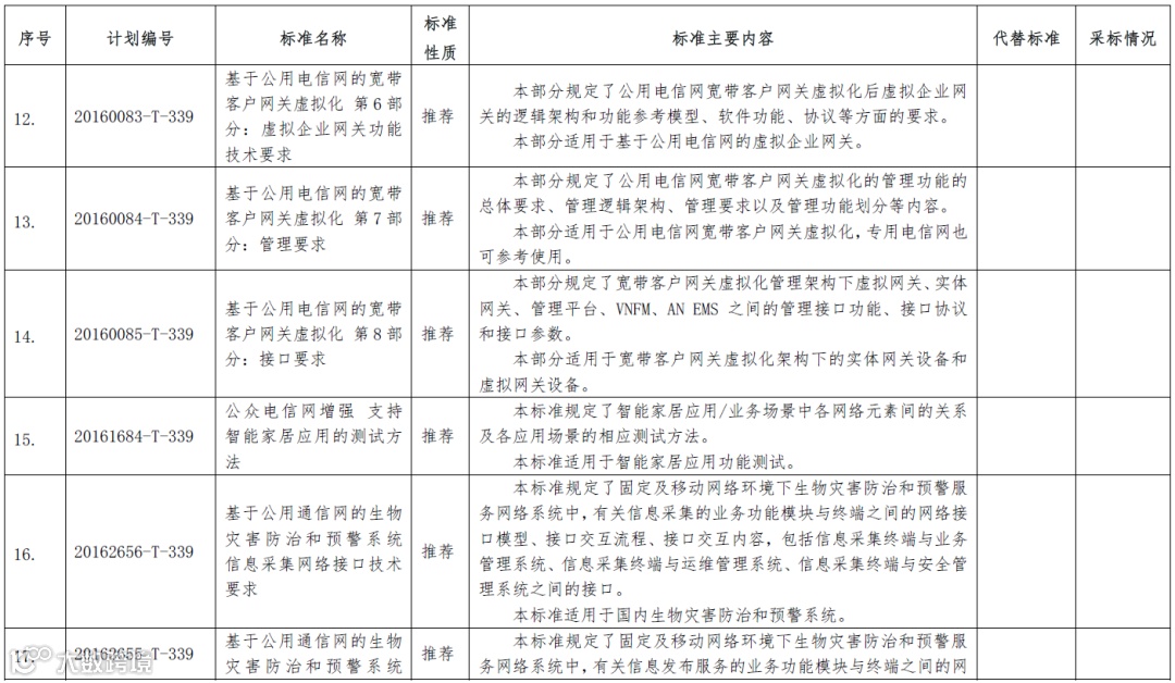
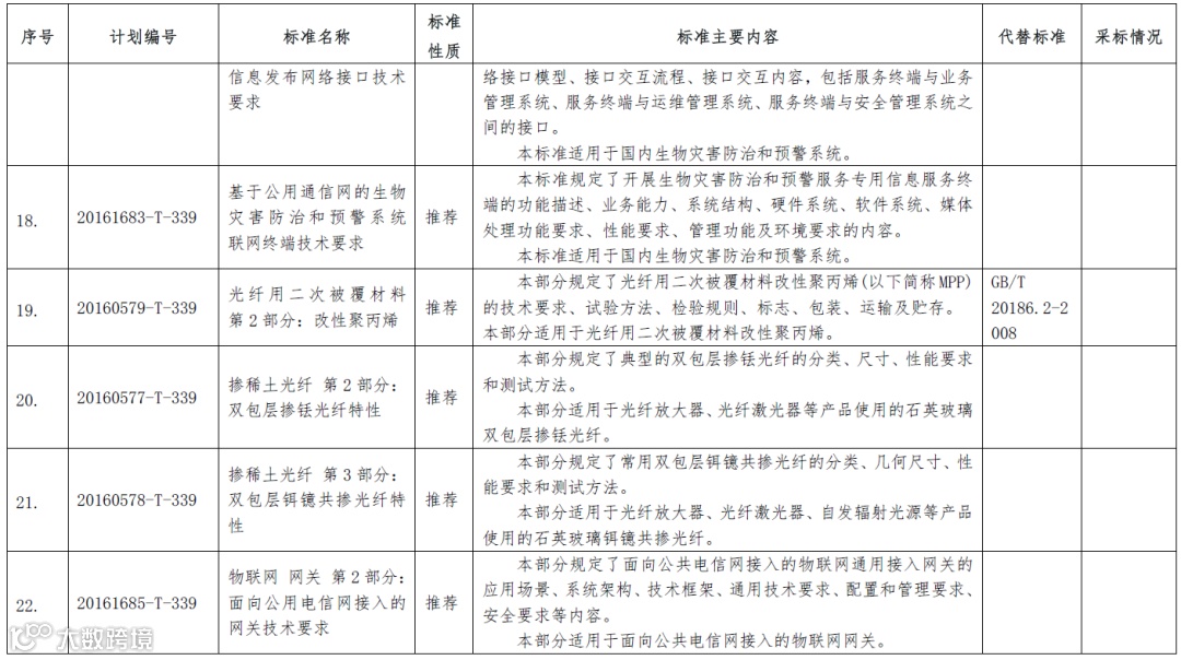
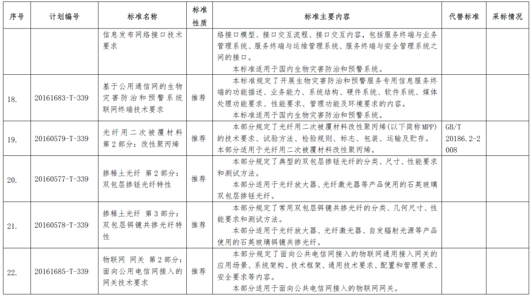
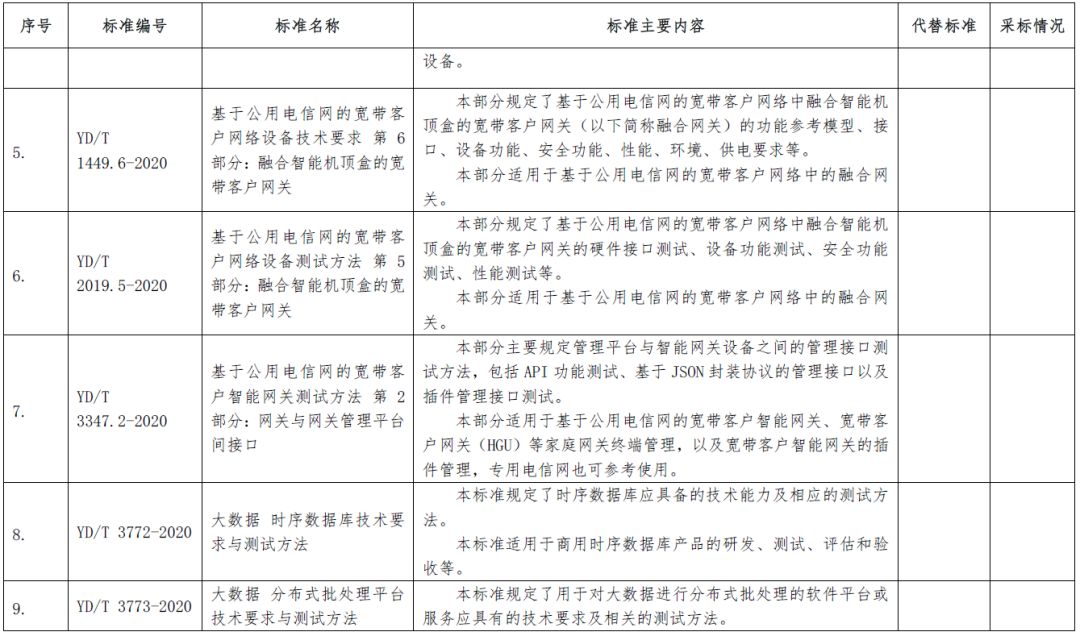
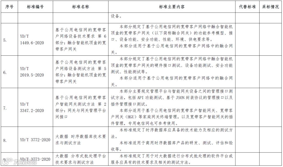
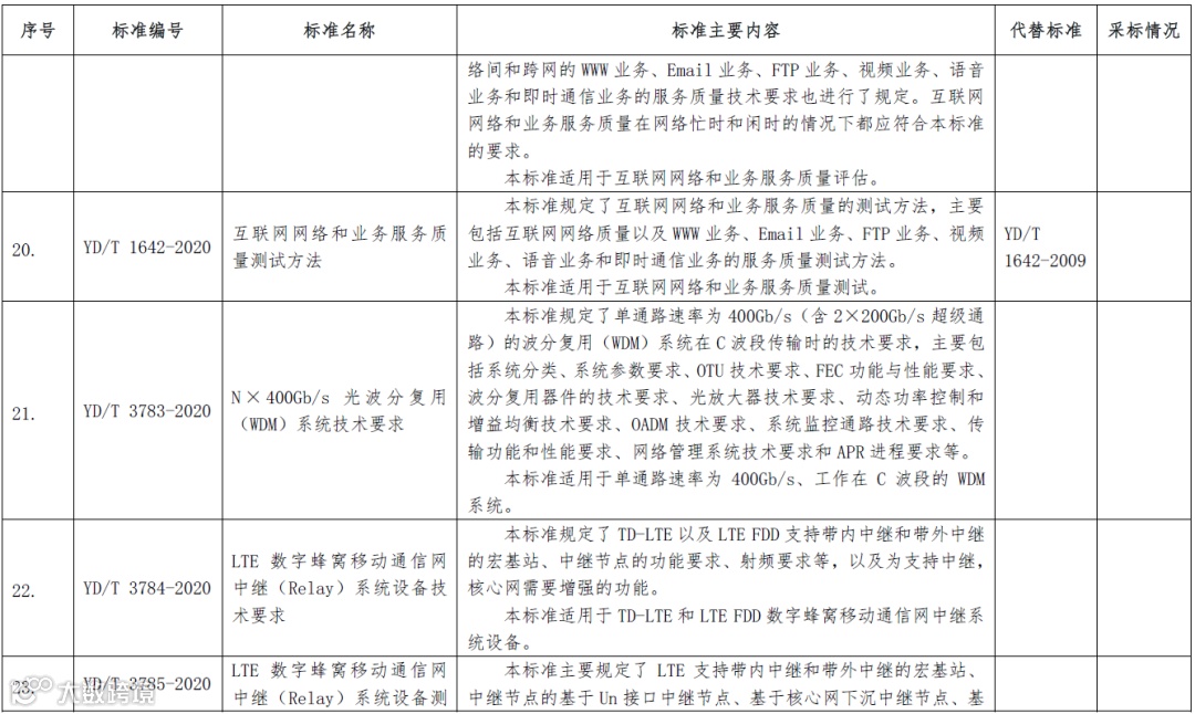
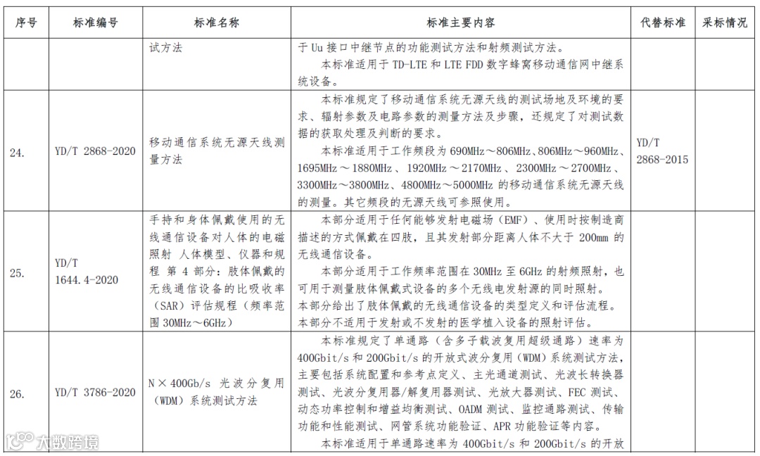
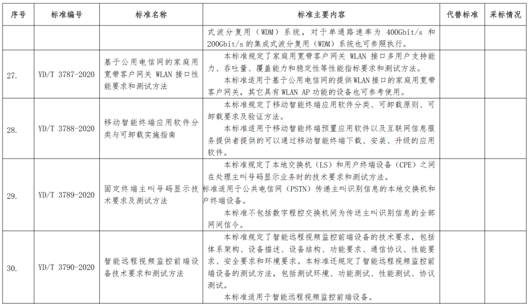
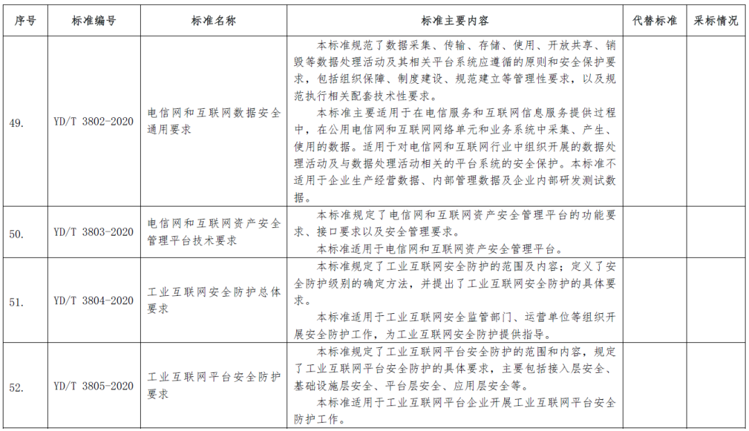
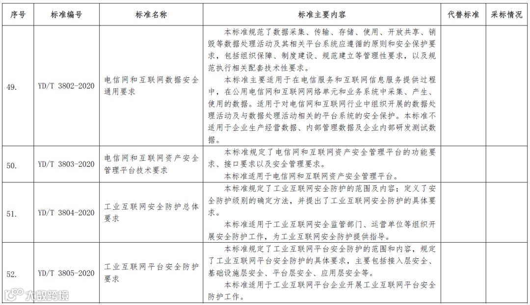
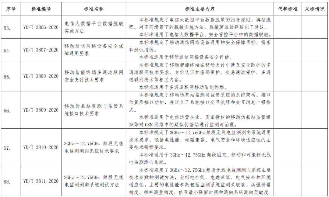
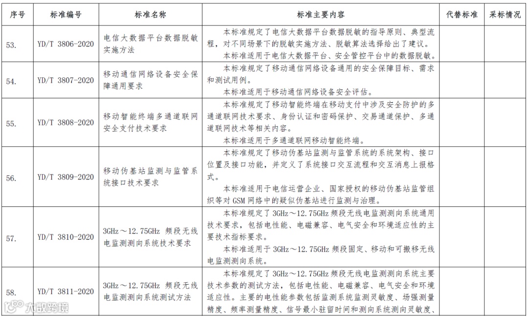
根据标准制修订计划,相关标准化技术组织已完成《智能制造 标识解析体系要求》等22项国家标准和《内容分发网络技术要求 汇聚节点》等60项行业标准的制修订工作,在批准发布之前,为进一步听取社会各界意见,现予以公示,截止日期2020年8月13日。
以上标准报批稿可通过http://miit.ccsa.org.cn“工信部报批稿公示”栏目中获取,并反馈意见。
公示时间:2020年7月13日—2020年8月13日
附件:
1. 22项国家标准名称及主要内容.doc(点击可下载查看)
工业和信息化部科技司
2020年7月13日


















本篇文章或报道转自 中国标准化


